Стабилитрон
Полупроводнико́вый стабилитро́н, или диод Зенера — полупроводниковый диод, работающий при обратном смещении в режиме пробоя[1]. До наступления пробоя через стабилитрон протекают незначительные токи утечки, а его сопротивление весьма высоко[1]. При наступлении пробоя ток через стабилитрон резко возрастает, а его дифференциальное сопротивление падает до величины, составляющей для различных приборов от долей ома до сотен oм[1]. Поэтому в режиме пробоя напряжение на стабилитроне поддерживается с заданной точностью в широком диапазоне обратных токов[2].

Основное назначение стабилитронов — стабилизация напряжения[1][2]. Серийные стабилитроны изготавливаются на напряжения от 1,8 В до 400 В[3]. Интегральные стабилитроны со скрытой структурой на напряжение около 7 В являются самыми точными и стабильными твердотельными источниками опорного напряжения: лучшие их образцы приближаются по совокупности показателей к нормальному элементу Вестона. Особый тип стабилитронов, высоковольтные лавинные диоды («подавители переходных импульсных помех», «супрессоры», «TVS-диоды») применяется для защиты электроаппаратуры от перенапряжений.
Терминология и классификация
В русскоязычной литературе понятие «стабилитрон» без уточняющего «полупроводниковый» применяется именно к полупроводниковым стабилитронам. Уточнение необходимо, если нужно противопоставить стабилитроны полупроводниковые устаревшим газонаполненным стабилитронам тлеющего и коронного разряда. Катодом стабилитрона обозначается вывод, в который втекает обратный ток (n-область обратно-смещённого p-n-перехода), анодом — вывод, из которого ток пробоя вытекает (p-область p-n-перехода). Двуханодные (двусторонние) стабилитроны состоят из двух стабилитронов, включённых последовательно во встречных направлениях, «катод к катоду» или «анод к аноду», что с точки зрения пользователя равнозначно.
Полупроводниковые стабилитроны вошли в промышленную практику во второй половине 1950-х годов. В прошлом в номенклатуре стабилитронов выделялись функциональные группы[4], впоследствии потерявшие своё значение, а современные полупроводниковые стабилитроны классифицируются по функциональному назначению на:
- Дискретные стабилитроны общего назначения — силовые и малой мощности. В СССР стабилитроны классифицировались по рассеиваемой мощности на четыре группы: 0—0,3 Вт, 0,3—5 Вт, 5—10 Вт и свыше 10 Вт[5];
- Прецизионные стабилитроны, в том числе термокомпенсированные стабилитроны и стабилитроны со скрытой структурой;
- Подавители импульсных помех («ограничительные диоды», «супрессоры», «TVS-диоды»)[6].
Название «зенеровский диод» (калька с английского zener diode, по имени первооткрывателя туннельного пробоя Кларенса Зенера), согласно ГОСТ 15133—77 «Приборы полупроводниковые. Термины и определения», в технической литературе не допустимо[7]. В англоязычной литературе словом stabilitron или stabilotron называют стабилотрон — не получивший широкого распространения тип вакуумной генераторной лампы СВЧ-диапазона[8][9], а понятие zener или zener diode («зенеровский диод») применяется к стабилитронам всех типов независимо от того, какой механизм пробоя (зенеровский или лавинный) преобладает в конкретном приборе[10]. Английское avalanche diode («лавинный диод») применяется к любым диодам лавинного пробоя, тогда как в русскоязычной литературе лавинный диод, или «ограничительный диод» по ГОСТ 15133—77[11] — узко определённый подкласс стабилитрона с лавинным механизмом пробоя, предназначенный для защиты электроаппаратуры от перенапряжений. Ограничительные диоды рассчитаны не на непрерывное пропускание относительно малых токов, а на краткосрочное пропускание импульсов тока силой в десятки и сотни А. Так называемые «низковольтные лавинные диоды» (англ. low voltage avalanche, LVA), напротив, предназначены для работы в непрерывном режиме. Это маломощные стабилитроны с необычно низким дифференциальным сопротивлением; в промышленной практике различие между ними и «обычными» стабилитронами стёрлось[12].
Некоторые «прецизионные стабилитроны» несут обозначения, характерные для дискретных приборов, но в действительности являются сложными интегральными схемами. Внутренними источниками опорного напряжения таких микросхем могут служить и стабилитроны, и бандгапы. Например, двухвыводной «прецизионный стабилитрон» 2С120 (аналог AD589) — это бандгап Брокау. На структурной схеме микросхемы TL431 изображён стабилитрон, но в действительности TL431 — это бандгап Видлара[13][14].
Не являются стабилитронами лавинно-пролётные диоды, туннельные диоды и стабисторы. Стабисторы — это маломощные диоды, предназначенные для работы на прямом токе в стабилизаторах напряжения и как датчики температуры. Характеристики стабисторов в обратном включении не нормировались, а подача на стабистор обратного смещения допускалась только «при переходных процессах включения и выключения аппаратуры»[15]. Обращённые диоды в различных источниках определяются и как подкласс стабилитронов[16], и как подкласс туннельных диодов[17]. Концентрация легирующих примесей в этих диодах настолько велика, что туннельный пробой возникает при нулевом обратном напряжении. Из-за особых физических свойств и узкой области применения они обычно рассматриваются отдельно от стабилитронов и обозначаются на схемах особым, отличным от стабилитронов, символом[16][18].
Принцип действия

Полупроводниковый стабилитрон — это диод, предназначенный для работы в режиме пробоя на обратной ветви вольт-амперной характеристики. В диоде, к которому приложено обратное, или запирающее, напряжение, возможны три механизма пробоя: туннельный пробой, лавинный пробой и пробой вследствие тепловой неустойчивости — разрушительного саморазогрева токами утечки. Тепловой пробой наблюдается в выпрямительных диодах, особенно германиевых, а для кремниевых стабилитронов он не критичен. Стабилитроны проектируются и изготавливаются таким образом, что либо туннельный, либо лавинный пробой, либо оба эти явления вместе возникают задолго до того, как в кристалле диода возникнут предпосылки к тепловому пробою[20]. Серийные стабилитроны изготавливаются из кремния, известны также перспективные разработки стабилитронов из карбида кремния и арсенида галлия[21].
Первую модель электрического пробоя предложил в 1933 году Кларенс Зенер, в то время работавший в Бристольском университете[22]. Его «Теория электрического пробоя в твёрдых диэлектриках» была опубликована летом 1934 года[23]. В 1954 году Кеннет Маккей из Bell Labs установил, что предложенный Зенером туннельный механизм действует только при напряжениях пробоя до примерно 5,5 В, а при бо́льших напряжениях преобладает лавинный механизм[22]. Напряжение пробоя стабилитрона определяется концентрациями акцепторов и доноров и профилем легирования области p-n-перехода. Чем выше концентрации примесей и чем больше их градиент в переходе, тем больше напряжённость электрического поля в области пространственного заряда при равном обратном напряжении, и тем меньше обратное напряжение, при котором возникает пробой:
- Туннельный, или зенеровский, пробой возникает в полупроводнике только тогда, когда напряжённость электрического поля в p-n-переходе достигает уровня в 106 В/см. Такие уровни напряжённости возможны только в высоколегированных диодах (структурах p+-n+-типа проводимости) с напряжением пробоя не более шестикратной ширины запрещённой зоны (6 EG ≈ 6,7 В), при этом в диапазоне от 4 EG до 6 EG (4,5…6,7 В) туннельный пробой сосуществует с лавинным, а при напряжении пробоя менее 4 EG (≈4,5 В) полностью вытесняет его. С ростом температуры перехода ширина запрещённой зоны, а вместе с ней и напряжение пробоя, уменьшается: низковольтные стабилитроны с преобладанием туннельного пробоя имеют отрицательный температурный коэффициент напряжения (ТКН)[24].
- В диодах с меньшими уровнями легирования, или меньшими градиентами легирующих примесей, и, как следствие, бо́льшими напряжениями пробоя наблюдается лавинный механизм пробоя. Он возникает при концентрациях примесей, примерно соответствующих напряжению пробоя в 4 EG (≈4,5 В), а при напряжениях пробоя выше 4 EG (≈7,2 В) полностью вытесняет туннельный механизм. Напряжение, при котором возникает лавинный пробой, с ростом температуры возрастает, а наибольшая величина ТКН пробоя наблюдается в низколегированных, относительно высоковольтных, переходах[25].
Механизм пробоя конкретного образца можно определить грубо — по напряжению стабилизации, и точно — по знаку его температурного коэффициента[26]. В «серой зоне» (см. рисунок), в которой конкурируют оба механизма пробоя, ТКН может быть определён только опытным путём. Источники расходятся в точных оценках ширины этой зоны: С. М. Зи указывает «от 4 EG до 6 EG» (4,5…6,7 В), авторы словаря «Электроника» — «от 5 до 7 В»[9], Линден Харрисон — «от 3 до 8 В»[27], Ирвинг Готтлиб проводит верхнюю границу по уровню 10 В[10]. Низковольтные лавинные диоды (LVA) на напряжения от 4 до 10 В — исключение из правила: в них действует только лавинный механизм[12].
Оптимальная совокупность характеристик стабилитрона достигается в середине «серой зоны», при напряжении стабилизации около 6 В. Дело не столько в том, что благодаря взаимной компенсации ТКН туннельного и лавинного механизмов эти стабилитроны относительно термостабильны, а в том, что они имеют наименьший технологический разброс напряжения стабилизации и наименьшее, при прочих равных условиях, дифференциальное сопротивление[28]. Наихудшая совокупность характеристик — высокий уровень шума, большой разброс напряжений стабилизации, высокое дифференциальное сопротивление — свойственна низковольтным стабилитронам на 3,3—4,7 В[29].
Производство

Силовые стабилитроны изготавливают из монокристаллического кремния по диффузионно-сплавной или планарной технологии, маломощные — по планарной, реже меза-технологии. В планарном диодном процессе используется две или три фотолитографии. Первая фотолитография вскрывает на поверхности защитного оксида широкие окна, в которые затем вводится легирующая примесь. В зависимости от требуемого профиля легирования могут применяться процессы ионной имплантации, химическое парофазное осаждение и диффузия из газовой среды или из поверхностной плёнки. После первичного ввода примеси её загоняют из поверхностного слоя вглубь кристалла при температуре 1100—1250 °C. Затем проводят операцию геттерирования — выталкивания поверхностных дефектов в глубину кристалла и пассивацию его поверхности. Геттерирование и пассивация не только снижают шум стабилитрона, но и радикально повышают его надёжность, устраняя основную причину случайных отказов — поверхностные дефекты. Вторая фотолитография вскрывает окна для нанесения первого, тонкого слоя анодной металлизации. После неё, при необходимости, проводится электронно-лучевое осаждение основного слоя анодной металлизации, третья фотолитография и электронно-лучевое осаждение металла со стороны катода[31].
Пластины перевозят на сборочное производство и там режут на отдельные кристаллы. Сборка стабилитронов в транзисторных (SOT23, TO220 и т. п.) и микросхемных (DIP, SOIC и т. п.) корпусах выполняется по обычным технологиям корпусирования. Массовая сборка диодов, в том числе стабилитронов, в двухвыводных корпусах с гибкими выводами может выполняться двумя способами[30]:
- Диоды в пластиковых корпусах (Surmetic) собираются в два этапа. Вначале сборочный автомат припаивает кремниевый кристалл («таблетку») диода встык к уширенным торцам выводов. Выводы изготавливаются из меди, а их сечение сопоставимо с площадью кремниевой таблетки или превышает её. Торцы выводов формуются в форме шляпки гвоздя и обычно предварительно облуживаются. После пайки в сборочном автомате полуфабрикаты упаковываются в герметичные пластиковые цилиндры[30].
- Диоды в стеклянных корпусах DO-35 и DO-41 собираются в один этап. Между кремниевой таблеткой и торцами гибкого вывода из биметаллической проволоки вкладываются две полые, облуженные биметаллические обоймы. На собранную заготовку из кристалла, обойм и выводов надевается стеклянная трубочка — будущий корпус. Сборка нагревается в печи до температуры плавления стекла; при остывании вначале отвердевает стекло, формируя герметичный спай с металлом выводов, а затем — припой[30].
В более дорогом варианте этой технологии используются три этапа термообработки: кристалл спаивается с молибденовыми или вольфрамовыми обоймами при температурах не менее 700 °C, капсулируется в стекло, и только затем припаиваются выводы[32]. Во всех случаях выводы дополнительно облуживаются после корпусирования[30]. Медные выводы предпочтительнее, так как отводят тепло лучше, чем биметаллические[33]. Присутствие внутри корпуса, по обе стороны тонкой кремниевой таблетки, значительной массы припоя определяет основной механизм отказа стабилитронов: короткое замыкание расплавом припоя, а в планарных интегральных стабилитронах — короткое замыкание расплавом алюминиевой металлизации[34][35].
Области применения

Основная область применения стабилитрона — стабилизация постоянного напряжения источников питания. В простейшей схеме линейного параметрического стабилизатора стабилитрон выступает одновременно и источником опорного напряжения, и силовым регулирующим элементом. В более сложных схемах стабилитрону отводится только функция источника опорного напряжения, а регулирующим элементом служит внешний силовой транзистор.
Прецизионные термокомпенсированные стабилитроны и стабилитроны со скрытой структурой широко применяются в качестве дискретных и интегральных источников опорного напряжения (ИОН), в том числе в наиболее требовательных к стабильности напряжения схемах измерительных аналого-цифровых преобразователей. C середины 1970-х годов и по сей день (2012 год) стабилитроны со скрытой структурой являются наиболее точными и стабильными твердотельными ИОН[37]. Точностные показатели лабораторных эталонов напряжения на специально отобранных интегральных стабилитронах приближаются к показателям нормального элемента Вестона[38].
Особые импульсные лавинные стабилитроны («подавители переходных импульсных помех», «супрессоры», «TVS-диоды») применяются для защиты электроаппаратуры от перенапряжений, вызываемых разрядами молний и статического электричества, а также от выбросов напряжения на индуктивных нагрузках. Такие приборы номинальной мощностью 1 Вт выдерживают импульсы тока в десятки и сотни ампер намного лучше, чем «обычные» пятидесятиваттные силовые стабилитроны[39]. Для защиты входов электроизмерительных приборов и затворов полевых транзисторов используются обычные маломощные стабилитроны. В современных «умных» МДП-транзисторах защитные стабилитроны выполняются на одном кристалле с силовым транзистором[40].
В прошлом стабилитроны выполняли и иные задачи, которые впоследствии потеряли прежнее значение:
- Ограничение, формирование, амплитудная селекция и детектирование импульсов. Ещё в эпоху электронных ламп кремниевые стабилитроны широко применялись для ограничения размаха импульсов и преобразования сигналов произвольной формы в импульсы заданной полярности[41][42]. С развитием интегральных технологий эту функцию взяли на себя устройства на быстродействующих компараторах, а затем цифровые процессоры обработки сигналов.
- Стабилизация напряжения переменного тока также сводилась к ограничению размаха синусоидального напряжения двусторонним стабилитроном. При изменении входного напряжении амплитуда выходного напряжения поддерживалась постоянной, а его действующее значение лишь незначительно отставало от действующего значения входного напряжения[43][42].
- Задание напряжений срабатывания реле. При необходимости установить нестандартный порог срабатывания реле последовательно с его обмоткой включали стабилитрон, доводивший порог срабатывания до требуемого значения. С развитием полупроводниковых переключательных схем сфера применения реле сузилась, а функцию управления реле взяли на себя транзисторные и интегральные пороговые схемы[44][45].
- Задание рабочих точек усилительных каскадов. В ламповых усилителях 1960-х годов стабилитроны использовались как замена RC-цепочек автоматического смещения. На нижних частотах звукового диапазона и на инфразвуковых частотах расчётные ёмкости конденсаторов таких цепей становились неприемлемо велики, поэтому стабилитрон стал экономичной альтернативой дорогому конденсатору[46][47].
- Межкаскадный сдвиг уровней. Сдвиг уровней в ламповых усилителях постоянного тока обычно осуществлялся с помощью газонаполненных стабилитронов или обычных неоновых ламп. C изобретением полупроводниковых стабилитронов они стали применяться вместо газонаполненных. Аналогичные решения применялись и в транзисторной аппаратуре[48], но были быстро вытеснены более совершенными схемами сдвига уровней на транзисторах.
- Стабилитроны с высоким ТКН использовались как датчики температуры в мостовых измерительных схемах[49]. По мере снижения напряжений питания и потребляемых мощностей эту функцию приняли на себя прямо смещённые диоды, транзисторные PTAT-цепи и интегральные схемы на их основе.
В среде моделирования SPICE модель элементарного стабилитрона используется не только по прямому назначению, но и для описания режима пробоя в моделях «реальных» биполярных транзисторов. Стандартная для SPICE модель транзистора Эберса—Молла режим пробоя не рассматривает[50].
Основные характеристики стабилитрона
Основные электрические параметры стабилитрона, указанные в его паспорте, это:
- Номинальное напряжение стабилизации. Напряжение стабилизации выбирается разработчиком в соответствии с требованиями схемотехники устройства.
- Диапазон рабочих токов, текущих через стабилитрон (минимальный ток стабилизации — максимальный допустимый ток). Ток через стабилитрон определяется внешней, по отношению к стабилитрону, схемой — схемой включения стабилитрона. Для соблюдения паспортной точности напряжения стабилизации ток, протекающий через стабилитрон, не должен быть менее минимального тока стабилизации. Для предотвращения разрушения прибора ток не должен превышать максимальный допустимый ток.
- Максимальная рассеиваемая стабилитроном мощность. Для предотвращения разрушения прибора рассеиваемая на приборе мощность не должна превышать этот параметр. Рассеиваемая на приборе мощность это расчётная величина, равная произведению напряжения на стабилитроне на ток через стабилитрон. Для маломощных стабилитронов максимальная рассеиваемая мощность это паспортная величина. Для мощных стабилитронов максимальная мощность определяется дополнительным теплоотводом, в этом случае для расчёта условий охлаждения в паспорте указываются такие параметры стабилитрона как максимальная температура кристалла и тепловое сопротивление кристалл-корпус.
Помимо основных параметров существует ещё ряд параметров, описывающих отклонения напряжения стабилизации реального прибора под действием различных факторов. Например, допуск напряжений стабилизации, дифференциальное сопротивление, температурный коэффициент напряжения стабилизации, долговременный дрейф и шум напряжения стабилизации. Эти параметры необходимо учитывать при построении схем с повышенными требованиями к точности. В некоторых применениях могут быть важны особенности поведения прибора при резких изменениях тока через него, так называемые динамические параметры стабилитрона.
Токи и напряжения стабилизации
ГОСТ 25529—82 «Диоды полупроводниковые. Термины, определения и буквенные обозначения параметров» определяет ток стабилизации (Iст) и напряжение стабилизации (Uст) стабилитрона как значения постоянных напряжений и токов в режиме стабилизации[51]. Режим стабилизации возможен в достаточно широкой области токов и напряжений, поэтому в технической документации указываются допустимые минимальные и максимальные значения токов (Iст.мин, Iст.макс) и напряжений (Uст.мин, Uст.макс) стабилизации. Внутри этих диапазонов лежат выбранные производителем номинальные значения Iст и Uст. Минимальный ток стабилизации обычно приравнивается к току на выходе из зоны перелома обратной ВАХ, максимальный ограничен допустимой рассеиваемой мощностью, а номинальный ток обычно устанавливается на уровне от 25 до 35 % от максимального[52]. Минимальные токи низковольтных лавинных диодов измеряются единицами и десятками микроампер[53], минимальные токи «обычных» стабилитронов — единицами миллиампер.
Например, номинальное напряжение советского стабилитрона 2С133В, как следует из его обозначения, равно 3,3 В, а номинальный ток стабилизации — ток, при котором измеряются его паспортные характеристики — равен 5 мА. Минимальный ток стабилизации для всех рабочих температур (—60…+125 °C) установлен на уровне 1 мА, максимальный — зависит от температуры и атмосферного давления. При нормальном атмосферном давлении и температуре, не превышающей +35 °C, ток не должен превышать 37,5 мА, а при температуре +125 °C — 15 мА. При снижении давления до 665 Па (5 мм рт.ст, или 1/150 нормального атмосферного давления) максимальные токи снижаются вдвое из-за худшего теплоотвода в разреженной среде. Паспортный разброс напряжения стабилизации (Uст.мин…Uст.макс) этого прибора нормируется для тока 5 мА и четырёх различных температур от —60 °C до +125 °C. При —60 °C разброс напряжений составляет 3,1…3,8 В, при +125 °C — 2,8…3,5 В[54].
Дифференциальное сопротивление

Дифференциальное, или динамическое сопротивление стабилитрона равно отношению приращения напряжения стабилизации к приращению тока стабилизации в точке с заданным (обычно номинальным) током стабилизации[56]. Оно определяет нестабильность прибора по напряжению питания (по входу) и по току нагрузки (по выходу). Для уменьшения нестабильности по входу стабилитроны запитывают от источников постоянного тока, для уменьшения нестабильности по выходу — включают между стабилитроном и нагрузкой буферный усилитель постоянного тока на эмиттерном повторителе или операционном усилителе, или применяют схему составного стабилитрона[57]. Теоретически, дифференциальное сопротивление стабилитрона уменьшается с ростом тока стабилизации. Это правило, сформулированное для условия постоянной температуры p-n-перехода, на практике действует только в области малых токов стабилизации. При бо́льших токах неизбежный разогрев кристалла приводит к росту дифференциального сопротивления, и как следствие — к увеличению нестабильности стабилизатора[58].
Для маломощного стабилитрона 2С133В дифференциальное сопротивление при минимальном токе стабилизации 1 мА равно 680 Ом, а при номинальном токе в 5 мА и температурах от —60 до +125 °C не превышает 150 Ом [59]. Стабилитроны бо́льшей мощности на то же номинальное напряжение имеют меньшее дифференциальное сопротивление, например, КС433А — 25 Ом при 30 мА. Дифференциальное сопротивление низковольтных лавинных диодов (LVA) примерно на порядок ниже, чем в «обычных» стабилитронах: например, для LVA351 (напряжение 5,1 В, мощность 400 мВт) оно не превышает 10 Ом при токе 10 мА[60]. Внутри каждого семейства стабилитронов (одной и той же максимальной мощности) наименьшие абсолютные значения дифференциального сопротивления при заданном токе имеют стабилитроны на напряжение 6 В[61].
Температурный коэффициент напряжения

ГОСТ определяет температурный коэффициент напряжения как «отношение относительного изменения напряжения стабилизации к абсолютному изменению температуры окружающей среды» при заданном постоянном токе стабилизации[62]. ТКН обычных, не термокомпенсированных диодов, при их номинальных токах составляет для стабилитронов туннельного пробоя (Uст<4 Eg) от −0,05 до −0,1 %/°C, а для стабилитронов лавинного пробоя (Uст<4 Eg) — от 0,05 до 0,1 %/°C. Иными словами, при нагреве стабилитрона от +25 °C до +125 °C сдвиг напряжения стабилизации составит от 5 до 10 % начального значения.
В области малых и средних токов на вольт-амперных характеристиках стабилитронов на напряжение 4,5…6,5 В[63] можно найти точку (значение тока ITK0 и напряжения UTK0), в которой температурный коэффициент близок к нулю. Если стабилизировать ток такого стабилитрона внешним источником тока на уровне, точно равном ITK0, то напряжение на стабилитроне, равное UTK0 практически не зависит от температуры. Такой подход применяется в интегральных стабилитронных источниках опорного напряжения, но не применим к устройствам на дискретных стабилитронах. Точное значение ITK0 можно определить только опытным путём, что в условиях серийного производства неприемлемо[64]. Стабилитроны на напряжение менее 4,5 В также имеют точку нулевого ТКН, но она находится за пределами области безопасной работы[63]. Стабилитроны на напряжение свыше 6,5 В имеют положительный (ненулевой) ТКН во всём диапазоне токов[63].
Дрейф и шум
В справочной документации на обычные, не прецизионные, стабилитроны показатели дрейфа и шума обычно не указываются. Для прецизионных стабилитронов это, напротив, важнейшие показатели наравне с начальным разбросом и ТКН[65]. Высокий уровень шума обычных стабилитронов обусловлен высокой концентрацией посторонних примесей и дефектов кристаллической решётки в области p-n-перехода. Защитная пассивация оксидом или стеклом, при которой эти примеси выталкиваются из приповерхностных слоёв в толщу кристалла, снижает шумы лишь отчасти[66]. Радикальный способ снижения шума — выталкивание вглубь кристалла не примесей, а самого p-n-перехода — применяется в малошумящих стабилитронах со скрытой структурой. Лучшие образцы таких приборов имеют размах низкочастотных (0,1—10 Гц) шумов не более 3 мкВ при длительном дрейфе не более 6 мкВ за первые 1000 часов эксплуатации[67][68].
Наибольший уровень шумов стабилитрона наблюдается в области перелома вольт-амперной характеристики. Инструментально снятые кривые высокого разрешения показывают, что ВАХ перелома имеют не гладкий, а ступенчатый характер; случайные сдвиги этих ступеней и случайные переходы тока со ступени на ступень порождают так называемый шум микроплазмы. Этот шум имеет спектр, близкий белому шуму в полосе частот 0—200 кГц. При переходе из области перелома ВАХ в область токов стабилизации уровень этих шумов резко снижается[69].
Динамические характеристики
Частота переключения стабилитрона общего назначения обычно не превышает 100 кГц[70]. Пробой не происходит мгновенно, а время срабатывания зависит как от преобладающего механизма пробоя, так и от конструкции стабилитрона. Во время этого процесса напряжение на стабилитроне может превышать его номинальное значение стабилизации. Частотный диапазон переключательных схем на стабилитронах можно расширить, включив последовательно со стабилитроном быстрый импульсный диод. При уменьшении напряжения на цепочке стабилитрон-диод диод закрывается первым, препятствуя разрядке ёмкости стабилитрона. Заряд на этой ёмкости достаточно долго поддерживает на стабилитроне напряжение стабилизации, то есть стабилитрон никогда не закрывается[70].
Область безопасной работы

«История показала, что главной причиной выхода диодов из строя является превышение допустимых электрических и тепловых нагрузок.»
Руководство по полупроводниковым приборам НАСА[71]
Область безопасной работы стабилитрона ограничена рядом параметров, важнейшими из которых является максимальные значения постоянного тока, импульсного тока, температуры p-n-перехода (+150 °C для корпуса SOT-23, +175 °C для корпуса DO-35, +200 °C для корпуса DO-41[72]) и рассеиваемой мощности. Все эти ограничения должны выполняться одновременно, а несоблюдение хотя бы одного из них ведёт к разрушению стабилитрона[73].
Ограничения по току и мощности очевидны, а ограничение по температуре требует оценки допустимой мощности, при которой расчётная температура p-n-перехода не превысит максимально допустимой. В технической документации такая оценка обычно приводится в форме графика зависимости допустимой мощности P от температуры окружающей среды Ta. Если такого графика нет, следует оценить допустимую мощность по формуле для температуры перехода Tj:
- ,
где Rja — тепловое сопротивление между p-n-переходом и окружающей средой (воздухом) для непрерывно рассеиваемой мощности[74]. Типичное значения этого показателя маломощного стабилитрона, например, серии NZX, равно 380 °C/Вт[75]. Мощность, при которой расчётная температура не будет превышать установленного предела в +175 °C[75], ограничена величиной
Для ожидаемой температуры окружающей среды +50 °C расчётная мощность составляет всего 330 мВт — в полтора раза меньше паспортного максимума мощности в 500 мВт[75].
Характер и причины отказов
Катастрофическое короткое замыкание может быть вызвано не только выходом за пределы области безопасной работы, но и медленной диффузией атомов легирующей примеси в p-n-переходе. В силовых стабилитронах с пружинным креплением одного из выводов к кристаллу наблюдаются механические повреждения кристалла в зоне контакта с пружиной. Если трещина или потёртость кристалла достигает зоны p-n-перехода, то возможно как катастрофическое, так и перемежающееся, «блуждающее» короткое замыкание, а также стабильное уменьшение напряжения стабилизации[22].
Старение стабилитронов может проявляться в виде повышенного дрейфа токов, напряжений и дифференциального сопротивления. Дрейф тока при длительной эксплуатации объясняется накоплением загрязняющих примесей в зоне p-n-перехода, в слое защитного оксида и на его поверхности. Дрейф тока при испытаниях при высокой влажности объясняется негерметичностью корпуса стабилитрона. Дрейф выходного сопротивления, обычно сопровождающийся повышенным уровнем шума, связан с ухудшением электрического контакта между кристаллом и выводами[22].
Прецизионные стабилитроны
Термокомпенсированный стабилитрон

Термокомпенсированный стабилитрон — цепочка из последовательно соединённого стабилитрона на номинальное напряжение около 5,6 В и прямосмещённого диода — вошёл в практику разработчиков в конце 1960-х годов[76]. К 2000-м годам дискретные термокомпенсированные стабилитроны были вытеснены интегральными источникам опорного напряжения, обеспечившими лучшие показатели точности и стабильности при меньших токах и напряжениях питания[77].
В окрестности напряжения 5,6 В лавинный механизм пробоя преобладает над туннельным, но не подавляет его, а его температурный коэффициент имеет стабильное положительное значение около +2 мВ/°C. ТКН диода в прямом включении при нормальных рабочих температурах и токах равен примерно −2 мВ/°C. При последовательном соединении стабилитрона и диода их температурные коэффициенты взаимно компенсируются: абсолютная нестабильность по температуре такой цепочки может составлять всего 5 мВ в диапазоне −55…+100 °C или 2 мВ в диапазоне 0…+75 °C[78]. Нормированный ТКН таких приборов может составлять всего лишь 0,0005 %/°C, или 5 ppm/°C[79]. Диодом термокомпенсированного стабилитрона может служить второй стабилитрон, включённый во встречном направлении. Такие симметричные двуханодные приборы, допускающие работу при любой полярности напряжения, обычно оптимизированы для работы на номинальном токе 10 мА[80], или для тока, типичного для данного семейства стабилитронов (7,5 мА для двуханодного 1N822 из стандартной серии 1N821−1N829[81]). Если же диодом термокомпенсированного стабилитрона служит не стабилитрон, а «простой» диод с ненормированным напряжением пробоя, то эксплуатация прибора на прямой ветви вольт-амперной характеристики, как правило, не допускается[82].
Номинальное напряжение стабилизации типичного термокомпенсированного стабилитрона составляет 6,2 или 6,4 В при разбросе в ±5 % (в особых сериях ±2 % или %±1 %)[78]. В зарубежной номенклатуре наиболее распространены три шестивольтовые серии на номинальные токи 0,5 мА (1N4565−1N4569), 1,0 мА (1N4570−1N4574) и 7,5 мА (1N821−1N829)[83]. Номинальные токи этих серий соответствуют току нулевого ТКН; при меньших токах ТКН отрицательный, при бо́льших — положительный. Дифференциальное сопротивление приборов на 7,5 мА составляет 10 или 15 Ом[81], приборов на 0,5 мА — не более 200 Ом[84]. В технической документации эти особенности внутренней структуры обычно не раскрываются: термокомпенсированные стабилитроны перечисляются в справочниках наравне с обычными или выделяются в отдельный подкласс «прецизионных стабилитронов»[85]. На принципиальных схемах они обозначаются тем же символом, что и обычные стабилитроны[86].
Стабилитрон со скрытой структурой

Ток пробоя обычного планарного стабилитрона сосредоточен в приповерхностном слое кремния — в слое с максимальной концентрацией дефектов кристаллической решётки и посторонних примесей. Именно эти примеси и дефекты и обуславливают нестабильность и шум стабилитрона. Улучшить его показатели можно, если «загнать» ток пробоя вглубь кристалла, в скрытую структуру p-n-перехода с меньшим, чем в приповерхностном слое, напряжением пробоя. В классической эпитаксиальной технологии на месте будущего стабилитрона формируется глубокий островок p+-типа проводимости, а затем проводится обычные диффузии базового (p-) и эмиттерного (n+) слоёв. Эмиттер созданной диодной структуры становится катодом стабилитрона, база — анодом. В приповерхностном слое этот переход имеет профиль проводимости n+-p-, а на дне базовой области — n+-p+. Высоколегированный n+-p+ переход имеет меньшее, чем в приповерхностном n+-p--слое, напряжение пробоя, поэтому весь обратный ток стабилитрона именно на дне базовой области[87].
Первая интегральная схема на стабилитронах со скрытым слоем, LM199, была выпущена в 1976 году, а абсолютный рекорд по совокупности точностных характеристик принадлежит выпущенной в 1987 году LTZ1000[37]. Специально отобранные LTZ1000 используются в наиболее точных твердотельных эталонах напряжения компании Fluke, которая декларирует временну́ю нестабильность в 1 ppm/год и ТКН в 0,1 ppm/°C[38][88]. LM199, LTZ1000 и их аналоги имеют характерную концентрическую топологию. В центре кристалла расположен стабилитрон, непосредственно к нему примыкают транзисторы — датчики температуры, а вокруг них «уложена» спираль подогревателя, также выполненная по планарной технологии. Внешний или встроенный терморегулятор поддерживает стабильно высокую температуру кристалла. Такие ИС имеют рекордно низкие показатели ТКН (LM199 — 0,3 ppm/°C, LTZ1000 — 0,05 ppm/°C[89]), шума (LTZ1000 — 1,2 мкВ пик-пик[89]) и длительного дрейфа (LTZ1000 — 2 мкВ/1000ч[89]). Заявленные показатели достигаются только при тщательном термостатировании и экранировании схемы и жёсткой стабилизации тока стабилитрона.
Схемы включения стабилитрона
Базовая схема параллельного стабилизатора

Простейший параллельный стабилизатор состоит из балластного резистора, включённого последовательно между источником питания и нагрузкой, и стабилитрона, шунтирующего нагрузку на общий провод («на землю»). Его можно рассматривать как делитель напряжения, в котором в качестве нижнего плеча используется стабилитрон. Разница между напряжением питания и напряжением пробоя стабилитрона падает на балластном резисторе, а протекающий через него ток питания разветвляется на ток нагрузки и ток стабилитрона. Стабилизаторы такого рода называются параметрическими: они стабилизируют напряжение за счёт нелинейности вольт-амперной характеристики стабилитрона, и не используют цепи обратной связи[90].
Расчёт параметрического стабилизатора на полупроводниковых стабилитронах аналогичен расчёту стабилизатора на газонаполненных приборах, с одним существенным отличием: газонаполненным стабилитронам свойственен гистерезис порогового напряжения. При ёмкостной нагрузке газонаполненный стабилитрон самовозбуждается, поэтому конструкции таких стабилизаторов обычно не содержат ёмкостных фильтров, а конструктору не нужно учитывать переходные процессы в этих фильтрах. В стабилизаторах на полупроводниковых стабилитронах гистерезис отсутствует, фильтрующие конденсаторы подключаются непосредственно к выводам стабилитрона и нагрузки — как следствие, конструктор обязан учитывать броски тока заряда (разряда) этих ёмкостей при включении (выключении) питания. Наихудшими случаями, при которых вероятен выход из строя элементов стабилизатора или срыв стабилизации, являются:
- Подача на вход стабилизатора максимально возможного напряжения питания при коротком замыкании выхода стабилизатора на общий провод — например, на время зарядки разряженного конденсатора, подключённого непосредственно к выходу стабилизатора, или при катастрофическом отказе стабилитрона[91]. Допустимая мощность рассеивания балластного резистора должна быть достаточной, чтобы выдержать подобное замыкание. В противном случае вероятно разрушение балластного резистора.
- Подача на вход стабилизатора максимально возможного напряжения питания при отключении нагрузки от выхода стабилизатора. Допустимый ток стабилитрона должен превышать расчётный ток через балластный резистор, определяемый по закону Ома. В противном случае при разогреве кристалла стабилитрона свыше +175 °C стабилитрон разрушается. Соблюдение паспортной области безопасной работы так же важно для стабилитронов, как и для транзисторов[92].
- Отбор нагрузкой максимально возможного тока при подаче на вход стабилизатора минимально возможного напряжения питания. Сопротивление балластного резистора должно быть достаточно мало, чтобы и в этих условиях ток через резистор превышал ток нагрузки на величину, равную минимально допустимому току стабилитрона. В противном случае ток стабилитрона прерывается, стабилизация прекращается.
На практике часто оказывается, что соблюсти все три условия невозможно как по соображениям себестоимости компонентов, так и из-за ограниченного диапазона рабочих токов стабилитрона. В первую очередь можно поступиться условием защиты от короткого замыкания, доверив её плавким предохранителям или тиристорным схемам защиты, или положиться на внутреннее сопротивление источника питания, которое не позволит ему выдать и максимальное напряжение, и максимальный ток одновременно[93].
Последовательное и параллельное включение
В документации на стабилитроны иностранного производства возможность их последовательного или параллельного включения обычно не рассматривается. В документации на советские стабилитроны встречаются две формулировки:
- для приборов малой и средней мощности «допускается последовательное или параллельное соединение любого числа стабилитронов» [одной серии][94];
- для приборов средней и большой мощности «допускается последовательное соединение любого числа стабилитронов [одной серии]. Параллельное соединение допускается при условии, что суммарная рассеиваемая мощность на всех параллельно включённых стабилитронах не превосходит максимально допустимой мощности для одного стабилитрона»[95].
Последовательное соединение стабилитронов разных серий возможно при условии, что рабочие токи последовательной цепочки укладываются в паспортные диапазоны токов стабилизации каждой использованной серии. Шунтировать стабилитроны высокоомными выравнивающими резисторами так, как это делается в выпрямительных столбах, не требуется. «Любое число» последовательно соединённых стабилитронов возможно, но на практике ограничено техническими условиями на электробезопасность высоковольтных устройств. При соблюдении этих условий, при подборе стабилитронов по ТКН и их термостатировании возможно построение прецизионных высоковольтных эталонов напряжения. Например, в 1990-е годы лучшие в мире показатели стабильности имел стабилитронный эталон на 1 миллион В, построенный российской компанией «Мегавольт-Метрология» по заказу канадского энергетического института IREQ. Основная погрешность этой установки не превышала 20 ppm, а нестабильность по температуре — не более 2,5 ppm во всём рабочем диапазоне температур[38].
Составной стабилитрон

Если схема требует снимать со стабилитрона бо́льшие токи и мощности, чем это допустимо по техническим условиям, то между стабилитроном и нагрузкой включают буферный усилитель постоянного тока. В схеме «составного стабилитрона» коллекторный переход единственного транзистора, усиливающего ток, включён параллельно стабилитрону, а эмиттерный переход — последовательно со стабилитроном. Сопротивление, задающее смещение транзистора, выбирается таким образом, чтобы транзистор плавно открывался при токе стабилитрона, примерно равном его номинальному току стабилизации. Например, при Iст.ном.=5 мА и Uбэ.мин.=500 мВ сопротивление R=500 мВ/5 мA=100 Ом, а напряжение на «составном стабилитроне» равно сумме Uст.ном. и Uбэ.мин.. При бо́льших токах транзистор открывается и шунтирует стабилитрон, а ток стабилитрона прирастает незначительно — на величину, равную току базы транзистора, поэтому в первом приближении дифференциальное сопротивление схемы уменьшается в β раз (β — коэффициент усиления транзистора по току). ТКН схемы равен алгебраической сумме ТКН стабилитрона при Iст.ном. и ТКН прямо смещённого диода (примерно −2 мВ/°C), а её область безопасной работы на практике ограничена ОБР применяемого транзистора[96][97].
Схема составного стабилитрона не предназначена для работы на «прямом токе», но легко преобразуется в двустороннюю («двуханодный стабилитрон») с помощью диодного моста[97].
Базовая схема последовательного стабилизатора

Простейшая схема последовательного стабилизатора также содержит только стабилитрон, транзистор и балластное сопротивление, но транзистор в ней включён по схеме с общим коллектором (эмиттерным повторителем). Температурный коэффициент такого стабилизатора равен алгебраической разнице Uст.ном. стабилитрона и Uбэ.мин. транзистора; для нейтрализации влияния Uбэ.мин. в практических схемах последовательно со стабилитроном включают прямо включённый диод VD2[99]. Минимальное падение напряжения на регулирующем транзисторе можно снизить, заменив балластный резистор на транзисторный источник тока.
Умножение напряжения стабилизации

Для стабилизации напряжения, превосходящего максимальное напряжение типовых малогабаритных стабилитронов, можно собрать составной «высоковольтный стабилитрон», например, набрать напряжение 200 В из последовательно соединённых стабилитронов на 90, 90 и 20 В. Однако напряжение шумов и нестабильность такой схемы могут оказаться неприемлемо высоки, а фильтрация шума высоковольтной цепочки потребует дорогих, массивных конденсаторов. Существенно лучшие характеристики имеет схема с умножением напряжения единственного малошумящего низковольтного стабилитрона на напряжение 5…7 В. В этой схеме, также как и в обычном термокомпенсированном стабилитроне, опорное напряжение равно сумме напряжения пробоя стабилитрона и напряжения перехода база-эмиттер биполярного транзистора. Коэффициент умножения опорного напряжения определяется делителем R2-R3. Действительный коэффициент умножения несколько больше расчётного из-за ответвления тока в базу транзистора[100].
По соображениям безопасности и простоты монтажа в стабилизаторе положительного напряжения удобнее применять pnp-транзистор, в стабилизаторе отрицательного напряжения — npn-транзистор. В таких конфигурациях коллектор силового транзистора электрически соединён с общим проводом и его можно крепить непосредственно к шасси без изолирующих прокладок. По соображениям доступности и себестоимости в стабилизаторах любой полярности проще и дешевле применять npn-транзисторы. При напряжениях и токах, типичных для ламповых усилителей, ёмкость конденсатора, шунтирующего стабилитрон, должна составлять несколько тысяч мкФ. При этом она не только фильтрует низкочастотный шум стабилитрона, но и обеспечивает плавное нарастание напряжения при запуске схемы. Как следствие, при включении питания возрастает тепловая нагрузка на последовательное сопротивление R1[100].
ИОН на термокомпенсированном стабилитроне

Термокомпенсированные стабилитроны обычно питаются постоянным током от транзисторного или интегрального источника тока. Использование базовой схемы с балластным резистором не имеет смысла, так как даже при питании схемы стабилизированным напряжением нестабильность по току будет неприемлемо велика. Слаботочные стабилитроны на ток 1 мА обычно запитываются от источников тока на биполярных транзисторах, полевых транзисторах с p-n-переходом, стабилитроны на ток 10 мА — от источников тока на МДП-транзисторах со встроенным каналом в режиме обеднения. Интегральные источники тока семейства LM134/LM334 допускают токи до 10 мА, но не рекомендуются к применению в схемах с током более 1 мА из-за высокой нестабильности по температуре (+0,336 %/°C)[102].
Высокоомные нагрузки с постоянным, относительно термостабильным, сопротивлением можно подключать непосредственно к выводам стабилитрона. В иных случаях между стабилитроном и нагрузкой включается буферный усилитель на прецизионном операционном усилителе или на дискретных биполярных транзисторах. В грамотно спроектированных схемах такого рода, прошедших длительную электротермотренировку, нестабильность при длительной работе составляет порядка 100 ppm в месяц[103] — существенно выше того же показателя прецизионных интегральных ИОН.
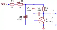
Генератор белого шума на стабилитроне
![]() | ![]() |
| Генератор шума в полосе до 1 МГц | Генератор шума в полосе 1—100 МГц |
Собственные шумы стабилитрона лавинного пробоя имеют спектр, близкий к спектру белого шума. В стабилитронах на напряжение 9…12 В уровень шума достаточно высок для того, чтобы его можно было использовать для целенаправленной генерации шума. Частотный диапазон такого генератора определяется полосой пропускания усилителя напряжения и может простираться до сотен МГц. На приведённых иллюстрациях показаны две возможные конструкции усилителей: в первом случае верхняя граничная частота усилителя (1 МГц) задаётся ёмкостью С2[104], во втором она определяется полосой пропускания интегральных усилителей (900 МГц) и качеством монтажа[105].
Уровень шума конкретного стабилитрона мало предсказуем и может быть определён только опытным путём[105]. Отдельные ранние серии стабилитронов отличались особо высоким уровнем шума, но по мере совершенствования технологии их вытеснили малошумящие приборы. Поэтому в серийных изделиях более оправдано применение не стабилитронов, а высокочастотных биполярных транзисторов в обратном включении, например, разработанного ещё в 1960-е годы транзистора 2N918 — спектр его шума простирается до 1 ГГц[106].
Программируемые перемычки на стабилитронах
Стабилитрон на базе обратно-смещённого эмиттерного перехода интегрального планарного npn-транзистора («поверхностный стабилитрон») отличается от дискретных стабилитронов малым предельным током стабилизации. Максимальный обратный ток, допустимый в типовой эмиттерной структуре с металлизацией алюминием, не превышает 100 мкА. При бо́льших токах в приповерхностном слое происходит видимая глазу вспышка и под слоем оксида возникает алюминиевая перемычка, навсегда превращающая погибший стабилитрон в резистор с сопротивлением около 1 Ом[34][35].
Этот недостаток интегральных стабилитронов широко используется в производстве аналоговых интегральных схем для точной подстройки их параметров. В технологии пережигания стабилитронов (англ. zener zapping) параллельно с коммутируемыми сопротивлениями формируются элементарные стабилитронные ячейки. При необходимости скорректировать величину сопротивления цепи или коэффициент делителя напряжения ненужные стабилитронные ячейки пережигаются импульсами тока длительностью 5 мс и силой 0,3—1,8 A, закорачивая соответствующие им резисторы. Тот же приём может применяться и в цифровых ИС с металлизацией алюминием[34][35].
Примечания
- Зи, 1984, с. 122.
- ГОСТ 15133—77, 1987, с. 13, определение 91.
- TVS/Zener Theory and Design, 2005, p. 7.
- Гершунский и др., 1975, с. 235, 237.
- Диоды, стабилитроны, тиристоры, 1988, pp. 11, 12.
- Harrison, 2005, p. 364.
- ГОСТ 15133—77, 1987, с. 13, определение 91.
- Earls, A. R.; Edwards, R. E. Raytheon Company: The First Sixty Years. — Arcadia Publishing, 2005. — P. 84. — 128 p. — ISBN 9780738537474.
- Колесников, 1991, с. 520.
- Готтлиб, 2002, с. 331.
- ГОСТ 15133—77, 1987, с. 12, определение 85.
- Готтлиб, 2002, с. 332.
- Микросхемы для линейных источников питания и их применение. — 2-е изд.. — Додэка, 1998. — С. 219, 220, 225-228. — ISBN 5878350211.
- Полный анализ схемы TL431 см в Basso, C. The TL431 in Switch-Mode Power Supplies loops: part I // ON Semiconductor. — 2009.
- Диоды, стабилитроны, тиристоры, 1988, с. 394-398.
- Amos, Stanley et al. Newnes Dictionary of electronics. — 4-th ed.. — Oxford: Newnes / Elsevier, 1999. — С. 22. — 389 с. — ISBN 9780750643313.
- Колесников, 1991, с. 333.
- ГОСТ 15133—77, 1987, с. 11, определение 75.
- Harrison, 2005, p. 372, fig.13.7.
- Зи, 1984, с. 103-104, 122.
- Tsuchida, H. ; Nakayama, K. ; Sugawara, Y. 20V-400A SiC Zener Diodes with Excellent Temperature Coefficient // Power Semiconductor Devices and IC's, 2007 (ISPSD '07). — С. 277-280. — ISBN 1424410967. — doi:10.1109/ISPSD.2007.4294986., Monakhov, E. V., Hornos, T., Svensson, B. SiC Zener Diode for Gate Protection of 4.5 kV SiCGT // Materials Science Forum. — 2010. — Т. Silicon Carbide and Related Materials 2010. — С. 559-562. — doi:10.4028/www.scientific.net/MSF.679-680.559.
- Bazu, Bajenescu, 2011, chapter 5.3.1.4 Z Diodes.
- Zener, C. A Theory of Electrical Breakdown in Solid Dielectrics // Proceedings of the Royal Society, London A 2. — 1934. — Vol. 145, № 855. — P. 523-529. — doi:10.1016/b978-0-12-448750-5.50032-3.
- Зи, 1984, с. 105-106.
- Зи, 1984, с. 109-115.
- Зи, 1984, с. 106.
- Harrison, 2005, p. 374.
- Хоровиц и Хилл, 1986, с. 315-316.
- Пиз, 2001, с. 113. В переводе ошибка: «малое дифференциальное сопротивление» вместо «большого» (в оригинале «poor impedance specs»).
- TVS/Zener Theory and Design, 2005, p. 10.
- TVS/Zener Theory and Design, 2005, p. 9.
- NASA, 1988, p. 4-65.
- NASA, 1988, p. 4-63.
- Camenzind, 2005, p. 1-28.
- Пиз, 2001, с. 115.
- AUIPS2031R Intelligent power low side switch. International Rectifier (2010). Дата обращения: 22 ноября 2012. Архивировано 26 ноября 2012 года.
- Harrison, 2005, pp. 417-420.
- Авербух, В. Прецизионные источники опорного напряжения // Додэка. — 2000. Архивировано 4 марта 2016 года.
- Пиз, 2001, с. 113.
- Подробный (но изрядно устарелый) обзор «умных» транзисторов см. Hayes, A. An introduction to intelligent power. ST Microelectronics (1999). Дата обращения: 22 ноября 2012.
- Гершунский и др., 1975, с. 238, 239.
- NASA, 1988, p. 4-58.
- Гершунский и др., 1975, с. 237, 239.
- Гершунский и др., 1975, с. 240, 241.
- NASA, 1988, p. 4-59,4-63.
- Гершунский и др., 1975, с. 239, 240.
- NASA, 1988, p. 4-60.
- Гершунский и др., 1975, с. 240.
- NASA, 1988, p. 4-61.
- Camenzind, 2005, p. 2-12.
- ГОСТ 25529—82, 1986, с. 11, определения 81 и 82.
- Harrison, 2005, p. 369.
- PLVA2600A series low-voltage avalanche regulator double diodes (недоступная ссылка). NXP Semiconductors. Дата обращения: 22 ноября 2012. Архивировано 13 мая 2012 года.
- Диоды, стабилитроны, тиристоры, 1988, с. 290—292 (данные серий 2С133В, 2С133Г).
- Хоровиц и Хилл, 1986, с. 315, рис. 5.18.
- ГОСТ 25529—82, 1986, с. 12, определение 84.
- Harrison, 2005, pp. 376.
- NASA, 1988, p. 4—56.
- Диоды, стабилитроны, тиристоры, 1988, с. 290—292.
- Low voltage avalanche zener diodes. Knox Semiconductor. Дата обращения: 22 ноября 2012. Архивировано 26 ноября 2012 года., данные серии 1N6083/LVA347
- Хоровиц и Хилл, 1986, с. 315—316.
- ГОСТ 25529—82, 1986, с. 12, определение 85.
- NASA, 1988, p. 4—70.
- Harrison, 2005, pp. 374—375.
- Harrison, 2005, pp. 326, 327, 332.
- Harrison, 2005, p. 368.
- Harrison, 2005, p. 434.
- VRE3050: Low Cost Precision Reference. Thaler Corporation (2000-07-01). Дата обращения: 1 ноября 2012. Архивировано 26 ноября 2012 года.. Данные серии VRE3050J. В 2012 году производится компанией Apex Microtechnology, выделившейся из состава Cirrus Logic и унаследовавшей линейку ИОН Thaler
- NASA, 1988, p. 4—72, 4-73.
- NASA, 1988, p. 4—71.
- NASA, 1988, p. 4—75: «History has shown that the largest single cause of diode failure is operating above allowable levels of thermal and electrical stress.».
- Harrison, 2005, p. 382.
- Harrison, 2005, pp. 376—377.
- Harrison, 2005, pp. 379—380.
- NZX series. Single zener diodes. Product data sheet (недоступная ссылка). NXP Semiconductors. Дата обращения: 22 ноября 2012. Архивировано 7 сентября 2012 года.
- Harrison, 2005, pp. 393, 394.
- Harrison, 2005, p. 400.
- Harrison, 2005, p. 394.
- Диоды, стабилитроны, тиристоры, 1988, с. 357.
- NASA, 1988, p. 4-57.
- 1N821 thru 1N829A-1 DO-7 6.2 & 6.55 Volt Temperature Compensated Zener Reference Diodes. Microsemi Corporation (2003). Дата обращения: 28 ноября 2012.
- Диоды, стабилитроны, тиристоры, 1988, с. 349.
- Harrison, 2005, pp. 398-399.
- 1N4565 thru 1N4584A-1 DO-7 6.4 Volt Temperature Compensated Zener Reference Diodes. Microsemi Corporation (2003). Дата обращения: 28 ноября 2012.
- Диоды, стабилитроны, тиристоры, 1988, с. 347.
- Действующий ГОСТ 2.730-73 «Единая система конструкторской документации. Обозначения условные графические в схемах. Приборы полупроводниковые» не предусматривает особого обозначения для прецизионных составных приборов
- Mitchell, L. Understanding and Applying Voltage References // Linear Technology. — 1999. — № Application Note 82.
- Fluke Corporation. A practical approach to maintaining DC reference standards // Fluke Corporation. — 2000. — P. 6.
- LTZ1000/LTZ1000A: Ultra Precision Reference (недоступная ссылка). Linear Technology (1987). Дата обращения: 1 ноября 2012. Архивировано 26 ноября 2012 года.
- ГОСТ 23419—79 «Средства вторичного электропитания радиоэлектронной аппаратуры». — С учётом изменения 1. — Госстандарт СССР, 1985. — С. 2, определение 11. — 4 с.
- Harrison, 2005, p. 378: при отказе стабилитрона, обычно его выводы закорачиваются.
- Harrison, 2005, pp. 376-379.
- Harrison, 2005, p. 378.
- Диоды, стабилитроны, тиристоры, 1988, с. 290-292 (данные серий 2С133В, 2С133Г) или 269 (данные серии Д814) и т.п..
- Мощные полупроводниковые диоды, 1985, с. 126 (справочные данные серии Д815) и т.п..
- Harrison, 2005, pp. 382-386.
- Пиз, 2001, с. 116, рис. 6.4.
- Harrison, 2005, p. 387, c. 13.15.
- Harrison, 2005, pp. 386-387.
- Broskie, J. Subject: Virtual Zener // Tube CAD Journal. — 1999. — № December 1999. — P. 17.
- Harrison, 2005, p. 398, рис. 13.26.
- Harrison, 2005, pp. 397, 398.
- Harrison, 2005, pp. 395, 396.
- Генератор белого шума // Радио. — 1979. — № 9. — С. 58.
- Building a Low-Cost White-Noise Generator // Maxim Integrated Application Notes. — 2005. — № AN 3469.
- Hickman, I. Hickman's Analog and RF Circuits. — Newnes, 1998. — P. 145—150. — 320 p. — ISBN 9780750637428.
Источники
- Готтлиб, И. М. Источники питания. Инверторы, конверторы, линейные и импульсные стабилизаторы. — Постмаркет, 2002. — 544 с. — ISBN 5901095057.
- Гершунский, Б. С. и др. Справочник по основам электронной техники. — Киев: Издательство «Вища школа» при Киевском госуниверситете, 1975. — 352 с. — 86 000 экз.
- ГОСТ 15133—77 «Приборы полупроводниковые. Термины и определения». — С учётом изменений 1-4. — Госстандарт СССР, 1987. — 30 с.
- ГОСТ 25529—82 «Диоды полупроводниковые. Термины, определения и буквенные обозначения параметров». — с учётом изменения 1. — Госстандарт РФ, 1986. — 28 с.
- Зи, С. М. Физика полупроводниковых приборов. — М.: Мир, 1984. — Т. 1. — 456 с. — 16 000 экз.
- Колесников, В. Г. и др. Электроника. Энциклопедический словарь. — М.: Советская энциклопедия, 1991. — 688 с. — ISBN 5852700622.
- Микросхемы для линейных источников питания и их применение. — 2-е изд.. — М.: Додэка, 1998. — ISBN 5878350211.
- Мощные полупроводниковые диоды / под ред. А. В. Голомедова. — М.: Радио и связь, 1985. — 400 с. — 50 000 экз.
- Пиз, Р. Практическая электроника аналоговых устройств. — М.: ДМК-Пресс, 2001. — ISBN 5940740049.
- Полупроводниковые приборы. Диоды выпрямительные, стабилитроны, тиристоры / под ред. А. В. Голомедова. — М.: Радио и связь, 1988. — 528 с. — 100 000 экз. — ISBN 5256001450.
- Хоровиц, П., Хилл, У. Искусство схемотехники. — 3-е изд.. — М.: Мир, 1986. — Т. 1. — 598 с. — 50 000 экз.
- Bazu, M.; Bajenescu, T. Failure Analysis: A Practical Guide for Manufacturers of Electronic Components and Systems. — Wiley, 2011. — 344 p. — ISBN 9781119990000.
- Camenzind, H. Designing Analog Circuits. — Virtualbookworm Publishing, 2005. — 244 p. — ISBN 9781589397187. Архивная копия от 10 марта 2018 на Wayback Machine
- Harrison, L. Current Sources & Voltage References. — Newnes, 2005. — 569 p. — (Electronics & Electrical). — ISBN 9780750677523.
- NASA parts application handbook. Volume 2: Diodes, transistors, microwave devices (MIL-HDBK-978-B). — NASA, 1988.
- TVS/Zener Theory and Design Considerations. — ON Semiconductor, 2005. — 127 p.

