Бандгап
Бандга́п (англ. bandgap, запрещённая зона) — стабильный транзисторный источник опорного напряжения (ИОН), величина которого определяется шириной запрещённой зоны используемого полупроводника. Для легированного монокристаллического кремния, имеющего при Т=0 К ширину запрещённой зоны Eg=1,143 эВ, напряжение VREF на выходе бандгапа обычно составляет от 1,18 до 1,25 В[1] или кратно этой величине, а его предельное отклонение от нормы во всём диапазоне рабочих температур и токов составляет не более 3 %. Бандгапы изготовляются в виде двухвыводных «прецизионных диодов» и аналоговых микросхем, но основная область их применения — внутренние источники опорных напряжений, встроенные в микросхемы памяти, стабилизаторов напряжения, мониторов (супервизоров) цепей питания цифровой техники, аналого-цифровых и цифро-аналоговых преобразователей.

Основные топологии бандгапов были разработаны и внедрены в 1970-е годы. В современной промышленности в простых устройствах применяются бандгапы Видлара, в более требовательных — бандгапы Брокау. Наилучшую точность и стабильность обеспечивают разработанные в 1990-х годах «супербандгапы» со схемами коррекции нелинейности и начального отклонения напряжения. Они уступают в точности ИОН на стабилитронах со скрытой структурой, но при этом дешевле в производстве и способны работать при ме́ньших напряжениях и токах питания. Существуют построенные по принципу бандгапа схемы, генерирующие опорное напряжение в 200 мВ при напряжении питания не более 1 В[2] и схемы, потребляющие ток не более 1 мкА[3].
Терминология
В русской литературе не существует единого общепринятого термина, соответствующего английскому bandgap voltage reference. В 1970-е годы, когда интегральные ИОН продавались как замена традиционным стабилитронам, использовались словосочетания «стабилитрон с напряжением запрещённой зоны», «стабилитрон UБЭ»[4]. Последний термин, по мнению авторов «Искусства схемотехники», более точно отражал принцип действия бандгапа[4]. В 1990-е годы использовались словосочетания «стабилитрон UБЭ», «стабилитрон с напряжением запрещённой зоны», «источник опорного напряжения (ИОН), равного ширине запрещённой зоны», «ИОН с использованием напряжения ширины запрещённой зоны»[5]. Авторы справочника по микросхемам для линейных источников питания, отметив эту проблему, предложили отказаться от перевода и использовать латиницу: «„bandgap“ источник опорного напряжения» («„bandgap“ ИОН»)[5].
Принцип действия

Принцип действия бандгапа основан на арифметическом сложении двух напряжений: напряжения на прямо смещённом p-n-переходе, которое при заданном токе линейно убывает с ростом температуры, и комплементарного ему напряжения на другом схемном элементе, которое прямо пропорционально абсолютной температуре. Элементы, напряжение на которых линейно убывает с ростом температуры, обозначают аббревиатурой CTAT (англ. complementary to absolute temperature), а элементы, напряжение на которых прямо пропорционально абсолютной температуре — PTAT (proportional to absolute temperature). В 1964 году инженер Fairchild Semiconductor Дэвид Хилбибер впервые предложил объединить такие элементы в источник опорного напряжения (VREF) — термостабильный аналог стабилитрона, реализующий простое уравнение:
Условие постоянства опорного напряжения VREF выполняется только тогда, когда температурные коэффициенты напряжений (ТКН) на обоих элементах схемы противоположны по знаку и равны по абсолютному значению во всём диапазоне рабочих температур и токов. Существуют комбинации элементов с положительным и отрицательным ТКН, использующие различные физические механизмы: например, в термокомпенсированном стабилитроне отрицательный ТКН диода компенсирует положительный ТКН стабилитрона на 5,6 В, в котором механизм лавинного пробоя преобладает над зенеровским пробоем[6]. В ИОН типа XFET положительный ТКН цепи на биполярных транзисторах компенсирует отрицательный ТКН цепи на полевых транзисторах, который определяется диэлектрической проницаемостью кремния. И только в бандгапах оба термочувствительных элемента используют одно и то же фундаментальное явление.
CTAT-элементы

CTAT-элементами бандгапов, выполненных как по биполярной, так и по КМОП-технологии, обычно служат биполярные npn-транзисторы в диодном включении[7]. Если через такой диод протекает постоянный прямой ток, заданный внешним источником, то напряжение на переходе база-эмиттер VБЭ убывает с ростом температуры. Для кремниевых диодов и транзисторов ТКН VБЭ составляет примерно −2 мВ/К (с ростом температуры на один градус напряжение база-эмиттер падает на 2 мВ). В первом приближении зависимость VБЭ(Т) можно считать линейной. Если экстраполировать эту линейную зависимость в область низких температур, то при абсолютном нуле (0 К) прямая VБЭ(Т) пересечёт ординату при значении напряжения, равном ширине запрещённой зоны полупроводника EG. При Т=0 К для чистого монокристаллического кремния EG=1,17 эВ[8], а для кремния с типичными для аналоговых ИС концентрациями легирующих примесей EG=1,143 эВ.
Более точный анализ, учитывающий нелинейность наблюдаемой зависимости VБЭ(Т), показывает, что график пересекает ось ординат в точке с напряжением, на несколько десятков мВ большим Eg. Для легированного кремния добавка составляет +77 мВ, а расчётное напряжение на переходе при 0 К равно 1,22 В. В англоязычной литературе эта величина называется «магическим напряжением» (VMAGIC). Она не зависит от выбора рабочей точки: при изменении тока через p-n-переход прямая вращается вокруг точки (0 К, VMAGIC), при этом с ростом тока напряжение на переходе растёт, а ТКН (наклон прямой) уменьшается.
PTAT-элементы

PTAT-элементы бандгапов строятся на парах кремниевых биполярных транзисторов в диодном или транзисторном включении. В КМОП-микросхемах возможно применение как биполярных транзисторов, так и МОП-транзисторов в режиме слабой инверсии. В этом режиме вольт-амперная характеристика (ВАХ) МОП-транзистора экспоненциально возрастает с ростом напряжения, аналогично ВАХ обычного диода. Один транзистор PTAT-пары работает при бо́льшей плотности тока, другой при меньшей, причём отношение двух плотностей тока χ (хи малое) постоянно во всех режимах работы. При равных температурах обоих переходов разница между напряжениями на них равна
- , где k — постоянная Больцмана, q — заряд электрона.
Принципиально важно то, что ΔV транзисторной пары зависит только от её геометрии, от соотношения токов (то есть χ) и температуры. Она мало зависит от разброса технологических параметров, который одинаково влияет на оба транзистора пары, и от абсолютных величин токов. Экспоненциальная зависимость тока от напряжения по формуле Шокли выведена за скобки: разность напряжений на переходах определяется простой линейной функцией от температуры.
Сложение напряжений
В литературе описаны бандгапы с χ до 200 включительно[9], но обычно χ выбирается в диапазоне от 4 до 48. При таких значениях χ и нормальной температуре (+25 °С) ΔV составляет от 36 до 100 мВ, а её температурный коэффициент — от 0,12 до 0,33 мВ/°С. Для того, чтобы ТКН PTAT-элемента сравнялся по модулю с ТКН p-n-перехода (около −2 мВ/°С), следует усилить ΔV в 5…15 раз. При правильно выбранном коэффициенте усиления сумма напряжений на CTAT и PTAT элементах в первом приближении становится равной VMAGIC:
В так называемых суббандгапах, генерирующих опорное напряжение в сотни мВ (VREF<<VMAGIC), вместо умножения ΔV применяется деление VCTAT:
В бандгапах со сложением токов напряжения VCTAT и VPTAT преобразуются в токи ICTAT и IPTAT, которые затем суммируются — например, на общем резисторе:
Приемлемая точность компенсации достижима только тогда, когда температуры эмиттерных переходов всех СТАТ и PTAT-транзисторов равны, а соотношение плотностей токов через транзисторы PTAT-элемента задано с достаточной точностью[10]. Это исключает возможность постройки бандгапа на дискретных транзисторах: все серийно выпускаемые бандгапы — это монолитные интегральные схемы или их структурные блоки[10]. Если же строить PTAT-элемент не на двух транзисторах, а на прецизионной монолитной транзисторной двойке, то можно отчасти приблизиться к минимальным требованиям[11]. Такие схемы, даже при использовании прецизионных ОУ и тщательно подобранных пассивных компонентов, уступают интегральным ИОН по всем показателям, кроме максимально допустимого напряжения питания[12].
Шум бандгапа определяется дробовым шумом ΔV, поэтому, чтобы не усиливать шум, конструкторы обычно выбирают бо́льшие значения χ и ме́ньшие коэффициенты его усиления. Величина χ устанавливается либо принудительным заданием различных токов через два идентичных транзистора (бандгап Видлара), либо заданием различных эффективных площадей p-n-переходов двух транзисторов, которые в этом случае питаются равными токами (бандгап Брокау). Непосредственное масштабирование площадей p-n-переходов не позволяет задавать значение χ с приемлемой точностью, поэтому на практике вместо него применяется параллельное включение одинаковых p-n-структур — базово-эмиттерных ячеек на общем коллекторе или полноценных транзисторов[13]. В простом бандгапе ИС TL431 в меньшем по площади транзисторе работают три типовые ячейки[14], в бо́льшем — шесть, а в прецизионных устройствах количество ячеек измеряется сотнями. Типичный размер каждой такой ячейки в аналого-цифровых КМОП-СБИС — 10×10 мкм, то есть в сотни раз больше, чем занимает цифровой МОП-транзистор той же схемы[15].
Этот подход также упрощает конструкцию резистивных делителей, используемых в схеме. Прецизионные резисторы, задающие коэффициент усиления или деления k, обычно набираются из типовых, одинаковых сопротивлений. Количество возможных комбинаций и соответственно коэффициентов усиления при этом ограничено, поэтому точная подгонка коэффициента усиления производится не регулировкой делителя, а изменением χ. Чем больше количество ячеек в каждом из двух транзисторов PTAT-элемента, тем меньше возможный шаг подстройки выходного напряжения[13]. Парадоксально, но, чем больше ячеек в каждом из двух транзисторов, тем проще разместить их на кристалле ОС так, чтобы минимизировать погрешности, порождаемые неоднородным распределением температуры в кристалле ИС, неоднородностями легирования и механическими напряжениями[13].
Классические схемы бандгапов
Бандгап Хилбибера (1964)

Простейшая схема бандгапа, предложенная Хилбибером в феврале 1964 года, использовала две цепочки из кремниевых транзисторов, изготовленных по двум разным технологиям и потому имевших разные вольт-амперные характеристики эмиттерного перехода[16]. В сильноточной цепочке использовалось 10 транзисторов «низковольтного» типа в диодном включении, в слаботочной — 9 транзисторов «высоковольтного» (в смысле напряжения на перехода база-эмиттер) типа[16]. Ещё проще эта схема реализуется, если использовать одинаковые транзисторы, и питать обе цепочки от общего источника тока. В слаботочной (верхней по схеме) диодной цепочке последовательно включено n диодов и резистор, в сильноточной — n+1 диод. На каждом диоде верхней цепочки падает напряжение Vd, на каждом диоде нижней цепочки — Vd+ΔV. Из равенства
- следует, что на резисторе падает напряжение
Vd линейно убывает с ростом температуры, а ΔV линейно возрастает. Компенсация их температурных коэффициентов достигается в два этапа: вначале, подборкой числа диодов n, затем — точной подстройкой тока питания. Схема вполне работоспособна, но не используется на практике, так как требует большого, примерно +10 В, напряжения питания — а при таких напряжениях выгоднее использовать стабилитроны[17].
Бандгап Видлара (1970)

В феврале 1970 года Боб Видлар сообщил профессиональному сообществу о создании первого в истории трёхвыводного стабилизатора напряжения. В том же году новая схема пошла в серию под обозначением LM109, а статья с её подробным описанием была опубликована в журнале IEEE в феврале 1971 года. В LM109 был впервые применён разработанный в 1969 году бандгап Видлара (англ. Widlar bandgap) — первая, простейшая реализация принципа, предложенного Хилбибером шестью годами раньше[18]. В следующем году, уже после того, как Видлар ушёл из National Semiconductor, компания выпустила двухвыводной «прецизионный диод» LM113 — аналог стабилитрона на бандгапе Видлара[18].
Схема Видлара развилась из его же токового зеркала, впервые реализованного в 1965 году в операционном усилителе μA709. В базовой трёхтранзисторной ячейке бандгапа Видлара, реализованной в LM109, ведущий транзистор несимметричного зеркала T1 работает при токе эмиттера около 1 мА, ведомый T2 — при токе примерно в 10 раз меньшем. Все три транзистора идентичны, поэтому плотность тока через переход база-эмиттер T2 в 10 раз меньше плотности тока через T1, и на эмиттерном резисторе R2 при нормальной температуре выделяется ΔV в 60 мВ. На коллекторном резисторе R3, сопротивление которого в 10 раз больше R1, выделяется искомое VPTAT≈10 ΔV. Арифметическое сложение VPTAT+VCTAT производится подключением перехода база-эмиттер транзистора T3 между коллектором T2 и общим проводом. При возрастании напряжения между двумя выводами схемы ток через T3 нелинейно возрастает, то есть T3 также выполняет роль простейшего усилителя ошибки. Петлевое усиление этого усилителя невелико, поэтому паразитных емкостей схемы достаточно, чтобы она была устойчива во всех нормальных режимах[19]. В LM113 используется аналогичная трёхтранзисторная ячейка с χ=15, но ток через T3 стабилизирован отдельным токовым зеркалом, а к коллектору T3 подключен двухкаскадный усилитель с максимальным выходным током до 50 мА.
Полная совокупная погрешность бангапа Видлара не превышает 3 % от VREF[1]. Схема имеет трудно исправимый недостаток, свойственный всем простым токовым зеркалам: погрешность PTAT-элемента, обусловленную ненулевыми токами баз T2 и T3. Коэффициент усиления ΔV, в первом приближении равный R3/R2, в действительности несколько меньше, так как ток коллектора T2 протекает через оба резистора, а ток базы — только через R2. Разница коэффициента усиления каскада зависит от коэффициента усиления T2 по току (β), который, в свою очередь, плавает вместе с температурой. Несмотря на эту погрешность, схема Видлара по-прежнему используется в простых устройствах, например, в линейных стабилизаторах семейства 78xx и в ИС TL431[20][14].
Бандгап Брокау (1974)

В 1974 году[21] инженер Analog Devices Пол Брокау предложил другое схемное решение (бандгап Брокау), в котором базовые токи транзисторов практически не вносят дополнительной погрешности. Именно по схеме Брокау был построен первый прецизионный трёхвыводной источник опорного напряжения AD580, ставший одним из самых успешных ИОН в истории[22]. К середине 1990-х годов схема Брокау, с различными модификациями, стала основной, вытеснив схему Видлара с рынка прецизионных устройств. Расчётное отклонение VREF от нормы в диапазоне от 0 до 100 С не превышает 0,18 % VREF. В действительности такие цифры не достижимы: без точной подгонки полная совокупная погрешность бандгапа Брокау составляет до 2,5 % от VREF[23].
Функцию CTAT и PTAT-элементов бандгапа Брокау выполняет одна и та же транзисторная пара. Внешний источник образцового тока не требуется, так как в ячейку Брокау уже включен усилитель, поддерживающий на выходе образцовое напряжение. В первом, простейшем, варианте ячейки Брокау используется всего четыре транзисторов: T1 и T2 — термочувствительная пара, двухэмиттерный T3 — симметричное токовое зеркало, T4 — простейший усилитель выходного тока (в реальных схемах его функцию чаще исполняет операционный усилитель). Выходное напряжение точно равно VMAGIC. В более распространённых позднейших схемах транзистор T4 заменён на операционный усилитель, что позволяет поддерживать на выходе ячейки произвольно установленные напряжения[24].
Наименьшее допустимое напряжение питания равно 2,2 В, или VREF + 1 В. При подаче питания на четырётранзисторную ячейку она находится в запертом состоянии. Для «впрыска» в ячейку начального, пускового, тока служит обведённое рамкой устройство запуска. При выходе основной ячейки на рабочий режим напряжение на базах T1 и T2 поднимается, устройство запуска отключается от основной ячейки и более не влияет на её работу. Подобные пусковые цепи нужны практически всем, в том числе самым современным, бандгапам Брокау[25].
Токовое зеркало поддерживает в T1 и T2 равные токи, поэтому отношение плотностей тока χ равно отношению числа эмиттерных структур в T1 и T2, которое в первой ячейке Брокау равнялось 1:10. На резисторе R1 выделяется PTAT-напряжение ΔV, ток через R1 (IR1=ΔV / R1) пропорционален абсолютной температуре. Ток IR2, протекающий через R2, равен удвоенному IR1, поэтому напряжение на R2 также пропорционально абсолютной температуре. Выходное напряжение VREF равно
- ,
то есть установка целевого значения VREF, при котором ожидается компенсация ТКН VT1 и ΔV, производится выбором R1 и R2 для выбранного значения тока и инструментально измеренного напряжения на эмиттерном переходе типового транзистора[26]. Если расчётные значения R1 и R2 не позволяют набрать их из одинаковых, типовых резисторов, то следует изменить значение тока и провести повторный расчёт, чтобы целевое VREF достигалось при ближайших целочисленных или кратных R2/R1, например, 4:1, 5:1 или 9:2[27]. Обычно компании-разработчики аналоговых микросхем пользуются типовыми табличными решениями, составленными для каждой используемой технологии, а отношение R2/R1 лежит в диапазоне от 2:1 до 5:1[28].
Бандгап Видлара (1977)

В 1976—1977 годах Видлар представил семейство новых топологий бандгапа[29]. В этих схемах Видлар разделил PTAT-элемент на две параллельные ветви — транзисторную пару и резистивный делитель напряжений[30]. ΔV, пропорциональная температуре, снималась не между эмиттерами, а между базами транзисторов T1 и T2[30]. При χ=4 значение ΔV при нормальной температуре составляет около 36 мВ, а ток через R1 — 12 мкА (36 мВ / 3 кОм)[30]. Если пренебречь токами баз T1 и T2, то падение напряжения на всём делителе R3-R1-R2 (то есть PTAT-напряжение) при нормальной температуре равно 636 мВ (36 мВ * 3кОм / 53 кОм), а его температурный коэффициент равен по модулю и противоположен по знаку ТКН CTAT-транзистора T4[30].
Расчётное отклонение выходного напряжения этой схемы от номинального в диапазоне от 0 до 100 °С не превышает 2 мВ, или 0,15 % номинала[30]. Его можно улучшить до не более 0,04 % с помощью простейшей корректирующей цепочки (на схеме обведена в рамку), включающейся при высоких температурах и срезающей горб температурной характеристики[31]. Этот способ коррекции, также впервые предложенный Видларом, впоследствии стал известен как температурная компенсация второго порядка[31]. Независимо от наличия корректирующей цепи, схема по-прежнему чувствительна к отклонениям в технологических параметрах и к разбросу компонентов. Реальный разброс выходных напряжений этой схемы (без учёта точной подгонки) составляет до 3 % от номинала при «обычных» (низких) значениях χ и до 2,3 % от номинала при больших значениях χ[31].
Суббандгап Видлара (1977)

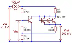
В 1977 году National Semiconductor выпустила разработанную Видларом ИС LM10, в которой на одном кристалле были размещены микромощный операционный усилитель и независимый от него источник опорного напряжения 200 мВ с собственным буферным усилителем. Этот ИОН, построенный по схеме, аналогичной «большим» бандгапам Видлара второго поколения, положил начало классу суббандгапов — источников напряжений, существенно меньших, чем ширина запрещённой зоны[32].
В военном диапазоне температур (от −55 до +125 °С) ИОН LM10 сохраняет работоспособность при напряжении питания 1,1 В (меньше ширины запрещённой зоны), при этом ТКН составляет всего 4 мкВ/°C (20 ppm/°C). В расширенном гражданском диапазоне температур (от −55 до +85 °С) LM10 достаточно напряжения питания всего в 1,0 В[33]. Полное отклонение от номинального напряжения (200 мВ) составляет ±3 % (от 194 до 206 мВ) для военных и автомобильных серий (LM10, LM10B, LM10BL) и ±5,5 % (от 189 до 211 мВ) для гражданских серий (LM10C, LM10CL)[2].
Принципиальный недостаток суббандгапа Видлара — малый диапазон стабильных выходных напряжений. Выходное напряжение суббандгапа Видлара примерно равно удвоенному ΔV транзисторной пары T1, T2. В LM10 были использованы транзисторы с χ=50 и ΔV≈100 мВ, отсюда выходное напряжение 200 мВ. Увеличение χ до практического предела (χ=200) позволяет довести выходное напряжение всего лишь до 272 мВ[34].
Суббандгап на двух источниках тока

Второй подход к проектированию суббангапов опирается на сложение не напряжений, а токов. Два источника тока, генерирующие температурно-зависимые токи ICTAT и IPTAT, нагружаются на общий резистор. Напряжение на этом резисторе пропорционально его сопротивлению, и может быть сколь угодно малым или большим (в пределах напряжения питания).
Классическая схема такого бандгапа использует традиционный PTAT-элемент на транзисторах T4 и T6[35]. При соотношении площадей ST6=3ST4 и соотношении токов IT4=2IT6 отношение плотностей токов χ=6, ΔV=47 мВ[35]. Транзисторы T1 и T3 запускают схему при включении питания, а затем замыкают вокруг пары T4, T6 петлю обратной связи, стабилизирующую токи IT4 и IT6[35]. Ток T6, пропорциональный ΔV (47 мВ / 7,65 кОм = 6,1 мкА), отражается токовым зеркалом на двухколлекторном транзисторе T5[35]. Один из двух идентичных токов, генерируемых зеркалом, замыкается на землю через резистор R3, второй — на CTAT-транзистор T8[36]. CTAT-ток через резистор R2 приводит в действие ещё одно токовое зеркало (T11, T12), нагруженное на резистор R3[36]. Выходное напряжение схемы при указанных величинах сопротивлений равно 250 мВ[36].
Температурный коэффициент напряжения и выходное напряжение при нормальной температуре подстраиваются независимо друг от друга[36]. Для подстройки ТКН производится лазерная подгонка R1 (PTAT) или R2 (CTAT), для коррекции напряжения — лазерная подгонка R3[36]. Без индивидуальной подгонки начальный разброс VREF достигает ±3,6 %. Такие высокие значения начального допуска (выше, чем в примитивном бандгапе Видлара) свойственны всем суббандгапам[36].
Примечания
- Camenzind, 2005, p. 7-3.
- LM10 Operational Amplifier and Voltage Reference (datasheet). National Semiconductor, Texas Instruments (2000). Архивировано 8 января 2013 года.
- Например, LT6656 c максимальным током питания 0,85 мкА LT6656:1μA Precision Series Voltage Reference. Linear Technology (2010). Дата обращения: 11 января 2011. Архивировано 8 января 2013 года.
- Хоровиц и Хилл, 1986, с. 319.
- Микросхемы для линейных источников, 1998, с. 206.
- Хоровиц и Хилл, 1986, с. 316.
- Camenzind, 2005, , p. 7-13.Оригинальный текст (англ.)[показатьскрыть]the only diodes good enough are diode-connected bipolar transistors (or, in some designs, the base-emitter diodes of bipolar transistors)
- Зи, 1984, с. 19. В англоязычном оригинале 1969 года приведена величина 1,16 эВ..
- Gilbert, 1995, p. 303.
- Harrison, 2005, p. 408.
- Harrison, 2005, p. 408, 357.
- Harrison, 2005, pp. 357-359.
- Gilbert, 1995, p. 287.
- Полный анализ схемы TL431 см в Basso, C. The TL431 in Switch-Mode Power Supplies loops: part I // ON Semiconductor. — 2009.
- Camenzind, 2005, p. 7-13, описывает бандгапы в составе ИС, выпускаемых по 180-нм и 120-нм технологии..
- Camenzind, 2005, p. 7-1.
- Pease, 1990.
- Harrison, 2005, p. 322.
- Camenzind, 2005, p. 7-2.
- Микросхемы для линейных источников, 1998, с. 220.
- Основополагающая работа Брокау, A Simple Three-Terminal IC Bandgap Reference, была опубликована в IEEE Journal of Solid-State Circuits за декабрь 1974 года.
- Harrison, 2005, p. 406.
- Camenzind, 2005, p. 7-5.
- Gilbert, 1995, p. 296.
- Camenzind, 2005, p. 7-4.
- Lee, 2004, p. 321 приводит пример расчёта.
- Lee, 2004, p. 321.
- Gilbert, 1995, p. 302, таблица на p.303.
- Camenzind, 2005, p. 7-6.
- Camenzind, 2005, p. 7-7.
- Camenzind, 2005, p. 7-8.
- Harrison, 2005, p. 405.
- Harrison, 2005, pp. 405-406, 430-431.
- Camenzind, 2005, p. 7-10.
- Camenzind, 2005, p. 7-11.
- Camenzind, 2005, p. 7-12.
Литература
- Зи, С. М. Физика полупроводниковых приборов. — М.: Мир, 1984. — Т. 1. — 456 с. — 16 000 экз.
- Микросхемы для линейных источников питания и их применение. — 2-е изд.. — Додэка, 1998. — ISBN 5878350211.
- Хоровиц, П., Хилл, У. Искусство схемотехники. — 3-е изд.. — М.: Мир, 1986. — Т. 1. — 598 с. — 50 000 экз.
- Brokaw, P. A Transistor Voltage Reference, and What the Band-Gap Has To Do With It (видео) // University Video Communications. — 1989.
- Camenzind, H. Designing Analog Circuits. — Virtualbookworm Publishing, 2005. — 244 p. — ISBN 9781589397187. Архивная копия от 10 марта 2018 на Wayback Machine
- Harrison, L. Current Sources & Voltage References. — Newnes, 2005. — 569 p. — (Electronics & Electrical). — ISBN 9780750677523.
- Gilbert, B. Monolithic voltage and current references: theme and variations // Analog Circuit Design: Low-Noise, Low-Power, Low-Voltage; Mixed-Mode Design with CAD Tools; Voltage, Current and Time References / Huising, J. et al.. — Springer, 1995. — P. 269-352. — 432 p. — ISBN 9780792396598.
- Lee, T. C. The Design of CMOS Radio-Frequency Integrated Circuits (англ.). — Cambridge University Press, 2004. — P. 271-272. — 797 p. — ISBN 9780521835398.
- Lojek, B. History of semiconductor engineering. — Springer, 2007. — 387 p. — ISBN 9783540342571.
- Pease, B. The Design of Band-Gap Reference Circuits: Trials and Tribulations // IEEE Proceedings of the 1990 Bipolar Circuits and Technology Meeting, September 17-18 1990 in Minneapolis, Minnesota. — 1990. — P. 214 - 218. — doi:10.1109/BIPOL.1990.171166. (недоступная ссылка)