Операционный усилитель с токовой обратной связью
Операцио́нный усили́тель с то́ковой обра́тной свя́зью (ОУ с ТОС[1], ОУ ТОС), реже трансимпедансный усилитель — электронный усилитель с двумя входами, инвертирующий вход которого, обычно используемый для отрицательной обратной связи, имеет низкое входное сопротивление и управляется током, а не напряжением, как это принято в классических операционных усилителях (ОУ) с дифференциальным входом.
Основное преимущество ОУ ТОС перед классическими ОУ с отрицательной обратной связью (ООС) по напряжению — высокое быстродействие, а именно: высокая скорость нарастания выходного напряжения (до 9 В/нс в серийных интегральных схемах[2]), малое время установления и большая полоса пропускания. Частота среза серийного ОУ ТОС в схеме с ООС составляет от 100 МГц до 2 ГГц — она зависит только от величины сопротивления цепи ООС и встроенной корректирующей ёмкости и практически не зависит от заданного коэффициента усиления[3]. Частота сигнала полной мощности ОУ ТОС обычно совпадает с его частотой среза для малого сигнала и превосходит аналогичный показатель классического ОУ. Нелинейные искажения ОУ ТОС на высоких частотах ниже, чем у классического ОУ[3].
Высокие показатели быстродействия достигаются асимметрией и схемотехнической простотой входного каскада и, как следствие, низкой точностью[4]. ОУ ТОС применяются преимущественно для усиления и фильтрации сигналов в широкополосных устройствах на частотах выше 100 МГц[5][6]: в радиолокации, видеотехнике, в системах кабельной и оптоволоконной связи и цифровой обработки высокочастотных сигналов. Популярность ОУ ТОС ограничивают некоторая сложность применения и недостаточная точность[7]. Основные схемы включения ОУ ТОС топологически совпадают со схемами включения классического ОУ, реализация других типовых схем затруднена или вовсе невозможна. Возможно, что дальнейшее развитие схемотехники классических ОУ ещё более сузит область применения ОУ ТОС[8].
Принцип действия
В большинстве аналоговых электронных устройств носителем информации, или аналоговым сигналом, выступает электрическое напряжение, а основным структурным узлом обработки сигнала — электронный усилитель напряжения[11]. Вплоть до середины 1990-х годов в аналоговой электронике доминировали операционные усилители, управляемые напряжением — универсальные усилители напряжения, способные реализовать практически все необходимые функции обработки аналогового сигнала[12].
Быстродействие любого усилителя напряжения ограничено временем перезарядки ёмкостей аналогового тракта — прежде всего, миллеровских ёмкостей транзисторов, и во вторую очередь, паразитных ёмкостей иных компонентов и проводников схемы[13][14]. Быстродействие классического ОУ дополнительно ограничивает корректирующая ёмкость, намеренно встроенная в схему для обеспечения устойчивости на высоких частотах[15]. Паразитные индуктивности проводников ограничивают скорость нарастания токов и также снижают быстродействие, но в реальных интегральных схемах (ИС) влияние индуктивностей намного меньше влияния ёмкостей[13]. По этой причине усилители тока всегда опережают в быстродействии усилители напряжения, построенные на сопоставимой элементной базе[13][16]. В идеальном усилителе тока перезарядка ёмкостей не происходит вообще, так как напряжения на элементах схемы остаются неизменными[17][18]. Если же входными и выходными сигналами усилителя тока должны служить напряжения, то на входе и выходе размещаются согласующие двухтактные эмиттерные повторители, способные быстро заряжать и разряжать паразитные ёмкости[17].
Именно по такой схеме (входной повторитель напряжения → токовое зеркало → преобразователь тока в напряжение → выходной повторитель напряжения) строятся операционные усилители с токовой обратной связью. Будучи некоторым аналогом классических ОУ с обратной связью по напряжению, ОУ ТОС отличаются от них двумя особенностями архитектуры[19]:
- Входным каскадом ОУ ТОС служит не дифференциальный усилитель, а повторитель напряжения, высокоомный вход которого является неинвертирующим входом ОУ ТОС, а низкоомный выход — инвертирующим входом ОУ ТОС. Таким образом, даже при разомкнутой цепи ООС напряжение на инвертирующем входе всегда повторяет напряжение на неинвертирующем входе. Сигналом ошибки служит не дифференциальное входное напряжение, а протекающий через инвертирующий вход ток [19].
- Усиление напряжения в ОУ ТОС реализовано не на каскаде с общим эмиттером, а на преобразователе тока инвертирующего входа в напряжение[19], который здесь фактически представляет собой усилительный каскад с общей базой. Выходное напряжение идеального ОУ ТОС определяется не дифференциальным входным напряжением, а исключительно током инвертирующего входа:
В альтернативном представлении ОУ ТОС представляет собой неинвертирующий токовый конвейер второго поколения (CCII+), нагруженный на трансимпеданс и согласованный с внешней нагрузкой выходным повторителем напряжения[9]. Трактовка ОУ ТОС в терминах теории токовых конвейеров бытует в академической среде, тогда как сами производители эти термины не используют[20][комм. 1]. Трансимпеданс серийных ОУ ТОС велик настолько, что они, как и классические ОУ, применяются исключительно в схемах с глубокой ООС[22].
История разработки
Современные токовые аналоговые ИС восходят к двум фундаментальным идеям: изобретённому в 1968—1970 годы Смитом и Седрой токовому конвейеру и предложенному в 1975 году Барри Гилбертом принципу транслинейности[23]. Базовая схема ОУ ТОС, дополняющая токовый конвейер второго поколения транслинейным выходным повторителем[24], была разработана в начале 1980-х годов группой инженеров Hewlett-Packard во главе с Дэвидом Нельсоном[25]. В 1983 году Нельсон подал патентную заявку на изобретение, занял у родственников 50 тысяч долларов и основал независимую компанию Comlinear[26]. Первые выпущенные ею ОУ ТОС использовались в выходных каскадах измерительных генераторов Hewlett-Packard[25].
Вскоре усилители Нельсона, выгодно отличавшиеся от предшественников простотой интеграции в существующие схемы и широчайшей для своего времени полосой пропускания (от постоянного тока до сотен МГц[комм. 2]), прочно вошли в арсенал конструкторов телевещательной и радиолокационной техники[25][26]. Это были громоздкие, по современным меркам, гибридные сборки в металлических корпусах промышленного типа[25]. Реализовать схему Нельсона в монолитной полупроводниковой ИС в те годы было невозможно — технологии начала 1980-х годов не позволяли формировать на кристалле высокочастотные pnp-транзисторы, а медленные боковые pnp-транзисторы, доступные разработчикам 1970-х и начала 1980-х годов, были совершенно непригодны для построения ОУ ТОС[25][28][29][27]. Лишь в 1987 году компания Elantec вывела на рынок первый монолитный ОУ ТОС EL2020. В 1988 году за ней последовали монолитные ИС Comlinear CLC400, Analog Devices AD846[30] и AD811 — один из самых коммерчески успешных ОУ ТОС[25]. Тогда же произошло разделение серийных ОУ ТОС на два неравных класса: со встроенной корректирующей ёмкостью (абсолютное большинство изделий) и с возможностью внешней коррекции (Z-выход) — AD844, OPA660 и их аналоги[24][31].
В начале XXI века массовая область применения ОУ ТОС — усилители широкополосного сигнала DSL и систем связи по ЛЭП[25], где выходным усилителем типичного DSL-модема служит сдвоенный ОУ ТОС[25]. Все серийные ОУ ТОС начала XXI века изготовляются по дорогим, сложным в производстве[29] биполярным техпроцессам кремний на изоляторе, которые позволяют формировать на кристалле быстрые pnp- и npn-транзисторы с хорошо согласованными параметрами[32]. Неустранимый недостаток этих технологий — плохой отвод тепла от транзисторов — порождает заметные тепловые искажения сигнала на низких частотах, но в типичных применениях ОУ ТОС они не критичны[33][34]. Существуют альтернативные токовые топологии на МОП-структурах, но ни одна из них не сумела потеснить в производстве биполярные ОУ ТОС[32].
Вопросы терминологии
В литературе по электронике понятие «обратной связи по току» или «токовой обратной связи» (англ. current feedback) традиционно применялось и продолжает применяться к усилителям, сигнал ООС которых пропорционален току через нагрузку, а понятие «обратной связи по напряжению» — к усилителям, сигнал ООС которых пропорционален напряжению на нагрузке[35][36]. Для обеих конфигураций цепи ООС сам усилитель, как правило, управляется напряжением. Первым исключением из этого правила стали прямые предшественники ОУ ТОС — ламповые «усилители с токовой обратной связью», в которых ток (а не напряжение) обратной связи подавался в низкоомную цепь катода входной лампы[37]. Понятие усилителя с токовой обратной связью использовалось в этом, альтернативном, смысле уже в 1930-е годы, например в обзорной работе Фредерика Термана 1937 года[38], — сам же принцип был известен со времён работ Ли де Фореста и Эдвина Армстронга 1920-х годов[39]. В англоязычной литературе 1970—1990-х годов понятие «усилителя с токовой обратной связью» применялось к интегральным токоразностным усилителям Нортона[40].
Усилители по схеме Нельсона поначалу именовались в англоязычной литературе «усилителями Comlinear» (англ. Comlinear amplifier[41]), затем верх взял термин «усилители с токовой обратной связью» (англ. current feedback amplifier, сокращённо CF amplifier, CFA, CFB). Ещё в 1990 году его заключали в кавычки, чтоб отличать от традиционного понятия[42] (в русскоязычных статьях кавычки применяются и в XXI веке[43]). Затем новая трактовка закрепилась в литературе, несмотря на нежелательную двусмысленность — с традиционной точки зрения ОУ ТОС охвачены обратной связью по напряжению[44]. Альтернативный термин — трансимпедансный усилитель — используется реже и не вполне корректен[44]. Трансимпедансный усилитель (источник напряжения, управляемый током) может быть реализован на ОУ любого типа, тогда как понятие ОУ ТОС подразумевает, в том числе, особую схемотехнику входного каскада, принципиально отличную от схемотехники классических ОУ[44][30].
На рынке существуют микросхемы, совмещающие свойства и «чистых» ОУ ТОС, и классических ОУ. Быстродействующие ИС, в которых между инвертирующим входом и ядром, выполненным по схеме ОУ ТОС, встроен дополнительный буферный каскад (LM7171 и аналоги) позиционируются производителями не как ОУ ТОС, а как ОУ с обратной связью по напряжению[45]. Микромощные ИС с особо низким выходным сопротивлением, в которых входной повторитель ОУ ТОС охвачен глубокой обратной связью по напряжению (линейка «CFB plus» Burr-Brown и Texas Instruments), позиционируются как подкласс ОУ ТОС[46]. Немногочисленный подкласс ОУ ТОС с возможностью внешней коррекции (Burr-Brown OPA660, Analog Devices AD846 и другие) особого названия не получил, в научной литературе они обычно рассматриваются не как ОУ, а как токовые конвейеры.
В документации Burr-Brown 1990-х годов входной токовый конвейер OPA660 получил название diamond transistor (в русском переводе «бриллиантовый транзистор»), а выходной повторитель — diamond buffer («бриллиантовый» буфер). Смысл первого из этих названий был в том, что токовый конвейер второго поколения рассматривался как идеальный трёхвыводной усилитель тока, своего рода «транзистор» (его «эмиттером» служил выход повторителя, а «коллектором» — выход токовых зеркал)[47][48]. Предложенные термины не прижились, но словосочетание diamond transistor («бриллиантовый транзистор») иногда применяется для обозначения двухтактного эмиттерного повторителя[49][50]. В отечественной практике конструкторов усилителей мощности звуковых частот похожая базовая схема получила в 1980-х годах название «параллельный» усилитель[51].
Схемотехника
Входной каскад ОУ ТОС выполняется по схеме двухтактного эмиттерного повторителя. Обычно используется четырёхтранзисторная транслинейная конфигурация (англ. diamond transistor, mixed translinear cell, MTC-II[54]), реже — двухтактный повторитель с диодным смещением (англ. MTC-I[54]). Коэффициент передачи повторителя, работающего в чистом режиме А, близок к единице настолько, что его отклонениями от идеала обычно пренебрегают[5][41]. Вход повторителя является неинвертирующим (потенциальным) входом ОУ ТОС, выход повторителя — инвертирующим (токовым) входом ОУ ТОС. В отличие от симметричного дифференциального каскада на входе классического ОУ, входы ОУ ТОС принципиально асимметричны, поэтому он практически никогда не применяется в схемах, чувствительных к асимметрии входов, например, в дифференциальных усилителях-вычитателях[55].
Выходное сопротивление повторителя — важный показатель, ограничивающий точность устройств на ОУ ТОС[56]. В серийных ОУ ТОС оно не превышает 50 Ом[5]. В теории пропорционально абсолютной температуре и обратно пропорционально току покоя повторителя[57][58], в реальных ИС это нестабильный, плохо предсказуемый показатель[59]. Из-за неизбежного рассогласования пар pnp- и npn-транзисторов его значения для втекающих и вытекающих токов могут заметно различаться[60], на высоких частотах плавно возрастает, что незначительно улучшает стабильность усилителя[5]. На практике этими явлениями пренебрегают и проектируют цепи обратной связи так, чтобы обеспечить устойчивость при любых возможных значениях во всём рабочем диапазоне частот[59].
В верхнее и нижнее плечи питания входного повторителя включены два токовых зеркала, образующие совместно с повторителем неинвертирующий токовый конвейер второго поколения (CCII+). Генерируемый зеркалами разностный ток , равный или прямо пропорциональный выходному току повторителя , замыкается на условную «землю»[комм. 3] через частотно-зависимую цепь утечки с полным сопротивлением . Его активная составляющая (от сотен кОм до нескольких МОм) задаёт коэффициент усиления ОУ ТОС в области низких частот, а совместно с емкостной составляющей (доли пФ или несколько пФ) — частоту среза ОУ ТОС при разомкнутой петле ООС: , порядка нескольких сотен кГц[22][61]. Токовые зеркала и цепь утечки образуют управляемый током источник тока c подключённым к нему трансимпедансом . Получаемое при этом напряжение равно произведению .
Выходной эмиттерный повторитель передаёт это напряжение на выход ОУ ТОС. Конечное выходное сопротивление ОУ ТОС может влиять на его поведение при работе на низкоомную или емкостную нагрузку, но в расчётах им обычно пренебрегают[22]. Выходные каскады ОУ ТОС проектируются для работы на нагрузки сопротивлением 100 Ом и менее (против типичной нагрузки 600 Ом у классического ОУ)[62]. Частотные ограничения выходного каскада кремниевого ОУ ТОС, по данным 2006 года, начинают сказываться на частотах выше 1,3 ГГц, а у перспективных ИС на гетероструктурах SiGe — на частотах выше 20 ГГц[43][63].
Динамические показатели
Коэффициент усиления
В неинвертирующем включении усиливаемое напряжение подаётся на неинвертирующий вход ОУ ТОС, а его инвертирующий вход подключается к средней точке делителя , включенного между выходом ОУ и общим проводом. В соответствии с первым законом Кирхгофа алгебраическая сумма токов, втекающих в среднюю точку делителя и вытекающих из неё, равна нулю:
В первом приближении , поэтому . Уравнение (1) преобразуется в формулу для коэффициента усиления :
где — частотнозависимый коэффициент петлевого усиления
В области низких частот при больших, чисто активных значениях формула (2) вырождается в базовую формулу для неинвертирующего включения классического ОУ: [64].
Частота среза для малого сигнала
В области высоких частот ОУ ТОС в схеме с ООС ведёт себя принципиально отлично от классического ОУ со встроенной корректирующей ёмкостью. У последнего частота среза в неинвертирующем включении обратно пропорциональна коэффициенту усиления в области низких частот, заданному отношением и , то есть произведение частоты среза на коэффициент усиления постоянно и равно частоте единичного усиления[комм. 5]. Частота среза ОУ ТОС в первом приближении зависит только от величин и корректирующей ёмкости , определяющей импеданс на высоких частотах, и не зависит от коэффициента усиления в области низких частот[65]:
Изменение изменяет коэффициент усиления, но полоса пропускания остаётся неизменной — что особенно удобно в радиочастотных схемах с цифровым программированием усиления[67][68]. Независимость частоты среза от коэффициента усиления — характерное свойство токовых схем, впервые описанное Терманом в 1937 году[69].
Более точный анализ, учитывающий влияние , показывает, что с ростом коэффициента усиления частота среза всё же снижается, но незначительно — намного медленнее, чем в схеме с обычным ОУ[68][70]. Наиболее подвержены этому эффекту микромощные ИС с высокими значениями [46]. При грамотно спроектированный усилитель на базе ОУ ТОС устойчив, имеет максимально возможную частоту среза, но вблизи неё наблюдаются выбросы АЧХ и фазовые искажения[71]. В устройствах, критичных к фазовым искажениям, предпочтительно включение с , не столь быстродействующее, но менее склонное к выбросам АЧХ[71]. При сужение полосы пропускания становится очевидным[72], примерно на уровне зависимость приближается к обратно-пропорциональной[64]. На практике столь высокие коэффициенты усиления не используются, а показатели ОУ ТОС в таких режимах не нормируются.
Паспортные частоты среза ОУ ТОС по данным обзора 2006 года составляют от 10 МГц (для микромощных серий) до 1,65 ГГц (для наиболее быстрых)[73]. Токи покоя и полосы пропускания различных ОУ ТОС, созданных на сопоставимой технологической базе, связаны примерно линейной зависимостью. Типичный ОУ ТОС разработки начала 2000-х годов в покое потребляет примерно 1 мА на каждые 100 МГц предельной частоты среза[74].
Сопротивление обратной связи
Из формул (3) и (4) следует, что для расширения полосы пропускания следует уменьшать, насколько это возможно, величину . При её снижении ниже допустимого предела (порядка нескольких сотен Ом) расчётная частота среза сдвигается в область полюсов второго и выше порядков, сдвиг фаз достигает величины в 180°, усилитель самовозбуждается. Тем более нельзя замыкать выход ОУ ТОС непосредственно на его инвертирующий вход, как это делается в повторителях на классических ОУ, или подключать к инвертирующему входу интегрирующую или корректирующую ёмкость[75][76]. При необходимости сузить полосу пропускания или подавить выбросы АЧХ корректирующая ёмкость подключается не к инвертирующему входу, а между неинвертирующим входом и общим проводом[76]. Модуль полного сопротивления цепи, включенной между выходом ОУ ТОС и его инвертирующим входом, никогда не должен опускаться ниже минимального значения , указанного производителем для используемой комбинации коэффициента усиления, напряжения питания и сопротивления нагрузки. Исключение из этого правила — шунтирование тщательно подобранной корректирующей ёмкостью для устойчивости ОУ ТОС в инвертирующем включении, когда к инвертирующему входу подключён источник со значительной выходной ёмкостью, например, ЦАП с токовым выходом[77][комм. 6].
Как правило, производители указывают для каждой серии быстрых ОУ ТОС два набора минимально допустимых , установленных опытным путём при характеризации прототипа ИС[78]. Более высокие значения гарантируют достаточный запас устойчивости и гладкую АЧХ в области частоты среза, меньшие обеспечивают лучшую полосу пропускания при минимальном запасе устойчивости и заметных выбросах АЧХ. Например, для выпущенного в 2002 году ОУ ТОС гигагерцового диапазона THS3202 первое значение составляет 750 Ом для любых допустимых , второе — от 200 Ом для =10 до 619 Ом для =1[79]. Производитель отмечает, что низкое сопротивление цепи ООС, с одной стороны, снижает шумы усилителя, а с другой — представляет собой значительную нагрузку для его выходного каскада, и может быть причиной недопустимо высоких нелинейных искажений[79].
Все требования к справедливы и для инвертирующего включения ОУ ТОС. Низкое входное сопротивление инвертирующего входа отлично подходит для этого режима — даже без ООС входной каскад поддерживает напряжение инвертирующего входа близким к напряжению «земли»[80]. Однако для усиления напряжения с большими инвертирующее включение применяется редко из-за крайне низкого входного сопротивления схемы (). Оно не только представляет сложную нагрузку для источника сигнала, но и ухудшает устойчивость усилителя на высоких частотах из-за влияния реактивности [81]. В быстрых преобразователях тока в напряжение инвертирующее включение, напротив, предпочтительно: чем ниже входное сопротивление, тем слабее влияние входной ёмкости на быстродействие преобразователя[82]. В схемах на классических ОУ полюс АЧХ, порождённый входной ёмкостью, компенсируется включением в цепь ООС внешней корректирующей ёмкости; в схемах на ОУ ТОС этот полюс обычно располагается на столь высоких частотах, что его компенсация не требуется[83]. Кроме того, благодаря низкому входному сопротивлению преобразователи на ОУ ТОС не нуждаются в диодах, защищающих входы от перенапряжения, которые неизбежно увеличивают входную ёмкость и ухудшают быстродействие преобразователя в целом[84].
Скорость нарастания и частота сигнала полной мощности
Скорость переключения тока повторителями и, как следствие, скорости нарастания и спада выходного напряжения ОУ ТОС при чисто активной нагрузке велики настолько, что не влияют на частоту сигнала полной мощности, которая обычно совпадает с частотой среза для малого сигнала[3][68]. В классических ОУ, напротив, малая скорость нарастания выходного напряжения — основной фактор снижения частоты сигнала полной мощности и появления характерных искажений, которые не устраняются введением ООС[65]. Для повышения скорости нарастания такого ОУ можно, например, увеличить ток покоя каскадов усиления напряжения, но достичь значений, типичных для ОУ ТОС, при приемлемых токах покоя в классической топологии невозможно[65].
В ОУ ТОС расчётная скорость нарастания также пропорциональна току покоя входного каскада и ограничена сверху величиной , где — коэффициент усиления по току выходных транзисторов, — ток покоя входных транзисторов повторителя[85]. Для быстрых ОУ ТОС начала 2000-х годов предельная фактическая скорость нарастания напряжения составляла от 0,8 до 4 В/нс[73]; у выпущенного в конце 2005 года сверхбыстрого ОУ THS3201-EP скорость нарастания напряжения достигает +9,8 В/нс, а скорость спада — −6,7 В/нс[86]. Асимметрия предельных значений — следствие рассогласования динамических параметров более быстрых npn- и не столь быстрых pnp-транзисторов. Кроме того, на всех этапах развития технологий кремний на изоляторе коэффициент усиления pnp-транзисторов отставал от аналогичного показателя npn-транзисторов, причём с течением времени этот разрыв усилился[87].
В большинстве случаев скорость нарастания и спада определяется исключительно величинами и и не достигает предельных значений. В первом приближении токовые зеркала заряжают корректирующую ёмкость экспоненциально с постоянной времени
при этом расчётное время нарастания выходного напряжения до 90 % установившегося значения составляет 2,3·, а время установления до 99 % — 4,6· как для малых, так и для больших сигналов[41].
Максимальное выходное напряжение
| Развитие комплементарных биполярных технологий в 1980-е — 1990-е годы[88][89] | ||||||
|---|---|---|---|---|---|---|
| Показатель | 1986 NAT | 1986 AT&T | 1987 AD | 1988 NAT | 1994 NAT | 2000 NAT |
| Граничная частота npn-транзистора, ГГц | 0,4 | 4,0 | 0,6 | 0,8 | 3,0 | 9,0 |
| Граничная частота pnp-транзистора, ГГц | 0,2 | 2,5 | 0,7 | 0,5 | 1,6 | 8,0 |
| Допустимый размах напряжений питания, В | 36 | 10 | 36 | 36 | 32 | 12 |
| Основа техпроцесса | КНИ | ИП | ИП | КНИ | КНИ | КНИ |
Технологические процессы, применявшиеся в производстве ОУ ТОС в 1980-е годы, гарантировали допустимое напряжение пробоя транзисторов в 32…36 В при граничной частоте передачи тока в несколько сотен МГц[90]. К 2000 году граничная частота усиления кремниевых[комм. 7] транзисторов достигла 8…9 ГГц, а расплатой за быстродействие стало снижение напряжения пробоя до 12 В[90]. Поэтому абсолютное большинство современных ОУ ТОС — низковольтные приборы с допустимым размахом напряжений питания не более 10 или 12 В; лишь немногие, относительно медленные модели, допускают работу при привычных для классических ОУ 30…36 В[73].
ОУ ТОС плохо подходят для схем с однополярным питанием и для схем, требующих предельно большого размаха выходного напряжения (режим rail-to-rail)[91][80]. Максимальный размах выходного напряжения ОУ ТОС заметно меньше, чем у современных классических ОУ при тех же напряжениях питания, и в особенности меньше, чем у специализированных ОУ класса rail-to-rail[92]. Это неустранимый недостаток применяемых в ОУ ТОС двухтактных эмиттерных повторителей[91][80]. Альтернативные конфигурации выходных каскадов, пригодные для режима rail-to-rail, используют схему с общим эмиттером (ОЭ), и потому слишком медленны для применения в ОУ ТОС[91][80]. Кроме того, каскады ОЭ проигрывают эмиттерным повторителям в выходном сопротивлении, а их предельный размах напряжения достигается только на высокоомных нагрузках, тогда как типичная нагрузка ОУ ТОС имеет сопротивление всего в 75 или даже 50 Ом[91][80].
Влияние паразитных ёмкостей

ОУ ТОС, как и все усилители высоких и сверхвысоких частот, чувствительны к качеству трассировки печатной платы, качеству фильтрации питающих напряжений и особенно к паразитным ёмкостям сигнального тракта. Наиболее вероятные источники самовозбуждения и выбросов АЧХ — паразитные ёмкости между выходом и инвертирующим входом ОУ ТОС () и между инвертирующим входом и общим проводом (). Анализ схемы типичного ОУ ТОС первого поколения с паспортной частотой среза 300 МГц в схеме с ООС с минимально допустимым сопротивлением , показывает, что внесение в схему ёмкостью 2 пФ порождает выброс АЧХ в +4 дБ и расширяет полосу пропускания на 10 МГц[93]; той же величины порождает выброс АЧХ в +3 дБ и расширяет полосу пропускания на 18 МГц[94]. Теоретически влияние паразитных ёмкостей может быть полностью нейтрализовано подбором одной из них таким образом, чтобы выполнялось равенство [95][96]. На практике этот приём применяется, когда к инвертирующему входу подключается источник с большой выходной ёмкостью, многократно увеличивающей . Полностью нейтрализовать влияние невозможно, конструкторы подбирают добавочное значение таким образом, чтобы гарантировать устойчивость усилителя при любых возможных значениях ценой сужения полосы пропускания[97][96][95]. Теоретически влияние паразитных ёмкостей можно нейтрализовать и введением в схему паразитных индуктивностей, но в реальных схемах их «вклад» лишь усугубляет положение[96].
Ёмкость нагрузки, включённая между выходом ОУ ТОС и общим проводом, увеличивает фазовый сдвиг выходного напряжения и также может быть причиной самовозбуждения[80]. Подавить влияние выходной ёмкости можно либо увеличением сверх рекомендованного производителем, либо включением между выходом ОУ и ёмкостной нагрузкой развязывающего сопротивления номиналом в десятки или единицы Ом ()[80]. И тот, и другой способ сужают полосу пропускания и снижают скорость нарастания напряжения на нагрузке; оптимальное решение можно выбрать только опытным путём[80].
Показатели точности
Шум ОУ ТОС
Справочные данные классического ОУ, оптимизированного для воспроизведения звука, как правило, включают не только значения спектральной плотности шума для некоторых частот, но и график спектральной плотности шума[98]. Граница раздела между низкочастотной областью, в которой преобладает фликкер-шум, и областью средних частот, в которой преобладает белый шум, обычно лежит в пределах звукового диапазона частот[98]. Справочные данные ОУ ТОС, предназначенных для работы на частотах в десятки и сотни МГц, ограничиваются лишь значениями спектральной плотности шума:
- Приведённый ко входу шумовой ток инвертирующего входа ОУ ТОС существенно выше, чем шумовой ток классического ОУ[комм. 8], его спектральная плотность составляет примерно 20—30 пА/√Гц, при этом (в отличие от аналогичного показателя классических ОУ) её невозможно рассчитать или оценить по простым формулам[100]. Шумовой ток, протекающий через сопротивление обратной связи , порождает пропорциональное этому сопротивлению выходное напряжение шума порядка 15 нВ/√Гц[комм. 9]. При малых в выходном шуме доминирует токовая составляющая[80][101].
- Приведённое ко входу шумовое напряжение ОУ ТОС обычно ниже, чем у классического ОУ[комм. 10], его спектральная плотность обычно не превышает 2 нВ/√Гц. На выходе ОУ ТОС этот шум усиливается в раз и при больших может стать основным источником шума[80][101][104].
Значения спектральной плотности шума на выходе ОУ ТОС от обеих составляющих невелики, но с учётом большой полосы пропускания выходное напряжение шума может быть значительным. При указанных выше значениях спектральной плотности и полосе 1 ГГц расчётное среднеквадратичное напряжение шума на выходе при единичном усилении составляет 0,5 мВ, при оно увеличивается до 0,8 мВ[комм. 11]. У специализированных звуковых ОУ ТОС приведённое ко входу среднеквадратичное напряжение шума в полосе 20 Гц…20 кГц составляет примерно 0,5 мкВ[106].
Прохождение синфазного сигнала

ОУ ТОС отличаются от классических ОУ непривычно низким коэффициентом ослабления синфазного сигнала. «Виновник» прохождения синфазного сигнала на выход схемы — нескомпенсированный эффект Эрли выходных транзисторов входного эмиттерного повторителя[107]. Подача на входы схемы положительного синфазного напряжения уменьшает напряжение коллектор-эмиттер верхнего (npn) и увеличивает нижнего (pnp) транзистора[107]. Так как их напряжения база-эмиттер жёстко зафиксированы входными транзисторами, то из-за эффекта Эрли ток коллектора верхнего транзистора уменьшается, нижнего возрастает[108]. Разностный ток компенсируется источником входного напряжения, а на выходе ОУ ТОС возникает отрицательное напряжение ошибки[108]. В первом приближении, когда напряжения Эрли npn- и pnp-транзисторов совпадают и намного превосходят напряжения питания ОУ, коэффициент усиления синфазного напряжения составляет
а коэффициент ослабления синфазного напряжения
где — ток покоя выходных транзисторов повторителя, — напряжение Эрли, — температурный потенциал, пропорциональный абсолютной температуре pn-переходов, для кремния равный примерно 26 мВ при 300 К[109]. Из формулы следует, что зависит только от температуры и технологических параметров. Для техпроцессов 2000-х годов составляет примерно 100…120 В[110], а расчётный (идеальный) равен 64…66 дБ. В реальных ИС более типичны величины около 50 дБ, что для многих задач неприемлемо низко[111], однако в специализированных звуковых ОУ ТОС составляет 88…90 дБ[106][112]. Приёмы, позволившие столь значительно улучшить показатель, производители не раскрывают. В перспективных разработках прохождение синфазного сигнала может быть эффективно подавлено каскодным включением транзисторов повторителя[113].
Искажения на высоких частотах
На высоких частотах ОУ ТОС демонстрируют лучшие, по сравнению с классическими ОУ, показатели искажений. Нелинейные искажения ОУ ТОС и с разомкнутой, и с замкнутой цепью ООС ниже, чем у классического ОУ, благодаря высокой линейности двухтактных эмиттерных повторителей, особенно работающих в режиме А[31]. Для выходного повторителя с фиксированным током покоя заметный уровень нелинейных искажений проявляется лишь при переходе из режима А в режим AB, порог неискажённой передачи сигнала обычно проводят на уровне [57][комм. 12]. В большинстве серийных ОУ ТОС переход в режим АВ происходит при существенно бо́льших выходных токах благодаря динамическому управлению выходным повторителем[31] — та же система токовых зеркал, что управляет преобразователем тока в напряжение, модулирует токи входной пары транзисторов повторителя. Это уменьшает нелинейные искажения на больших выходных токах при неизменно малом токе покоя[31]. Нелинейных искажений из-за ограниченной скорости нарастания выходного напряжения в ОУ ТОС не возникает в принципе[9].
Другая особенность токовой архитектуры — стабильность фазовой характеристики[114]. У всех ОУ ТОС фазовый сдвиг выходного сигнала относительно входного не превышает ±1 % в пределах, как минимум, половины полосы пропускания[114], что существенно ниже, чем у классических ОУ сопоставимого уровня[115]. Групповая задержка выходного сигнала также постоянна — как следствие, ОУ ТОС корректно воспроизводит форму высокочастотного сигнала[114].
Искажения на постоянном токе и низких частотах
На постоянном токе и на низких частотах ОУ ТОС, напротив, проигрывают классическим ОУ. Приведённое ко входу напряжение смещения современных ОУ ТОС составляет от 0,5 до 5 мВ[73], что меньше, чем у классических ОУ на КМОП-приборах, сопоставимо с быстродействующими классическими биполярными ОУ, но намного больше, чем у специализированных прецизионных ОУ. Основная причина этого — асимметрия верхних (npn) и нижних (pnp) плеч эмиттерных повторителей[27]. Разница напряжений база-эмиттер смещает выходное напряжение повторителя относительно его входа; разница коэффициентов усиления по току порождает стабильно ненулевой ток смещения неинвертирующего входа, который в реальных схемах также смещает выходное напряжение[27]. Точность и стабильность задания коэффициента усиления ОУ ТОС по постоянному току также намного ниже, чем в классическом ОУ. Погрешность определяется соотношением , и ; при типичных для серийных ИС сопротивлениях ошибка не опускается ниже 0,1 %[101].
Для ОУ ТОС характерны и не встречающиеся в классических ОУ тепловые искажения («тепловые хвосты», англ. thermal tails). На практике они проявляются в затягивании реакции на скачок входного сигнала: ОУ ТОС отрабатывает 99,9 % выходной ступеньки с паспортной скоростью, но последние 0,1 % могут занимать непредсказуемое время и потому не нормируются[34]. Искажения этого рода существенны лишь при частоте следования импульсов порядка нескольких кГц и ниже в задачах, критичных к качеству передачи формы импульса — например, при обработке видеосигналов[34]. Наименее подвержены «тепловым хвостам» ОУ ТОС в инвертирующем включении, так как на входы усилителя подаётся постоянное (нулевое) синфазное напряжение[34]. Причина этого явления — в тепловой изоляции транзисторов друг от друга и от общей подложки, свойственной всем техпроцессам кремний на изоляторе[116]. Саморазогрев транзисторов происходит быстрее, нежели в ИС с изоляцией pn-переходом, а разница температур между холодными и горячими транзисторами достигает величин, которыми уже нельзя пренебрегать. На малом сигнале сужается полоса пропускания схемы[117]; на большом сигнале перестаёт действовать принцип транслинейности, что проявляется в тепловой нелинейности и дрейфе смещения (рабочей точки)[118]. Наиболее чувствительны к этим явлениям токовые зеркала, бандгапы, транслинейные эмиттерные повторители и их комбинации — в том числе ОУ ТОС[33].
Совокупная оценка
Из-за нестабильности коэффициента усиления и «тепловых хвостов» ОУ ТОС проигрывают по совокупному уровню искажений на низких частотах как прецизионным, так и быстродействующим ОУ с обратной связью по напряжению[119], и практически непригодны для целей усиления постоянного тока[101]. Исключения из общего правила — специализированные ОУ TOC со сверхнизкими искажениями на низких частотах, например, «звуковой» ОУ LME49871[106]. На частотах свыше 100 МГц ОУ ТОС практически не имеют альтернативы; на высоких частотах, на которых быстродействующие классические ОУ ещё способны эффективно усиливать сигнал, выбор между ними и ОУ ТОС зависит от требований системы к сигналу:
- в системах, оперирующих во временной области и потому чувствительных к искажению формы сигнала, лучшие (меньшие) искажения обеспечивают быстродействующие ОУ с обратной связью по напряжению[119]. Например, ОУ ТОС хорошо подходят для усиления промежуточной частоты в GSM-приёмниках, но совершенно непригодны для задач сглаживания и восстановления формы GSM-сигнала[120].
- в активных фильтрах предпочтительны ОУ с обратной связью по напряжению. ОУ ТОС работоспособны лишь в трёх из множества возможных конфигураций фильтров[121][122];
- в системах, оперирующих в частотной области и потому чувствительных к фазовым искажениям, предпочтительны ОУ ТОС[119];
- шум на выходе ОУ ТОС при единичном усилении, как правило, выше, чем у классического ОУ. При больши́х , напротив, ОУ ТОС может быть менее шумным[80].
Применение
На практике ОУ ТОС работоспособны лишь в ограниченном числе типовых схем, из которых наиболее часто применяется схема неинвертирующего усилителя и построенные на её базе фильтры[123].
Широкополосный усилитель

Базовые схемы неинвертирующего и инвертирующего включения ОУ ТОС полностью повторяют аналогичные схемы на классических ОУ[125], но имеют свои особенности:
- Сопротивление , включенное между инвертирующим входом и выходом ОУ ТОС, должно быть не меньше рекомендованного производителем[125];
- В инвертирующем включении входное сопротивление схемы, примерно равное , может представлять недопустимо сложную нагрузку для источника сигнала[125];
- В инвертирующем включении неинвертирующий вход подключается к источнику смещения — общему проводу или виртуальной земле — непосредственно, без резистора, который иногда применяется для компенсации смещения в схемах на классических ОУ[76];
- В неинвертирующем включении при ёмкостной связи с источником сигнала следует предусмотреть подачу на неинвертирующий вход постоянного напряжения смещения[125].
Типичное, массовое применение широкополосных усилителей на ОУ ТОС — выходные усилители (драйверы) устройств xDSL[25]. В схемах с балансным выходом источника сигнала применяется драйвер на двух ОУ в неинвертирующем включении; в схемах с однополюсным выходом источника один (ведущий) ОУ работает в неинвертирующем включении, другой (ведомый) в инвертирующем.
Дифференциальный усилитель
Асимметрия входов ОУ ТОС не препятствует построению на его базе дифференциальных усилителей. Простейшая схема на единственном ОУ и четырёх идентичных резисторах вполне работоспособна; её коэффициент ослабления синфазного сигнала (), так же как и в схеме на классическом ОУ, определяется точностью подбора резисторов[80]. При точности подбора 0,1 % теоретический на низких частотах может достигать 66 дБ[80] (без учёта вклада собственного ОУ). С ростом частоты этот показатель ухудшается из-за асимметрии входных емкостей ОУ ТОС; влияние этих емкостей можно ослабить, уменьшив входные сопротивления и до 100…200 Ом[80]. При тщательном подборе резисторов такой схемы сопоставим на ВЧ с показателем схемы на классическом ОУ (примерно 60 дБ на высоких частотах)[80].
Бо́льшую гибкость и повторяемость обеспечивает схема на двух ОУ ТОС, часто применяемая как входной балансный усилитель в системах проводной связи[76]. В этой схеме сопротивления обратной связи и выбираются по документации производителя[76]. Сопротивление подбирается под желаемый коэффициент усиления, а минимальный устанавливается подбором сопротивления [76].
Преобразователь тока в напряжение
Две типичные задачи, в которых используются преобразователи тока в напряжение, или трансимпедансные усилители, на ОУ ТОС — согласование с нагрузкой цифро-аналоговых преобразователей с токовым выходом, и усиление тока фотодиодов и аналогичных оптоэлектронных датчиков. Долгое время конструкторы избегали применять ОУ ТОС в таких устройствах, в первую очередь из-за их значительных входных токов[95]. Усилители фототока строились и продолжают строиться на ОУ с обратной связью по напряжению и входными каскадами на полевых транзисторах — малошумящих, точных, но не всегда достаточно быстрых[95]. В устройствах, требующих лучшего быстродействия и допускающих бо́льший, чем у классических ОУ, уровень шума, предпочтительны ОУ ТОС[95].
И фотодиоды, и ЦАП с токовым выходом отличаются значительной (десятки пФ и более) выходной ёмкостью, которая при подключении к инвертирующему входу ОУ ТОС суммируется с его входной ёмкостью () и становится причиной самовозбуждения[95]. Влияние этой ёмкости нейтрализуется включением между неинвертирующим входом и выходом ОУ корректирующей ёмкости [95].
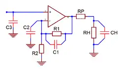
Фильтры

В научной литературе описаны десятки конфигураций фильтров на ОУ ТОС[128], но на практике используются только три из них. Во всех трёх цепь ООС, соединяющая выход ОУ ТОС с его инвертирующим входом, чисто активная. Частотно-зависимая цепь обратной связи, если она есть, включается между выходом и неинвертирующим входом. Топологически все три схемы совпадают со схемами одноимённых фильтров на классических ОУ:
- Фильтр НЧ или ВЧ первого порядка — пассивная RC-цепь, нагруженная на вход ОУ ТОС в неинвертирующем включении[129];
- Фильтр НЧ или ВЧ второго порядка по схеме Саллена — Ки на ОУ ТОС в неинвертирующем включении[129]. Оптимальный диапазон сопротивлений фильтрующей цепи для типичных высокочастотных устройств на ОУ ТОС — несколько сотен Ом или несколько кОм (при бо́льших значениях высокочастотный шум возрастает до неприемлемых значений), номиналы емкостей фильтра — не менее 100 пФ (при меньших значениях неприемлемой становится нестабильность частоты среза)[130];
- Фильтр НЧ или ВЧ второго порядка, или заграждающий фильтр по схеме двойного Т-моста на паре ОУ ТОС. ФНЧ и ФВЧ на двойном Т-мосте сложнее и дороже фильтров Саллена — Ки, но намного удобнее в точной настройке АЧХ[131]. Заграждающие фильтры такого рода чрезвычайно требовательны к точности подбора всех пассивных компонентов моста, но других способов построить заграждающий фильтр на ОУ ТОС просто не существует[127].
Реализация высокодобротного полосового (резонансного) фильтра на ОУ ТОС на практике невозможна; низкодобротные полосовые фильтры на ОУ ТОС строятся на последовательно соединённых ФВЧ и ФНЧ Саллена — Ки[132]. Полосовой фильтр Саллена-Ки на единственном ОУ ТОС работоспособен, но его настройка на типичные для ОУ ТОС частоты требует прецизионных резисторов чрезвычайно низких номиналов[132].
УМЗЧ по схеме ОУ ТОС
В 1990 году Марк Александер из Analog Devices опубликовал описание первого усилителя мощности звуковой частоты на дискретных транзисторах по схеме ОУ ТОС[133][134]. Входным повторителем в УМЗЧ Александера служил не эмиттерный повторитель, а специализированный «звуковой» ОУ с обратной связью по напряжению SSM2131 в неинвертирующем включении[133]. Выход ОУ служил инвертирующим входом для подключения глобальной ООС, токовые зеркала управлялись по цепям питания ОУ, а выходной повторитель был построен по традиционной схеме трёхкаскадного эмиттерного повторителя[133]. По утверждению автора, полоса пропускания его УНЧ составляла 1 МГц, а коэффициент нелинейных искажений не превышал 0,009 % на 20 кГц[133].
В последующие десятилетия токовая схемотехника нашла лишь ограниченное применение[135], например, по схеме ОУ ТОС строятся серийные усилители марки Accuphase[136]. Литература по проектированию УМЗЧ обходит ОУ ТОС стороной. В обзорных книгах А. А. Данилова (2008), Боба Корделла (2011) и Дугласа Селфа (2010) тема токовой обратной связи не рассматривается. По мнению Корделла и Селфа единственной топологией качественного УМЗЧ является усовершенствованный «усилитель Лина» (трёхкаскадный ОУ на дискретных транзисторах) с обратной связью по напряжению[135][137], по мнению Данилова — УМЗЧ с параллельным высокочастотным каналом, также с обратной связью по напряжению[138]. Схема ОУ ТОС появляется и кратко обсуждается, без упоминания самого термина, лишь в пятом издании книги Селфа[139]. По мнению звукоинженера Самюэла Гронера, Селф неверно оценил частотный диапазон и уровень искажений базовой схемы, и потому пришёл к заключению о её негодности для высококачественного усиления звука[140].
Комментарии
- О выпуске первого полноценного токового конвейера в интегральном исполнении — ОУ ТОС с Z-выходом AD844 — научное сообщество узнало с задержкой в несколько лет. Схема вышла на рынок в 1988 году, но производитель, продвигавший AD844 как ОУ со сверхвысокой скоростью нарастания выходного напряжение, предпочёл не афишировать её «конвейерные» возможности, исследователи обратили на них внимание лишь в 1991 году[20][21].
- В первых гибридных усилителях Comlinear использовались транзисторы с граничной частотой 1 ГГц, полоса пропускания этих усилителей была 200 МГц[27].
- Фактически — на положительную и отрицательную шины питания. Вывода «нуля» («общего провода») у абсолютного большинства ОУ ТОС нет.
- Подробная модель типичного ОУ ТОС первого поколения для высоких частот дополнительно включает семь ёмкостей и четыре индуктивности[41].
- Такое поведение классического ОУ — следствие полной частотной коррекции, которая обеспечивает устойчивость ОУ в наиболее склонном к самовозбуждению режиме единичного усиления. При больших коэффициентах усиления устойчивость схемы могла бы быть обеспечена меньшей корректирующей ёмкостью с соответствующим расширением полосы пропускания — однако изменить значение встроенной ёмкости невозможно.
- Выходная ёмкость токового ЦАП измеряется десятками и сотнями пФ, а оптимальное значение ёмкости, шунтирующей R1 — несколько пФ[77].
- Не считая экспериментальных технологий на гетероструктурах Si-Ge. Первый коммерческий техпроцесс такого рода был внедрён Texas Instruments в 2003 году и обеспечил граничную частоту 19 ГГц[89].
- Спектральная плотность шумового тока классических ОУ составляет от 0,1 фА/√Гц (у электрометрических ОУ с входным каскадом на полевых транзисторах) до нескольких пА/√Гц (у быстродействующих биполярных ОУ)[99].
- Расчёт для R1 = 750 Ом[101].
- Спектральная плотность приведённого ко входу шумового напряжения классических ОУ составляет от 1 до 20 нВ/√Гц[102], причём нижнего предела достигают лишь единичные серии прецизионных, малошумящих ОУ. Лучший из них в линейке Texas Instruments 2015 года, LME4990, имеет значение 0,88 нВ/√Гц[103].
- Мощность шума некоррелированных источников суммируется, поэтому шумовые напряжения складываются по квадратичному закону. Суммарное напряжение шума равняется квадратному корню из суммы квадратов шумовых напряжений от всех источников[102]. Среднеквадратичное значение напряжения шума в полосе частот от нуля до F равно произведению совокупной спектральной плотности на корень квадратный из F[105].
- В первом приближении, если ток покоя выходных транзисторов повторителя неизменен, напряжение ошибки повторителя (то есть падение напряжения между его входом и выходом) связано с мгновенным значением выходного тока зависимостью
[57][109] Спектр нелинейных искажений такого повторителя можно оценить, разложив гиперболический синус в ряд Тейлора:[57] .
Примечания
- Савенко, 2006, с. 18.
- Senani, 2013, pp. 25, 30.
- Jung, 2005, p. 117.
- Mancini, 2001, pp. 8.1, 9.3: «configuration that sacrifices precision…».
- Mancini, 2001, p. 8.1.
- Carter, 2012, p. 113.
- Mancini, Karki, 2001, p. 9.1.
- Прокопенко, 2006, с. 85.
- Wai-Kai Chen, 2009, p. 3-18.
- Senani, 2013, p. 27.
- Senani, 2013, p. 2.
- Senani, 2013, pp. 2, 3.
- Franco, 2008, p. 269.
- Senani, 2013, p. 7.
- Senani, 2013, p. 8.
- Jung, 2005, p. 106.
- Franco, 2008, p. 270.
- Marston, R. M. Op–Amp Circuits Manual: Including OTA Circuits. — Newnes, 1989. — (Newnes circuits manual series). — ISBN 9781483135588.
- Franco, 2008, p. 266.
- Senani, 2015, p. 7.
- Svoboda, J. et al. Applications of a commercially available current conveyor // International Journal of Electronics. — 1991. — Vol. 70, № 1. — P. 159-164. — doi:10.1080/00207219108921266.
- Mancini, 2001, p. 8.2.
- Senani, 2013, p. 11.
- Senani, 2013, pp. 14, 26.
- Taranovich, S. Analog: back to the future, Part 3 // Electronic Design News. — 2012. — № December 02, 2012.
- Irvine, R. Operational amplifier characteristics and applications. — Prentice-Hall, 1987. — P. xvi. — ISBN 9780136376613.
- Bowers, 1990, p. 581.
- Jung, 2005, p. 28.
- Koli, Halonen, 2006, p. 85.
- Jung, 2005, p. 24.
- Koli, Halonen, 2006, p. 87.
- Mancini, Karki, 2001, p. 9-8.
- Sinha, 2008, pp. 14, 22, 89.
- Barnes, E. Current feeback amplifiers I // Analog Dialogue. — 1997. — № Anniversary Edition / Ask the Applications Engineer.
- 1. Классификация видов обратной связи. Влияние обратной связи на характеристики усилителей. StudFiles. Дата обращения: 4 декабря 2017.
- Гершунский, Б. С. Основы электроники. — Киев : Вища школа, 1977. — С. 244.
- Jung, 2005, p. 25.
- Jung, 2005, p. 26.
- Bowers, D. The So-Called Current Feedback Operational Amplifier // 1993 IEEE International Symposium on Circuits and Systems. — 1993. — P. 1054-1057. — ISSN 0780312813.
- Lenk, J. D. Simplified Design of IC Amplifiers. — Newnes, 1996. — P. 125. — (The EDN series for design engineers). — ISBN 9780750695084.
- Kennedy, E. J. Some practical aspects of SPICE modeling for analog frequency generation // Analog Circuit Design: Art, Science and Personalities / ed. J. Williams. — Elsevier, 2013. — P. 321-324. — (EDN Series for Design Engineers). — ISBN 9780080499079.
- Bowers, 1990, p. 569.
- Савченко, Е.М. и др. Предельные динамические параметры операционных усилителей с обратной связью по напряжению и усилителей с «токовой обратной связью» в линейном и нелинейном режиме // Электронный научный журнал «Исследовано в России». — 2006. — Т. 9. — С. 882—891.
- Прокопенко, 2006, с. 119.
- LM7171 Very High Speed, High Output Current, Voltage Feedback Amplifier. Texas Instruments (1999 (rev. 2014)).
- OPA684 Low-power, Current-feedback operational amplifier with disable. Texas Instruments (2009)., p.16
- Lehmann, K. Diamond Transistor OPA660 // Burr-Brown Application Notes. — 1993. — № AB-181.
- Henn, C. New ultra high-speed circuit techniques with analog ICs // Burr-Brown Application Notes. — 1993. — № AB-183.
- Прокопенко, 2006, pp. 84, 91, 121.
- Thomson, M. Intuitive Analog Circuit Design. — Newnes, 2013. — P. 493. — ISBN 9780124059085.
- "Параллельный" усилитель в УМЗЧ. Агеев А. . Путеводитель по журналам Радио (нид.). radioway.ru. Дата обращения: 2 декабря 2017.
- Hayatleh, 2007, p. 1164.
- Franco, 2002, p. 457.
- Senani, 2013, pp. 42-43.
- Mancini, 2001, p. 8.14: «almost never used in the differential amplifier configuration».
- Mancini, Karki, 2001, p. 9.2.
- Merz, N. et al. A Modified Bipolar Translinear Cell with Improved Linear Range and Its Applications // Radioengineering. — 2012. — № June. — P. 736-745.
- Hayatleh, K. et al. Open-loop output characteristics of a current feedback operational amplifier // Int. J. Electron. Commun. (AEU). — 2010. — Vol. 64. — P. 1196-1202.
- Mancini, 2001, p. 8.14.
- Mancini, 2001, p. 8.9.
- Franco, 2002, p. 458.
- Carter, 2012, pp. 210, 211.
- Прокопенко, 2006, с. 104.
- Bowers, 1990, p. 578.
- Jung, 2005, p. 108.
- Jung, 2005, p. 107, формула 1.49.
- Senani, 2013, p. 31.
- Franco, 2002, p. 460.
- Jung, 2005, p. 27.
- Wai-Kai Chen, 2009, p. 3-24.
- Carter, 2012, pp. 157, 158.
- Wai-Kai Chen, 2009, p. 3-26.
- Савенко, 2006, с. 22.
- Jung, 2005, p. 98.
- Franco, 2008, pp. 271, 273.
- Gross, W. Current Feedback Amplifiers Dos and Don'ts // Analog Circuit Design Volume Three: Design Note Collection. — Newnes, 2014. — P. 959-961. — ISBN 9780128004661.
- Franco, 2008, pp. 274-275.
- Mancini, 2001, p. 8.8.
- THS3202 2-GHz, low distortion, dual current-feedback amplifiers. Texas Instruments (2010)., p. 17
- Barnes, E. Current feeback amplifiers II // Analog Dialogue. — 1997. — № / Ask the Applications Engineer.
- Mancini, 2001, p. 8.5.
- Jung, 2005, p. 114.
- Jung, 2005, p. 115.
- Jung, 2005, pp. 115-116.
- Hayatleh, 2007, p. 1159.
- THS3201-EP - Enhanced Product 1.8-Ghz Low Distortion Current Feedback Amplifier. Texas Instruments (2005)., p. 5
- Sinha, 2008, p. 24 (таблица 24).
- Sinha, 2008, p. 24 (на примере техпроцессов National Semiconductor).
- Monticelli, D. The future of complementary bipolar // Proceedings of the 2004 Meeting on Bipolar/BiCMOS Circuits and Technology. — 2004. — P. 21, 25. — ISSN 0780386183. — doi:10.1109/BIPOL.2004.1365736.
- Sinha, 2008, p. 24.
- Савенко, 2006, с. 23.
- Савенко, 2006, с. 22, 23.
- Mancini, 2001, p. 8-13.
- Mancini, 2001, p. 8-12.
- Pearson, Jonathan. Compensating Current Feedback Amplifiers in Photocurrent Applications // Analog Dialogue. — 2013. — Vol. 43, № 3. — P. 3-6.
- Mancini, 2001, p. 9-7.
- Mancini, 2001, p. 8-14.
- Mancini, 2001, p. 10-12.
- Jung, 2005, p. 80.
- Jung, 2005, p. 73.
- Савенко, 2006, с. 20.
- Jung, 2005, p. 72.
- LME49990 Ultra-low Distortion, Ultra-low Noise Operational Amplifier. Texas Instruments (2013).
- Jung, 2005, p. 80 (figure 1.75).
- Jung, 2005, p. 76.
- LME49871 High Performance, High Fidelity Current Feedback Audio Operational Amplifier. Texas Instruments (2008).
- Hayatleh, 2007, p. 1161.
- Hayatleh, 2007, pp. 1162, 1163.
- Senani, 2013, p. 43.
- Sinha, 2008, p. 29.
- Hayatleh, 2007, p. 1165.
- LME49713 High Performance, High Fidelity Current Feedback Audio Operational Amplifier. Texas Instruments (2007).
- Hayatleh, 2007, p. 1169.
- Wai-Kai Chen, 2009, p. 3-29.
- Carter, 2012, p. 109.
- Sinha, 2008, pp. 14, 21, 22.
- Sinha, 2008, p. 14.
- Sinha, 2008, p. 16.
- Rempfer, W. The Care and Feeding of High Performance ADCs: Get All the Bits You Paid For // Linear Technology Application Notes. — 1997. — № AN-71 (июль). Также издавалось в виде главы в Analog Circuit Design: A Tutorial Guide to Applications and Solutions / Ed. Williams, J. and Dobkin, R.. — Elsevier, 2012. — P. 406-414. — ISBN 9780123851864.
- Mancini, 2001, p. 13-10.
- Carter, 2012, p. 188.
- Carter, 2001, pp. 3-5.
- Carter, 2001, pp. 3—6.
- LT1497 Dual 125mA, 50MHz Current Feedback Amplifier. Linear Technology (1997). Дата обращения: 29 июля 2015.
- Carter, 2001, p. 3.
- Poston, D. Current Feedback Op Amp Applications Circuit Guide // National Semiconductor Application Note. — 1988. — № OA-07. — P. 1=9.
- Carter, 2001, p. 5.
- Senani, 2013, Chapter 3.
- Carter, 2001, pp. 3, 4.
- Karki, J. Analysis of the Sallen-Key Architecture // Texas Instruments Application Notes. — 1999. — № SLOA024B (July 1999). — P. 3-13.
- Carter, 2001, p. 4.
- Carter, 2001, p. 6.
- Alexander, Mark. The Alexander Current-Feedback Audio Amplifier // Analog Devices Application Notes. — 1990. — № AN-211. — P. 4.57-4.71.
- Патент США № 5 097 223 от 17 марта 1992. Current feedback audio power amplifier. Описание патента на сайте Ведомства по патентам и товарным знакам США.
- Cordell, B. Designing Audio Power Amplifiers. — McGraw-Hill, 2011. — P. 41. — ISBN 9780071640244.
- Accuphase Stereo Power Amplifier P-450. Accuphase (2008).
- Self, D. Audio Power Amplifier Design Handbook. — 5th ed.. — Taylor & Francis, 2010. — P. xli, xlvii. — ISBN 9781136123658.
- Данилов, А. А. Прецизионные усилители низкой частоты. — Горячая Линия Телеком, 2008. — С. 41, 70. — ISBN 5935171341.
- Self, D. Audio Power Amplifier Design Handbook. — CRC Press, 2012. — P. 5.13-5.15. — ISBN 9781136123665.
- Groner, S. Comments on Audio Power Amplifier Design Handbook by Douglas Self. — 2011. — P. 5-8.
Источники
Публикации разработчиков
- Bowers, D. Applying “current feedback” to voltage amplifiers // Analogue IC Design: The Current-mode Approach / ed. Toumazou and Lidgey. — 1990. — P. 569-596. — (IEE circuits and systems series). — ISBN 9780863412974.
- Carter, B. A Current Feedback Op-Amp Circuit Collection // Texas Instruments Application Report. — 2001. — № SLOA066 (August 2001). — P. 1-9.
- Carter, B. Op Amps for Everyone. — 4th edition. — Newnes, 2012. — 304 p. — ISBN 9780123944061.
- Franco, S. Current-feedback amplifiers // Analog Circuits / ed. Pease, R.. — Newnes, 2008. — P. 269-288. — (World Class Designs). — ISBN 9780080569819.
- Franco, S., Nairn, D. Operational amplifiers // The Circuits and Filters Handbook, Second Edition / ed. Wai-Kai Chen. — CRC Press, 2002. — P. 427-465. — ISBN 9780849309120.
- Jung, W. Op Amp Applications Handbook. — Analog Devices / Elsevier, 2005. — ISBN 0916550265. — ISBN 0750678445.
- Mancini, R. Current Feedback Op Amp Analysis // Op Amps for Everyone / ed. R. Mancini. — Texas Instruments, 2001. Также публиковалось в форме бюллетеня для разработчиков (2001) и в виде главы в главы в одноимённой книге издательства Newnes (2009 — ISBN 978-0-08-094948-2, 2012 — ISBN 978-0-12-394406-1). Номера страниц приводятся по полной электронной версии Texas Instruments.
- Mancini, R., Karki, J. Voltage and Current Feedback Op Amp Comparison // Op Amps for Everyone / ed. R. Mancini. — Texas Instruments, 2001. Также публиковалось в форме бюллетеня для разработчиков (2001) и в виде главы в одноимённой книге издательства Newnes (2009 — ISBN 978-0-08-094948-2, 2012 — ISBN 978-0-12-394406-1). Номера страниц приводятся по полной электронной версии Texas Instruments.
- Stephens, R. Expanding the usability of current-feedback amplifiers // Texas Instruments Analog Applications Journal. — 2003. — № Q3 2003. — P. 23-29.
Научные статьи и монографии
- Прокопенко, Н. Н., Будяков, А. С. Архитектура и схемотехника быстродействующих операционных усилителей. — Издательство ЮРГУЭС, 2006. — ISBN 5938342619.
- Савенко, Н. Усилители с токовой обратной связью // Современная радиоэлектроника. — 2006. — № 2. — С. 18—23.
- Hayatleh, K. et al. А novel current-feedback op amp exploiting bootstrapping techniques // International Journal of Electronics. — 2007. — Vol. 94, № 12. — P. 1157-1170. — doi:10.1080/00207210701786630.
- Koli, K. and Halonen, K. CMOS Current Amplifiers: Speed versus Nonlinearity. — Springer, 2006. — (The Springer International Series in Engineering and Computer Science). — ISBN 9780306480034.
- Senani, R. et al. Current Feedback Operational Amplifiers and Their Applications. — Springer, 2013. — (Analog Circuits and Signal Processing). — ISBN 9781461451884.
- Senani, R. et al. Current Conveyors: Variants, Applications and Hardware Implementations. — Springer, 2015. — 560 p. — ISBN 9783319086842.
- Sinha, K. The Thermal Effects of Self Heating of Transistors on Analog Amplifier Design and Evaluation. — The University of Texas at Arlington, 2008. — 272 p. — (Ph.D thesis). — ISBN 9780549947523.
- Wai-Kai Chen. Analog and VLSI Circuits. — 3-rd edition. — CRC Press, 2009. — 702 p. — (The Circuits and Filters Handbook). — ISBN 9781420058925.






