Политика Квебека
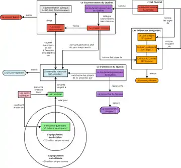
Поли́тика Квебе́ка основывается на парламентарном режиме британского типа и вестминстерской системе. Британская парламентская система, введённая в провинции Нижняя Канада в 1791, впоследствии многократно и значительно изменялась и развивалась. Ниже на схеме представлена работа действующей политической системы в Квебеке после реформы 1968 года. До этой реформы парламент Квебека был двухпалатным.
| Квебек
|
Законодательство
Национальный вопрос
Выборы |
| Политика Канады — Портал Канады |
Квебекские политические учреждения являются одними из старейших в Северной Америке: история квебекского парламента восходит к 1791.
Парламент Квебека
Квебекский парламент обладает законодательной властью. Он состоит из Национального собрания и лейтенант-губернатора Квебека.
Лейтенант-губернатор
Являясь в настоящее время скорее символической, чем действительной должностью, лейтенант-губернатор представляет Королеву Канады в Квебеке. Теоретически, он назначается Королевой по совету Премьер-министра Канады (что на практике значит, что он назначается федеральным правительством Канады), даёт королевскую санкцию на законы, принятые Национальным собранием, и, опять-таки лишь теоретически, обладает полномочием отказать в санкции.
С 7 июня 2007 лейтенант-губернатором Квебека является господин Пьер Дюшен.
Национальное собрание Квебека
Национальное собрание Квебека — это палата избранников в квебекской парламентской системе. 125 представителей населения Квебека (примерно один депутат на 45 000 избирателей) избраны по униноминальной мажоритарной избирательной системе в один тур. После упразднения в декабре 1968 Законодательного совета всеми полномочиями по вопросам законодательства на провинциальном уровне обладает Национальное собрание.
Правительство Квебека

Органы правительства
Комиссия по правам человека и правам молодёжи
Комиссия по правам человека и правам молодёжи — правительственное учреждение, созданное на основании Хартии прав и свобод человека в 1975. Комиссия может проводить в жизнь и защищать права человека во всех правительственных учреждениях.
Квебекское управление французского языка
Квебекское управление французского языка — правительственное учреждение, основанное в 1961.
Сначала она должна была улучшить качество французского языка в Квебеке. Закон 63 1969 расширил её полномочия, доверив ей право на обследования и рекомендации. Закон об официальном языке (или Закон 22) 1974 заменил её на Управление языка с расширенными полномочиями, которое должно было следить за применением и уважением языка. Хартия французского языка (или Закон 101) учредила, наконец, три организации: Управление, занимающееся программами офранцуживания и терминологической работой, Совет, оценивающий языковую ситуацию, и Наблюдательную комиссию — настоящую языковую полицию, занимающуюся нарушениями закона.
Совет по положению женщин
Совет по положению женщин, учреждённый в 1973,— исследовательский и консультационный совет, занимающийся проведением в жизнь и защитой прав и интересов женщин в Квебеке.
Комиссия по доступу к информации Квебека
Первая в Северной Америке Комиссия по доступу к информации Квебека (КДИ) — учреждение, созданное в 1982 для управления объективной составляющей Закона о доступе к информации и защите личных данных (L.R.Q., c. A-2.1). Этот закон регулирует доступ к административным документам и документам, содержащим личные данные об отдельных людях и хранящимся в публичных учреждениях Квебека (правительственных органах и министерствах, государственных учреждениях образования и здравоохранения, муниципальных организациях).
Закон о защите личных данных в частном секторе (L.R.Q., c. P-39.1), контроль за исполнением которого был также возложен на КДИ, был введён в силу Национальным собранием Квебека в 1994. На основании этого закона любой человек может получить доступ к любым касающимся его личным данным, которые хранятся на предприятии, работающем в Квебеке. Конечно, эти два закона предусматривают и некоторые исключения.
Оба закона предусматривают механизмы исправления личных данных.
Первым законом, касавшимся защиты частной жизни, был Закон о защите потребителей, принятый в 1971. Этот закон гарантировал каждому право на доступ к своей кредитной истории. Немного позже Кодекс профессий начал защищать некоторые принципы, включая профессиональную тайну и секретность личных данных.
В настоящее время КДИ является единственным административным судоподобным образованием, способным разрешать споры между любым человеком, с одной стороны, и квебекским государством или предприятиями, работающими в Квебеке, с другой, на основании Закона о доступе к документам публичных учреждений и защите личных данных и Закона о защите личных данных в частном секторе. КДИ может также проводить расследования на предмет соблюдения этих двух законов публичными учреждениями или предприятиями.
Гражданский защитник
Назначаемый Национальным собранием гражданский защитник получает и обрабатывает жалобы от людей, корпораций или ассоциаций, считающих, что им нанесён ущерб со стороны правительства или что они являются жертвами заблуждения или несправедливости. Закон о гражданском защитнике определяет его полномочия, позволяющие вести расследования. Гражданский защитник имеет общественный договор с квебекским населением по обеспечению открытости государства.
Политические партии
По результатам выборов 2014 г. в парламенте представлены:
Существует также ряд малочисленных партий: Зелёная партия Квебека (0,55 % голосов в 2014), Сторонники независимости (independentistes), марксистско-ленинистская, коммунистическая и др.
Выборы
На основании Конституции Канады всеобщие выборы должны проходить не реже, чем каждые пять лет. В течение этого периода о выборах может объявить премьер-министр. Территория Квебека разделена на 125 избирательных округов; избиратели в каждом округе выбирают одного депутата, впоследствии представляющего округ в Национальном собрании Квебека. Если депутат умирает или оставляет свои полномочия в период между всеобщими выборами, в его округе не позднее, чем через шесть месяцев проходят частичные выборы для обеспечения представления этого округа в Национальном собрании.
Начальник главного управления выборов Квебека
Назначаемый Национальным собранием на семилетний срок начальник главного управления выборов Квебека (НГУВК) управляет квебекской избирательной системой. Он отвечает за применение Избирательного закона, Закона о всенародном опросе и части Закона о выборах и референдумах в муниципалитетах. НГУВК руководит Комиссией по выборному представительству и может проводить расследования на предмет нарушений на выборах и референдумах.
Судебная власть
Квебекскими общими судебными учреждениями являются Суд Квебека, Высший суд Квебека, Апелляционный суд Квебека и Суд по правам человека. Судьи Апелляционного и Высшего судов назначаются премьер-министром Канады по рекомендации, тогда как судьи других судов назначаются после отбора правительством Квебека.
Областные и муниципальные учреждения
Обширная территория Квебека разделена на 17 административных областей: Абитиби-Темискаминг, Гаспези — Острова Мадлен, Капиталь-Насьональ, Кот-Нор, Лаваль, Лаврентиды, Ланодьер, Монреаль, Монтережи, Мориси, Низовье Святого Лаврентия, Оттава, Сагеней — Озеро Сен-Жан, Северный Квебек, Центральный Квебек, Шодьер-Аппалачи и Эстри.
С 2004 каждая область имеет Областную выборную конференцию (ОВК), отвечающую за областную координацию и планирование[1]. ОВК состоят из муниципальных избранников области, которые берут себе в помощники представителей социально-экономической сферы для помощи в исполнении своих обязанностей.
Эти области разделены, в свою очередь, на 103 графства или эквивалентных территории и 1100 муниципалитетов.
Школьные комиссии
1 июля 1998 взамен 153 католических и протестантских комиссий было создано 72 языковых школьных комиссии (60 франкоязычных, 9 англоязычных и 3 обслуживающих коренных жителей). После 30 лет обсуждения единогласное голосование Национального собрания позволило добиться того, что канадский парламент исправил статью 93 Конституционного акта 1982.
Международные организации
Квебек как несуверенное государство играет определённую международную роль, принимая во внимание, что в канадской конституции ничего не сказано по этому поводу. Лишь в статье 132 Конституции 1867 упоминается, что всеми полномочиями для выполнения обязательств Канады по отношению к иностранным государствам обладает Правительство Канады как части Британской империи. Между тем, эта статья утратила силу при принятии Вестминстерского статута 1931.
В настоящее время основой внешней политики провинции служит доктрина Жерена-Лажуа. Обычно главным в ней считается тезис о расширении внутренней компетенции провинции до международной. Эта доктрина подкреплена тем, что её ещё никто не оспаривал, несмотря на чередование федералистского и сепаратистского правительств. Это позволяет правительству Квебека развивать свою парадипломатию. Например, квебекское правительство имеет своё министерство международных сношений, участвует в международной организации стран французского языка и имеет свои собственные контакты за границей.
При содействии своего гражданского общества Квебек также представлен в ряде международных организаций и форумов, включая ЮНЕСКО (где право присутствия было предоставлено ему федеральным правительством), Клоунов без границ[2], Oxfam, Всемирный общественный форум, общественный форум Америки, Всемирное движение женщин, ATTAC и т. д.
Политические события
Скандал финансирования
В 2004 федеральное правительство становилось всё менее и менее популярным у квебекцев из-за скандала финансирования. Генеральный контролёр Канады утверждала, что с 1995 для продвижения канадского единства во время и после референдума о суверенитете Квебека использовалась незаконная касса. Она также обнаружила, что, несмотря на квебекские законы о референдумах, лагерем «Нет» было использовано в девять раз больше денег (при поддержке федерального правительства), чем лагерем «Да». К тому же, различные свидетельства вскрыли, что федеральное правительство ускорило процесс натурализации иммигрантов для нейтрализации референдума. Эти разоблачения вместе со скандалом о Выборе Канады, раскрытым в конце 2005, подвергают сомнению со стороны сепаратистов результаты референдума 1995 в Квебеке, на котором с крайне небольшим отрывом одержал верх лагерь «Нет».
Андре Буаклер и Солидарный Квебек
15 ноября 2005 Андре Буаклер был избран главой Квебекской партии после борьбы за руководство политической партией, противостоя, в том числе, и Полине Моруа. После короткого и спорного срока Андре Буаклер уходит в отставку, и главой партии избирается Полина Моруа.
В феврале 2006 была основана новая политическая партия. В партии «Солидарный Квебек», объединившей в себе Союз прогрессивных сил (СПС) и Гражданский выбор, есть два официальных представителя: женщина Франсуаза Давид и мужчина Амир Хадир. Эта левая партия называет себя экологистской, феминистской, демократической, антиглобалистской и автономистской; она насчитывает более 7000 членов[3] и имеет полную политическую программу. 8 декабря 2008 эта партия получила одно кресло в Национальном собрании, когда Амир Хадир был избран в округе Мерсье.
Примечания
- на области Монтережи и Северный Квебек приходится при этом по три ОВК.
- Клоуны без границ – ассоциация, объединяющая сотни артистов и основанная в Квебеке.Архивированная копия (недоступная ссылка). Дата обращения: 25 января 2010. Архивировано 28 сентября 2007 года.
- Солидарный Квебек: Франсуаза Давид в режиме наступления, radio-canada.ca, 19 ноября 2007
См. также
Политика Квебека
|
|
Другая политика в Канаде
Ссылки
|
|
