Политика Канады
На протяжении своего существования Канада всегда являлась конституционной монархией.
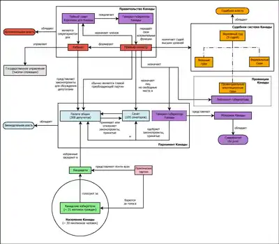
Канада — это федеративное государство, состоящее из десяти провинций и трёх территорий. Её парламентская система основана на сильных демократических традициях. Большая часть законодательных обычаев происходит из британского Парламента. Но канадский парламент имеет много отличий от британского прообраза. В Канаде партийная дисциплина более строгая, чем в Соединённом королевстве. Многие голосования не считаются вотумами доверия правительству, что уменьшает роль депутатов, не заседающих в Совете (или Кабинете) министров. Зато эти депутаты с задней скамьи могут увеличить своё влияние участием в различных парламентских комитетах, например таких, как комитет гражданского строительства или комитет иностранных дел.
Действующая политическая система в Канаде, также известная как Вестминстерская система, была принята британским Парламентом посредством Акта о Британской Северной Америке 1867 (или Закона 1867 о Британской Северной Америке, сегодня известного как Конституционный акт 1867). Однако особенности Конфедерации, а также распределение полномочий были односторонне определены отцами Конфедерации в Канаде. В 1931 Вестминстерский статут Канада была признана юридически и получила название «Доминион», как и другие британские колонии. Лишь в 1982 Канада была одарена собственной конституцией, для чего не требовалось ни консультации, ни санкции британского Парламента.
Канадская политика находится в постоянном развитии. Государственная служба испытывает влияние правительства как одна из его действующих ветвей. К тому же, Канадская хартия прав и свобод продолжает упоминаться в судебных решениях о законодательстве, что приводит Канаду скорее к конституционной демократии, чем к парламентской системе.
Деятельность
Генерал-губернатор
- представитель главы государства в королевстве, Королевы Канады.
- назначается Короной по рекомендации премьер-министра на срок 5 лет.
- главнокомандующий канадскими военными силами.
- просит главу преобладающей партии в Палате общин сформировать правительство и стать его председателем, то есть премьер-министром.
Премьер-министр
- глава федерального правительства
- отбирает кандидатов на должности в Правительстве (исполнительная власть) и Сенате (верхняя палата), послов, председателей государственных обществ, главных судей Верховного суда Канады; в последующем представляет все их кандидатуры на утверждение и назначение Генерал-губернатору
- советует Короне или её представителю дату будущих всеобщих выборов
Сенаторы
- заседают до 75-летнего возраста
- 105 человек
- обладают властью отклонить законопроект, принятый Палатой общин
Депутаты
- избираются на голосовании за одного кандидата в один тур
- 308 человек, или примерно один депутат на 75 000 избирателей

Политическая система в Канаде действует со вступления в силу Акта о Британской Северной Америке 1867.
Главные должностные лица правительства
- Глава государства: Королева Елизавета II
- Генерал-губернатор: Жюли Луиза Пейетт
- Главный судья: Беверли Маклаклин
- Премьер-министр: Джастин Трюдо
- Министр финансов: Джим Флаэрти
- Министр иностранных дел: Джон Бэрд
- Министр обороны: Питер Маккей
- Министр промышленности: Кристиан Паради
- Министр здравоохранения: Леона Агглукак
- Провинциальные лейтенант-губернаторы и премьер-министры
Исполнительная власть
Елизавета II как королева Канады обладает исполнительной властью, которую она обычно осуществляет через своего генерал-губернатора. От её имени действует правительство. Для обозначения монархической власти используется термин Корона. Министры правительства являются министрами Короны. Уголовное преследование выполняется прокурорами Короны от имени монархии.
Поскольку королева не проживает в Канаде, она назначает генерал-губернатора, чтобы представлять её и исполнять её полномочия. Лицо назначается по совету премьер-министра. На практике королева не отвергает предложения Премьер-министра. Монарх не ответствен за решения своего правительства. Генерал-губернатор не имеет предела своего мандата, но, как правило, этот пост каждые пять лет обновляется.
Премьер-министр назначается генерал-губернатором, но для обеспечения стабильности правительства этому лицу Палата общин всегда должна оказывать доверие. На практике этот пост занимает глава политической партии, имеющей большинство депутатов в нижней палате.
Деятельность правительства и государственной администрации
Поскольку Канада является монархией, в отсутствие Королевы генерал-губернатор ответствен за исполнительную власть. На протяжении многих лет его роль изменилась и понесла отпечаток неписаных соглашений, приведших к тому, что многие из его полномочий и прерогатив перешли в разряд "спящих". Сегодня его роль аполитична; Генерал-губернатору полагается Секретариат генерал-губернатора, чтобы выполнять свой мандат и исполнять свои обязанности в качестве главы государства и в том, что касается конституции, церемониала и других традиционных ответственностей.
Тайный совет Королевы для Канады был создан конституционным актом 1867, чтобы помогать генерал-губернатору и уведомлять его при управлении правительством. Это основной орган исполнительной власти после Короны. Министром межправительственных дел является по традиции Председатель Тайного совета. Кроме кандидатов на министерские посты, Премьер-министр может рекомендовать назначение других лиц в тайные советники, например, бывших членов правительства или вовсе людей с почётным титулом. «Тайный совет мог бы […] быть важным, но политически громоздким […] органом с постоянно несогласными друг с другом членами, когда он был бы активен. Он просто и действенно выпутался из этой злополучной ситуации, лишь очень редко собирая всех своих членов».
Таким образом, Тайный совет последний раз собрал всех своих членов в 1981, чтобы официально дать согласие на королевский брак Принца Чарльза Уэльского и Леди Дианы Спенсер. После объявления об обручении Принца с герцогиней Корнуольской, Камиллой Паркер-Боулс, в 2005 министр юстиции Канады сообщил, что Тайный совет не будет собираться, поскольку этот брак не повлияет на потомство и поэтому не изменит порядок наследования Короны Канады. По мнению Дэвида Брауна, управляющего Канцелярией Тайного совета в 1981, если бы Тайный совет отклонил брак в 1981, в королевском потомстве, а также между другими членами Содружества произошёл бы раскол. Следовательно, никакой потомок Принца Уэльского не был бы признан законным наследником Трона. Эта ситуация заставила бы Канаду создать свою собственную монархию или сменить свой государственный режим на республиканский.
Правительство состоит из министерского кабинета, исполнительного органа Тайного совета, управляемого Премьер-министром. В своих обязанностях последний поддерживается Канцелярией Тайного совета. В её главе стоит Заведующий канцелярией Тайного совета, высшее должностное аполитичное лицо правительства Канады. Как секретарь Правительства заведующий канцелярией Тайного совета играет центральную роль в управлении государством, и в его обязанности входит беспристрастно советовать и помогать премьер-министру и Правительству и управлять государственной администрацией.
Правительству Канады также помогает Государственное казначейство, комитет Правительства, состоящий из Председателя Государственного казначейства и из министров. Государственное казначейство занимается импутабельностью и этикой, управлением финансами, личным составом и администрацией, выполняет контроль и одобрение выплат и большинства декретов в совете. Так же, как и Канцелярия Тайного совета, Государственное казначейство играет центральную роль в управлении государством, но представляет собой политический орган, члены которого избираются. Государственное казначейство может вносить средства прямо на счёт Парламента.
Хотя каждое министерство ответственно лишь за собственный портфель, три министерства играют центральную роль в управлении государственными финансами и выполняют, таким образом, работу Государственного казначейства и других министерств. Министерство финансов отвечает за все вопросы, связанные с государственными финансами и не относящиеся к правомочиям Государственного казначейства, например, утверждение федерального бюджета и экономической и финансовой политики страны. Агентство сборов Канады отвечает за контроль над применением бюджетно-налогового законодательства. Что касается Министерства общественных работ и правительственных служб, то это орган всеобщих служб, призванных помогать министерствам выполнять свои программы. Глава этого министерства по традиции является Безусловным акцептом Канады, ответственным за эмиссию и принятие всех совершённых и полученных правительством платежей и за подготовку и публикацию государственного бюджета.
В центральном управлении и контроле государства существуют и другие органы, но они непосредственно зависят от Парламента и независимы от правительства. Это, например, Служба комиссара по этике, Служба главного ревизора и Комиссариат по официальным языкам.
28-й совет министров
Консервативная партия Канады выиграла канадские федеральные выборы 2006, и 28-й совет министров со Стивеном Харпером в качестве премьер-министра был приведён к присяге 6 февраля 2006.
Законодательная власть: Парламент Канады
Законодательная власть правительства состоит из Короны и двух палат Парламента: Палаты общин и Сената. Палата общин насчитывает 308 мест, занятых депутатами, избранными своими сторонниками. 105 мест Сената — это сенаторы, назначаемые Королевой.
В случае выборов население высказывается при избрании кандидатов и политических партий, идеи и программы которых различны и глобальны. Референдум же предлагает гражданам высказаться скорее о какой-либо частной проблеме, чем о системе назначения действующего правительства.
Канадская конституция определяет полномочия провинциальных законодательных собраний и федерального парламента. Таким образом, компетенции переданы различным уровням власти.
В Квебеке: выборы состоят в избрании депутатов, которые будут представлять население в Национальном собрании. Законы, регулирующие коллективные и индивидуальные права квебекцев, выносятся там на голосование депутатами, затем утверждаются лейтенант-губернатором. Национальное собрание становится, таким образом, местом общественных прений и представляет собой саму сущность законодательной власти. Она исходит от многочисленных политических традиций, главной из которых является британская парламентская традиция. Кроме выборов Избирательный закон предусматривает другую форму всенародного опроса — референдум. Это консультация по какому-либо важнейшему вопросу или по важной общественной ориентации. Два раза, на референдумах в 1980 и 1995, квебекцы участвовали в одном голосовании по проекту общества независимости управления Квебекской партии. В Квебеке референдум особенно часто используется муниципалитетами, желающими знать мнение постоянных жителей о конкретных проектах (план градоустройства, проект развития или инвестирования). В отличие от Швейцарии, где референдум является обычной практикой, эта опросная форма в Квебеке не используется правительством регулярно.
Председатель Палаты общин ответствен за управление парламентскими делами Палаты. Он следит за порядком работы в Палате, за беспристрастным толкованием правил и за защитой прав и привилегий всех депутатов. Заседающий в центре Палаты вместе со вспомогательными секретарями, помощниками секретарей и законоведами Секретарь Палаты общин подчиняется Председателю и беспристрастно толкует Председателю и депутатам парламентские правила, обычаи и образцы. Он также отвечает за регистрацию решений и прений Палаты в Парламентском отчёте и за их опубликование в официальной газете. Военный сержант ассистирует Секретарю Палаты общин в качестве коменданта парламентских зданий, в частности, в таких протокольных функциях, как общий церемониал в начале и конце каждого заседания, безопасность и содержание парламентских зданий.
Сенат функционирует примерно так же, как и Палата общин. Однако, поскольку это верхняя палата Парламента, он более авторитетен. Как член внутренней службы королевского дома помощник с чёрным жезлом действует в качестве личного служителя Королевы и парламентского глашатая для вызова депутатов на Тронную речь и на церемонию королевской санкции. Он отвечает за протокольные, служебные и административные детали во время мероприятий государственного масштаба, таких как открытие легислатур, выдвижение генерал-губернатора, государственные похороны и приём генерал-губернатором иностранных должностных и официальных лиц.
При исполнении своих обязанностей парламентарии могут пользоваться Библиотекой Парламента, располагающей объективными службами правовой, бюджетной информации и подсчёта издержек.
Что касается министерской ответственности, члены Правительства должны отчитываться за деятельность своего министерства во время ежедневных рабочих устных вопросов и ответов в Палате общин. Такое время наступает тогда, когда все члены правительства, по мере возможности, находятся в Палате, чтобы отвечать на вопросы Официальной оппозиции и других оппозиционных партий.
Подобный период существует и в Сенате, где члены Оппозиции задают вопросы лидеру правительства в Сенате.
При открытии каждой парламентской сессии (дважды в год) генерал-губернатор в Совете произносит Тронную речь в тронном зале, одновременно являющемся залом заседаний Сената. Эта речь оговаривает основные границы вмешательства правительства во время парламентской сессии. Эта речь впоследствии выносится на голосование депутатами и обычно получает вотум доверия. Этот вотум фактически может привести и к отставке правительства, если голосование окажется отрицательным. В этом случае генерал-губернатор в Совете должен распустить Палату общин и объявить всеобщие выборы. Если же голосование положительное, правительство тем не менее может применить свои указания.
К тому же, законодательные работы, осуществляющиеся в Палате, различных сенатских и палатных комитетах, служат для обстоятельного изучения вопросов. Эти комитеты позволяют депутатам и сенаторам встретиться и побеседовать (по форме) с экспертами или с группами граждан об обсуждаемом вопросе. Потом комитеты представляют свои отчёты Палате и Сенату для последующего изучения. За исключением голосования по бюджету, необходимо одобрение обеих законодательных палат, для того чтобы генерал-губернатор санкционировал создание, изменение или упразднение какого-либо закона.
Законодательное собрание каждой провинции состоит из депутатов, избранных мажоритарным голосованием за одного кандидата в один тур в каждом из провинциальных избирательных округах (отличных от федеральных округов, за исключение Онтарио, где провинциальные округа совпадают с федеральными с 1999). Все провинциальные законодательные собрания построены по однопалатной системе.
Демократическая и парламентская система провинции по умолчанию определена в конституционном акте 1867 по примеру системы федерального Парламента. Однако каждое законодательное собрание может создать свою собственную провинциальную конституцию. В наши дни лишь провинция Британская Колумбия имеет провинциальную конституцию. Тем не менее, в Квебеке есть квазиконституционные акты, такие как Хартия прав и свобод человека и Хартия французского языка.
Система правосудия
Федерально-провинциальные отношения
Функционирование федерации
Конституция гарантирует разделение законодательных полномочий между Парламентом и провинциальными законодательными собраниями. Каждый из уровней обладает высшей властью в рамках своих полномочий, хотя оба уровня правительства обладают равными полномочиями в вопросах, связанных с иммиграцией и земледелием. Для соблюдения этого разделения юрисдикций в Верховном суде часто идёт много споров. На протяжении многих лет оказалось однако, что провинции обладают значительно большими полномочиями, чем федеральное правительство, до такой степени, что провинции могут косвенно влиять на действие некоторых федеральных полномочий внутри границ своей территории. Например, вопрос о регламентации грузооборота и торговли (федеральная компетенция) и о выдаче лицензий на право заниматься торговой деятельностью или работой по найму (провинциальная компетенция). В этом примере принципы свободного рынка, продвигаемые структурами федерального правительства, могут быть сведены на нет провинциальной политикой.
Министерство межправительственных дел — это орган Канцелярии Тайного совета, отвечающий за парламентские дела, касающиеся отношений между федерацией, провинциями и территориями, таких как бюджетно-налоговый федерализм, развитие федерации и канадского единства.
Имея целью развитие федерации, провинции вместе с территориями в 2003 создали Совет федерации. Хотя эта организация и неинституциональна, она позволяет провинциям и территориям объединить свои усилия и работать в сотрудничестве по всем вопросам, попадающим в их законодательную юрисдикцию, особенно способствуя межпровинциальному товарообмену. К тому же, она позволяет провинциям и территориям создать общий фронт, когда приходится торговаться с федеральным правительством, в частности, по вопросу об уравнении и о развитии проектов, для реализации которых необходимо сотрудничество с федеральным правительством.
Квебекцы в канадской политике
Премьер-министры Канады были депутатами от Квебека с 1968 за исключением примерно трёх краткосрочных правительств, в одном из которых премьер-министр представлял меньшинство. Эти премьер-министры возглавляли либеральные и прогрессивно-консервативные правительства.
В настоящее время премьер-министр должен свободно говорить на двух официальных языках (его уровень французского должен быть как минимум функциональным). Это обязательство незаписано, но политические партии всегда отдают предпочтение лицам, говорящим на двух языках. Как и в Бельгии, в Канаде очень значителен языковой вопрос. Раньше франкоканадская личность идентифицировала себя по римско-католической религии, теперь она более основывается на языке. Ради общественного покоя двуязычие объявлено на федеральном уровне и в Нью-Брансуике. Глава правительства обязан проложить путь, быть примером для подражания.
Кроме того, традиция требует, чтобы по крайней мере трое из девяти судей Верховного суда были квебекцами. Также обеспечивается, чтобы Суд был достаточно опытен в континентальной системе права, используемой только в Квебеке.
Отделение одной провинции
В результате послания федерального правительства Верховному суду, он постановил, что любая провинция (например, Квебек), желающая объявить своё отделение от Канады, должна отвечать двум критериям:
- Получить чёткий ответ, то есть т. н. «чётко выраженное» большинство;
- На чётко сформулированный вопрос, то есть на референдуме.
Выполнение этих двух условий привело бы, однако, не к автоматическому отделению провинции, а скорее к обязанности федерального правительства вести переговоры с этой провинцией. В случае, когда две стороны не договариваются о деталях отделения, Верховный суд указывает, что провинция остаётся в составе Канады.
Верховный суд при принятии этого решения основывается исключительно на канадском праве.
Федеральное правительство приняло впоследствии закон, уточняющий особенности отделения. Этот закон, прозванный «Законом о чёткости референдума», очень противоречив. Он уточняет, что определение чёткости формулировки вопроса референдума производится в начале опросной кампании, но что чёткая выраженность результата, т. е. большинство, полученное с перевесом в один голос «за», остаётся на рассмотрение федерального правительства после референдума. Во время принятия этого закона он был единодушно осуждён всеми партиями Национального собрания Квебека. Он до сих пор подвергается критике руководителями квебекских сепаратистских движений, указывающих, что он антидемократичен. Однако в других субъектах Канады он был принят положительно.
Канадские политические партии
Федеральные партии: В Канаде существует двухпартийная система. В действительности, лишь две партии обычно набирают достаточно голосов, чтобы получить власть: это Консервативная партия Канады и Либеральная партия Канады. В 2011 впервые в истории Канады второе место на выборах заняла Новая демократическая партия, которая стала официальной оппозицией. Две других партии (Квебекский блок и Зелёная партия Канады) в настоящее время не настолько влиятельны, чтобы образовать правящее меньшинство и таким образом достичь баланса власти.
Партии, представленные в Палате общин:
- Консервативная партия Канады (избранная как правящее большинство 2 мая 2011)
- Лидер: Стивен Харпер
- Новая демократическая партия Канады
- Лидер: Томас Малкэр
- Либеральная партия Канады
- Лидер: Джастин Трюдо
- Квебекский блок
- Лидер: Марио Болье
- Зелёная партия Канады
- Лидер: Элизабет Мей
Лоббисты
Частью канадской политической системы является лоббизм. Как и в США канадские лоббисты обязаны проходить регистрацию, предполагающую раскрытие и опубликование значительного объёма информации. Деятельность лоббистов на федеральном уровне регулируется Актом о лоббизме 1989 года и Кодексом поведения лоббистов[1]. Численность лоббистов в Канаде достаточно велика. На март 2014 года на федеральном уровне действовали 5178 зарегистрированных лоббистов[2]. На региональном уровне существуют свои зарегистрированные лоббисты, деятельность которых регулируется правовыми актами провинций. Их также немало. Например, в Онтарио на март 2014 года были зарегистрированы 1663 лоббиста[3].
Литература
- Bauer J. Le système politique canadien.— Paris: Presses universitaires de France, 1998.— 127 с. ISBN 2-13-048932-X (фр.)
- Bernard A. Les institutions politiques au Québec et au Canada.— Québec: Boréal, 1995.— 122 с. ISBN 2-89052-625-9 (фр.)
- Bernard A. Vie politique au Canada.— Sainte-Foy: Presses de l'Université du Québec, 2005.— Т. XIV. 466 с. ISBN 2-7605-1370-X (фр.)
- Pierre M., Blais A. Dynamiques partisanes et réalignements électoraux au Canada : 1867—2004.— Paris: L'Harmattan, 2005.— 301 с. ISBN 2-7475-9312-6 (фр.)
См. также
Ссылки
- Канада на политическом атласе: парламент и правительство, конституционный строй, судебная система
Примечания
- Кремянская Е. А. Правовые аспекты регулирования лоббизма в Соединенных Штатах Америки и Канаде // Вестник МГИМО Университета. — 2014. — № 2 (35). — С. 164—165
- Василенко А. И. Правовое регулирование лоббизма в Канаде // Вестник Пермского университета. Юридические науки. — 2014. — № 2 (24). — С. 30 — 31
- Василенко А. И. Правовое регулирование лоббизма в Канаде // Вестник Пермского университета. Юридические науки. — 2014. — № 2 (24). — С. 31