U-Net
U-Net — это свёрточная нейронная сеть, которая была создана в 2015 году для сегментации биомедицинских изображений в отделении Computer Science Фрайбургского университета [1]. Архитектура сети представляет собой полносвязную свёрточную сеть[2], модифицированную так, чтобы она могла работать с меньшим количеством примеров (обучающих образов) и делала более точную сегментацию.
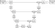
Архитектура сети

Сеть содержит сверточную (слева) и разверточную части (справа), поэтому архитектура похожа на букву U, что и отражено в названии. На каждом шаге количество каналов признаков удваивается.
Сверточная часть похожа на обычную свёрточную сеть, он содержит два подряд свёрточных слоя 3×3, после которых идет слой ReLU и пулинг с функцией максимума 2×2 с шагом 2.
Каждый шаг разверточной части содержит слой, обратный пулингу, который расширяет карту признаков, после которого следует свертка 2×2, которая уменьшает количество каналов признаков. После идет конкатенация с соответствующим образом обрезанной картой признаков из сжимающего пути и две свертки 3×3, после каждой из которой идет ReLU. Обрезка нужна из-за того, что мы теряем пограничные пиксели в каждой свёртке. На последнем слое свертка 1×1 используется для приведения каждого 64-компонентного вектора признаков до требуемого количества классов.
Всего сеть имеет 23 свёрточных слоя.
Две статьи авторов сети имеют более 1600 и 1000 цитирований на май 2018 года[3].
Примечания
- Статья авторов U-Net: U-Net: Convolutional Networks for Biomedical Image Segmentation
- Long, J.; Shelhamer, E. & Darrell, T. (2014), Fully convolutional networks for semantic segmentation, arΧiv:1411.4038 [cs.CV]
- Google Scholar citation data