The Who
The Who (МФА: [ðə ˈhuː], рус. Ху[1]) — британская рок-группа, сформированная в 1964 году. Первоначальный состав состоял из Пита Таунсенда, Роджера Долтри, Джона Энтвистла и Кита Муна. Группа приобрела огромный успех за счёт неординарных концертных выступлений и считается одной из самых влиятельных групп 60-х и 70-х годов[2], так и одной из величайших рок-групп всех времён.[3]
| The Who | |
|---|---|
| |
![]() The Who, 1975 год Слева направо: Роджер Долтри, Джон Энтвисл, Кит Мун, Пит Таунсенд | |
| Основная информация | |
| Жанры | |
| Годы | |
| Страна |
|
| Место создания | Лондон, Англия |
| Язык | английский |
| Лейблы |
|
| Состав | |
| Бывшие участники |
|
| Другие проекты |
Plastic Ono Band, Thunderclap Newman, The Small Faces, The Faces, Deep End, Ringo Starr and His All-Starr Band, The RD Crusaders, No Plan B |
| Официальный сайт | |
The Who прославились на родине как за счёт эпатажного поведения во время концертов — разбивания инструментов на сцене после выступления, так и за счёт хит-синглов, попадавших в Топ-10, начиная с хит-сингла 1965 года «I Can't Explain» и альбомов, попадавших в Топ-5 (включая My Generation). Первым хит-синглом, попавшим в Топ-10 в США, стал «I Can See For Miles» в 1967 году. В 1969 вышла рок-опера Tommy, ставшая первым альбомом, попавшим в Топ-5 в США, за ним последовали успешные Live at Leeds (1970), Who's Next (1971), Quadrophenia (1973). Таунсенд работает над несколькими фильмами по мотивам творчества группы.
В 1978 году скончался ударник группы Кит Мун, после его смерти The Who выпустили два студийных альбома — Face Dances (1981, Топ-5) и It's Hard (1982, Топ-10), — с ударником Кенни Джонсом (The Small Faces) и окончательно распались в 1983 году. После этого они воссоединялись несколько раз для выступлений на особых событиях: фестиваль Live Aid в 1985 году, реюнион-туры, посвящённые 25-й годовщине группы и исполнению Quadrophenia в 1995 и 1996 годах.
В 2000 году группа приступила к обсуждению темы о записи альбома из нового материала, но эти планы были задержаны смертью басиста группы Джона Энтвистла в 2002 году. Пит Таунсенд и Роджер Долтри продолжили выступать под названием «The Who». В 2006 году был выпущен новый студийный альбом под названием Endless Wire, который попал в Топ-10 как в США, так и в Великобритании. The Who продолжают концертную деятельность, выступая на таких площадках как Гластонбери (2007, 2015), на церемонии закрытия XXX Олимпийских летних игр в Лондоне 2012 года и Гайд-Парк (2015).
История
Истоки (1959—1964)
В 1959 году Роджер Долтри основал группу The Detours, которая переросла потом в The Who.
Сначала он пригласил в The Detours[4] басиста Джона Энтвисла, а чуть позже, в середине 1961 года, уже Энтвисл пригласил Пита Таунсенда в качестве гитариста[4]. Долтри играл на соло-гитаре, Энтвисл на басу, Харри Уилсон на ударных, а Колин Доусон взял на себя функции вокалиста. Группа играла каверы на инструментальные композиции The Shadows и The Ventures, а также исполняла поп и джазовые стандарты тех лет[5]. Долтри считался лидером и, по словам Таунсенда, «управлял делами так, как хотел.»[6] В 1962 году Уилсон был уволен из группы и заменён Дугом Сэндомом, несмотря на то, что был намного старше остальных участников, был женат и являлся более опытным музыкантом, в течение двух лет играя полупрофессионально[7].
После частых споров с Долтри Доусон оставил группу[6] и был ненадолго заменён Гэбби Коннолли, а затем на ведущий вокал перешёл сам Долтри. Таунсенд, с подачи Энтвисла, стал единственным гитаристом. Мать Таунсенда группа заключила контракт с местным промоутером Робертом Друсом[8]. На The Detours оказали влияние группы, вместе с которыми они выступали на концертах, в том числе Screaming Lord Sutch, Cliff Bennett and the Rebel Rousers, Shane Fenton and the Fentones и Johnny Kidd and the Pirates. По примеру гитариста The Pirateshe Мика Грина Detours Таунсенд выработал свой стиль игры на гитаре. В феврале 1964 года The Detours узнали о существовании группы Johnny Devlin and the Detours и изменили своё название[9]. Таунсенд вместе со своим соседом по комнате, Ричардом Барнсом всю ночь обдумывали названия, сосредоточившись на теме анекдотов и каламбуров, включавших «No One» и «The Group». Таунсенд предпочитал название «The Hair», а Барнсу нравилось «The Who». На следующее утро Долтри выбрал «The Who» [10]. Вскоре после этого Дуг Сэндом покинул группу, и в апреле его место занял молодой ударник Кит Мун.
The Who нашли способ привлечь фанатов после того, как Таунсенд случайно сломал гриф гитары о низкий потолок во время концерта. Во время следующего концерта фанаты призвали Пита сделать повторить трюк. Он сломал свою гитару, и Кит Мун последовал его примеру, разбив ударную установку. Тогда же появилась «воздушная мельница» — стиль игры на гитаре, придуманный Питом Таунсендом, в основу которого легли сценические движения Кита Ричардса.
В мае 1964 The Who были взяты под шефство Питом Мидэном — лидером нового британского молодёжного движения модов. Мидэн переименовал The Who в The High Numbers (Numbers — так моды называли друг друга, а High подразумевало употребление липеров, таблеток, которые принимали моды, чтобы провести все выходные на дискотеках).
Мидэн написал единственный сингл The High Numbers «I’m the Face». Несмотря на все попытки Мидэна, сингл провалился, но группа полюбилась модам. В это время молодые режиссёр Кит Ламберт (сын композитора Константа Ламберта) и актёр Крис Стамп (брат актёра Теренса Стампа) искали группу, о которой они могли бы снять фильм. Их выбор пал на группу The High Numbers. В июле 1964 они стали новыми менеджерами группы. После провала на студии EMI Records группа вновь вернулась к названию The Who.
Первые успехи и разногласия в группе (1964—1965)
The Who всколыхнули Лондон после ночных выступлений в клубе Marquee Club в ноябре 1964 года. Группа была разрекламирована по всему Лондону чёрными плакатами, изготовленными Ричардом Барнсом, включавшими «воздушно-мельничного» Пита Таунсенда с надписью «Maximum R&B».
Кит и Крис подтолкнули Пита начать писать песни для группы, для того чтобы привлечь внимание продюсера группы The Kinks Шелла Талми. Пит адаптировал свою песню «I Can’t Explain» под стиль песен The Kinks и убедил Талми. The Who подписали с ним контракт, и он стал их продюсером на следующие 5 лет. Талми в свою очередь, помог группе заключить контракт с Decca Records в США.
Ранние песни Пита Таунсенда были написаны в противопоставление сценическому образу Роджера-мачо. Роджер Долтри занимал положение лидера в группе, порой доказывая свой статус с помощью кулаков. Возрастающие композиторские способности гитариста группы угрожали этому статусу, особенно после успеха сингла «My Generation». Когда сингл пробился в чарты в декабре 1965 года, музыканты принудили Долтри покинуть группу (это произошло после того как он обнаружил наркотики Кита Муна и смыл их в унитаз. Кит попытался возразить, но Роджер свалил его одним ударом). Позже Роджер обещал вести себя прилично и был принят обратно.
Первые альбомы (1965—1966)

В это же время The Who выпустили свой первый альбом My Generation. Из-за отсутствия рекламы в США и желания подписать контракт с Atlantic Records продюсеры разрывают контракт с Тэлми и подписывают контракты с Atlantic Records в США и с Reaction в Великобритании. Тэлми ответил встречным иском, полностью остановившим выпуск следующего сингла «Substitute». После этого группа заплатила гонорар Тэлми за следующие пять лет и вернулась на Decca в США. Это событие и чрезвычайно дорогие замены разбитых инструментов вскоре ввели The Who в большие долги.
Кит Мун продолжал настаивать, чтобы Пит Таунсенд писал песни. Показывая ему одно из своих домашних демо, тот пошутил, что пишет рок-оперу. Киту эта идея очень понравилась. Первая попытка Пита называлась «Quads». Это была история о том, как родители воспитывали четырёх дочерей. Когда обнаружилось, что одна из них была мальчиком, они настояли на его воспитании как девочки. Группе нужен был новый сингл и эта первая рок-опера сжалась в короткую песню «I’m a Boy».
Тем временем, чтобы заработать денег, группа начала делать следующий альбом, с оговоркой, что каждый член группы должен сочинить для него две песни. Роджеру Долтри удалась только одна, Киту Муну — одна песня и одна инструментальная композиция. Джон Энтвисл, однако, написал две песни — «Whiskey Man» и «Boris the Spider». Это было началом его карьеры как альтернативного автора песен, тексты которых были приправлены чёрным юмором.
Для нового альбома не хватало материала, поэтому Таунсенд, основной автор группы, написал пространную композицию, своего рода мини-оперу «A Quick One While He’s Away» — рассказ о женщине, ждущей своего мужа, которую совратил машинист. Альбом получил название A Quick One, которое содержало сексуальный намёк (по этой причине альбом и сингл к нему были переименованы в США в «Happy Jack»).

После урегулирования иска с Decca и Тэлми, The Who смогли гастролировать по США. Они начали с серии коротких выступлений на пасхальных концертах «D.J. Murray The K’s» в Нью-Йорке. Эскапады с крушением оборудования во время концертов привлекли американцев. Это было началом бешеной популярности The Who в США. Группа вернулась в США летом, чтобы отыграть на фестивале в Монтерее в Калифорнии. Выступление привлекло к The Who внимание хиппи из Сан-Франциско и рок-критиков, которые скоро учредят журнал Rolling Stone.
Тем летом они гастролировали как разогревающая группа для «Herman’s Hermits». Именно в течение этого тура репутация Кита как безумного тусовщика была закреплена празднованием его 21 дня рождения, несмотря на то, что ему было только 20, отмеченным на вечеринке после концерта в гостинице «Holiday Inn» в Мичигане. Список содеянного: праздничный торт рухнул на пол, на автомобили разбрызгивали огнетушители, а Кит выбил зуб, поскользнувшись на торте, убегая от полиции. Со временем это превратилось в оргию уничтожения, наивысшей точкой которой стал Lincoln Continental на дне бассейна отеля[11]. Впоследствии Мун утверждал, что «The Who» запретили останавливаться в гостиницах «Holiday Inn»[12], и это, вместе с периодическими крушениями гостиничных номеров, стало основной частью легенд о группе и Ките.
The Who Sell Out, Live at Leeds и рок-опера Tommy (1967—1970)
Пока популярность The Who росла в Америке, в Великобритании она начала падать. Их следующий сингл, «I Can See For Miles», самый успешный сингл в США, в Великобритании попал только в Топ-10. Успех следующих синглов «Dogs» и «Magic Bus» был ещё меньше. Выпущенный в декабре 1967 года альбом The Who Sell Out продавался хуже, чем предыдущие. Этот концептуальный альбом, разработанный как вещание пиратской радиостанции, позже будет считаться одним из лучших альбомов группы.
Во время этого спада Пит Таунсед перестаёт принимать наркотики и увлекается учением индийского мистика Мехер Бабы, согласно которому тот, кто может воспринимать земные вещи, не может воспринимать мир Бога. Популярная версия говорит, что именно из этого у Пита родилась история о мальчике, который оглох, онемел и ослеп и, избавившись от земных ощущений, смог увидеть Бога и, излечившись, стал мессией. В итоге история стала всемирно известной как рок-опера Tommy. Менее известный факт состоит в том, что на Пита оказала серьёзное воздействие идея рок-оперы The Epic, которая стала первой в истории, и была написана Ларри Норманом, являвшимся в то время участником довольно популярной христианской группы People!, чьё влияние Пит по понятным причинам сейчас отрицает.
The Who работали над Tommy с лета 1968 по весну 1969 года. Поначалу альбом не вызвал ажиотажа, но после того как The Who начали исполнять его вживую, он завоевал популярность. Сильное впечатление Tommy произвёл, когда группа исполнила его на фестивале Вудсток в августе 1969 года. Песня «See Me, Feel Me» исполнялась при восходе солнца. Заснятые на киноплёнку и показанные в фильме «Вудсток», The Who стали международной сенсацией. Кит Мун также нашёл способ продвигать альбом, исполняя его в театрах оперы в Европе и Америке, а также заключил сделку с Universal Studios, договорившись о постановке фильма. По Tommy ставились балеты и мюзиклы; у группы было так много работы, что многие думали, что её название — Tommy.
Тем временем, Пит продолжал сочинять песни, используя новый музыкальный инструмент — ARP синтезатор. Чтобы убить время перед следующим проектом, The Who записали концертный альбом в университете Лидса. Live at Leeds стал вторым всемирным хитом группы, его неоднократно включали в списки лучших концертных альбомов всех времён.
В 1970 году у Таунсенда возникла идея нового проекта «Lifehouse». Это была бы фантастическая история о виртуальной реальности и мальчике, который открыл для себя рок-музыку. Герой бы играл бесконечный концерт и в конце фильма нашёл бы Потерянный Аккорд, который доводит всех до состояния нирваны.
Who’s Next (1971)
Группа организовывала открытые для всех концерты в театре Young Vic в Лондоне. Публика и сама группа должны были сниматься во время концерта. Все были бы частью фильма, их жизненные истории сменялись бы компьютерными рядами под синтезаторную музыку. Но результат был разочаровывающим. Публика просто просила сыграть старые хиты, и скоро все участники группы заскучали.

Проект Пита «Lifehouse» был отложен, но группа доработала в студии некоторые песни и таким образом записала альбом Who’s Next, ставший международным хитом и считающийся многими лучшим альбомом группы. «Baba O’Riley» и «Behind Blue Eyes» крутились по радио, а песней «Won’t Get Fooled Again» группа закрывала свои концерты на протяжении всей карьеры.
С ростом популярности участники группы становились недовольными звучанием песен, написанных Таунсендом. Джон Энтвисл первым начал сольную карьеру с альбомом Smash Your Head Against The Wall выпущенным до Who’s Next. Он будет продолжать записывать сольные альбомы первую половину 70-х годов, создавая песни, пропитанные чёрным юмором. Роджер Долтри также начал сольную карьеру после строительства студии в своём амбаре. Сингл «Giving It All Away» из его альбома Daltrey попал в топ-10 Британии и придал Роджеру заряд мощности, которого у него не было в группе.
Помимо этого, певец начал расследование по финансовым делам Кита Ламберта и Криса Стампа. Он обнаружил, что они неправильно использовали финансовый фонд группы. Пит Таунсенд, который считал Ламберта своим учителем, занял его сторону, что привело к разладу в группе.
Quadrophenia (1972—1973)
.png.webp)
Тем временем группа начала работу над новой рок-оперой. В основу сюжета легла история Джимми — мода, фаната The High Numbers. Он работает на грязной работе, чтобы заработать на мотороллер GS, стильную одежду и на достаточное количество таблеток, чтобы провести выходные. Высокие дозы наркотиков приводят к тому, что его личность раскалывается на четыре составляющие, каждая из которых представлена участником The Who. Родители Джимми находят таблетки и выгоняют его из дома. Он приезжает в Брайтон, чтобы возвратить славные дни модов, но находит главаря модов, ставшего скромным гостиничным носильщиком. В отчаянии он берёт лодку и выходит в море в сильный шторм и наблюдает явление Бога.
С альбомом Quadrophenia было много проблем после записи. Он сводился на новой стерео-системе, работающей не совсем адекватно. Сведение записи в стерео привело к потере вокала на записях — к ужасу Роджера Долтри. На сцене The Who пытались воссоздать первоначальный звук. Ленты отказывали в работе, и всё превращалось в полный хаос. В добавление ко всему, жена Кита Муна бросила его перед туром и забрала дочь с собой, из-за чего тот стал глушить печаль в спиртном и даже хотел покончить с собой. На шоу в Сан-Франциско, открывавшем американский тур, он потерял сознание в середине шоу и был заменён Скоттом Халпином, приглашённым из числа зрителей[13].
Фильм «Томми» и The Who By Numbers (1975—1977)

По возвращении в Лондон у Пита Таунсенда не было отдыха: началось производство фильма «Томми». Постановщиком стал не Кит Ламберт, а британский кинорежиссёр Кен Расселл. Он развернул работу с приглашёнными звёздами: Элтоном Джоном, Оливером Ридом, Джеком Николсоном, Эриком Клэптоном и Тиной Тёрнер. Результат оказался довольно безвкусным и, хотя он понравился фанатам группы, не имел большого успеха у широкой публики. В итоге Роджер Долтри, сыгравший главную роль в фильме, стал звездой вне группы, а Пит Таунсенд получил нервный срыв и начал выпивать больше обычного.
Всё достигло своего пика во время концертов в Madison Square Garden в июне 1974 года. Публика кричала Питу — «прыгай, прыгай», а он понял, что уже ничего не хочет. Страсть от выступлений The Who начала остывать. В следующем альбоме группы — The Who By Numbers прослеживается жёсткое соперничество между Питом и Роджером, о котором писали все британские музыкальные издания.
Последующие туры в 1975 и 1976 годах были намного удачнее, чем альбом, поскольку на концертах публике в основном предлагался старый материал. После 1976 года The Who остановили тур. Это была окончанием сотрудничества группы с менеджерами Китом Ламбертом и Крисом Стампом; в начале 1977 года Таунсенд подписал бумаги об их увольнении.
Who Are You и перемены (1978—1980)
После двухлетнего перерыва группа вернулась в студию для работы над альбомом Who Are You. Запись протекала без особого энтузиазма; в результате злоупотребления алкоголем Мун растерял часть своих навыков и был не в состоянии запомнить иные барабанные партии[14]. В добавление к новому альбому The Who сняли фильм о своей истории «The Kids are Alright»; для этого они купили киностудию Shepperton (концерт в Килберне 15 декабря 1977 года, снятый для фильма, был забракован и вышел лишь в 2008 году под названием «The Who at Kilburn: 1977»). После возвращения из Америки ударник The Who был в ужасной форме: он стал алкоголиком, набрал вес и в свои 30 выглядел на все 40.
25 мая 1978 года The Who сняли другой концерт для фильма — в Shepperton; через 3 месяца альбом поступил в продажу. 6 сентября Мун посетил вечеринку, проведённую Полом Маккартни, чтобы отпраздновать день рождения Бадди Холли. После возвращения в свою квартиру он принял 32 таблетки Геминейрина — лекарства, прописанного для борьбы с его алкогольной абстиненцией[15]. Он упал в обморок следующим утром и был обнаружен мёртвым позже в тот день[16]. Ему было 32 года[15].
.png.webp)
Многие думали, что The Who прекратят своё существование после смерти Муна, но у группы ещё было очень много проектов: в добавление к документальному фильму «The Kids are Alright» готовился к выходу новый фильм, основанный на альбоме Quadrophenia. С января 1979 года The Who начали искать нового ударника и нашли Кенни Джонса, бывшего ударника группы The Small Faces и друга Пита и Джона. Его стиль игры сильно отличался от стиля Муна, что вовсе не радовало поклонников группы. Джон Бандрик был взят в группу в качестве клавишника, позже группа была дополнена духовой секцией.
Новый состав The Who начал гастролировать летом, давая концерты перед громадными толпами в США. На концерте в Цинцинати в декабре 1979 года, произошла трагедия — 11 фанатов погибли в давке. Группа продолжила тур, но споры о том, правильно ли это, остались.
1980 год начался с двух сольных проектов. Пит Таунсенд выпустил свой первый полностью сольный альбом Empty Glass (Who Came First (1972) был собранием демозаписей, а Rough Mix (1977) был сделан на пару с Ронни Лэйн). Этот альбом оценивался наряду с альбомами The Who, а сингл «Let My Love Open the Door» стал очень популярным. В то же время Роджер выпустил фильм «McVicar».
Последние альбомы и распад группы (1980—1983)
В 1980 году проблемы Пита Таунсенда стали очевидными для всех. Он был пьян практически всегда, на концертах играл бесконечные соло-партии или долго разглагольствовал со сцены. Его пьянство переросло в кокаиновую зависимость, а позже и в пристрастие к героину. Он начал проводить ночи в компании с членами групп «новой волны», для которых он был Богом.

Следующий альбом The Who Face Dances, несмотря на вполне успешный сингл «You Better, You Bet», подвергся жёсткой критике.
Роджер Долтри осознал, что Пит уничтожает себя, и предложил прекратить гастроли, чтобы спасти его. Пит едва не погиб после передозировки героина в Club For Heroes в Лондоне и был спасён в больнице в последние минуты. Под нажимом родителей он вылетел в Калифорнию для лечения и реабилитации. После возвращения он не чувствовал уверенности для написания нового материала группы и попросил предложить ему тему. Группа решила записать альбом, отражающий их отношение к растущему напряжению холодной войны. Результатом стал альбом It’s Hard, который рассматривал изменение роли мужчины с ростом феминистских настроений. Но и критикам, и фанатам альбом не понравился, также как и Face Dances.
Новый тур по США и Канаде начался в сентябре 1982 года и был назван прощальным. Финальное шоу 12 декабря 1982 года в Торонто транслировалось по всему миру. После тура The Who по условиям контракта должны были записать ещё один альбом. Пит начал работу над альбомом «Siege», но быстро забросил её, объяснив группе, что больше не в состоянии писать песни. О распаде The Who было объявлено на пресс-конференции 16 декабря 1983 года.
Сольные проекты участников и объединение (1985—1999)
Пит Таунсенд начал работать в издательском доме Faber & Faber. Также он нашёл время написать книгу коротких историй «Horses' Neck» и снять короткий фильм о жизни в Белом городе. В фильме участвует новая группа Пита — Defor. Вместе с фильмом «White City» также выпустились концертный альбом и видео «Deep End Live!».
3 июля 1985 года «The Who» собралась вместе, чтобы выступить на благотворительном концерте Live Aid в поддержку голодающих жителей Эфиопии. Группа должна была играть новую песню Пита «After the Fire», но из-за недостатка репетиций им пришлось играть старые песни. «After the Fire» впоследствии стала сольным хитом Роджера Долтри.
В 80-х годах Роджер Долтри и Джон Энтвисл продолжали свою сольную карьеру. Преданные фанаты «The Who» продолжали поддерживать их творчество.
В феврале 1988 года группа собралась чтобы получить награду BPI Life Achievement Award. После награждения музыканты выступили в Royal Albert Hall. Пит Таунсенд начал писать новую рок-оперу на основе книги «Железный человек», написанной Тэдом Хагхесом. В число приглашённых музыкантов для двух записей он включил Роджера Долтри и Джона. Это привело к разговорам о туре воссоединившейся команды. Тур начался в 1989 году. Он был приурочен к 25-летию группы, но состав сильно отличался от того, что был в 1964 году. Помимо Пита Таунсенда и второго гитариста, на сцене была представлена большая часть состава группы Deep End, включая нового ударника и перкуссиониста. Шоу началось первым полным исполнением «Томми» с 1970 года и закончилась в Лос-Анджелесе со звёздным составом, включая Элтона Джона, Фила Коллинза, Билли Айдола и других.
После этого Пит Таунсенд переписал Tommy: вместе с американским театральным режиссёром Десом МакАниффом он превратил его в мюзикл, добавив в либретто несколько автобиографических эпизодов. После первого показа в La Jolla Playhouse в Калифорнии, «The Who’s Tommy» открылся на Бродвее 23 апреля 1993. У фанатов «The Who» мюзикл вызвал смешанные чувства, но театральным критикам в Лондоне и Нью-Йорке он понравился. С ним Пит Таунсенд выиграл награды Tony и Премию Лоренса Оливье.
Следующая работа Пита Таунсенда также несёт автобиографичный характер. «Psychoderelict» рассказывает о рок-звезде-отшельнике, которого отправляют на пенсию подлый менеджер и коварный журналист. Несмотря на сольный тур по США, новая работа не привлекла внимания.
В начале 1994 года Роджер Долтри организовал грандиозный концерт в Carnegie Hall, посвящённый его 50-летию. Музыка, которую играли группа и оркестр, была посвящением творчеству Пита Таунсенда. После этого мероприятия Роджер Долтри и Джон Энтвисл отправились в тур по США, исполняя песни «The Who». На гитаре был брат Пита Таунсенда Саймон, на барабанах — сын Ринго Старра Зак Старки.
Тем же летом был выпущен бокс-сет Thirty Years of Maximum R&B на четырёх дисках, состоящий из песен «The Who». Лейбл MCA начал переиздавать музыкальный материал группы с бонус-треками, дополнительными иллюстрациями и буклетами.
1996 год начался с создания новой группы The John Entwistle Band, которая гастролировала по США в поддержку своего альбома The Rock; при этом Энтвистл вёл расточительный образ жизни и был по уши в долгах[17]. Было решено вновь собрать The Who. 26 июня 1996 года группа сыграла «Quadrophenia» на благотворительном концерте в Hyde Park, совместившем в себе мультимедийные идеи Пита Таунсенда и некоторые идеи из тура Deep End/1989, сопровождаемые группой Роджера Долтри. В октябре «The Who» отыграли шоу в Madison Square Garden в Нью-Йорке, а затем начали тур по Северной Америке (при этом они были заявлены не как «The Who», а выступали под своими именами).
Тур продолжился в Европе весной 1997 года и после ещё шесть недель в США.
Концертная деятельность (1999—2004)

24 февраля 2000 Пит Таунсенд на своём сайте разместил 6-дисковый бокс-сет Lifehouse Chronicles. Новый тур The Who начался 25 июня 2000. Роджер подталкивал Пита к написанию нового материала, что делало выход нового альбома реальностью. Попытки Пита продвигать музыку The Who в качестве саундтреков достигли успеха, когда телесериал C.S.I.: Crime Scene Investigation выбрал «Who Are You» в качестве главной темы сериала.
После терактов 11 сентября The Who 20 октября выступили на благотворительном фестивале для полицейских и пожарных Нью-Йорка. Этот концерт транслировался по всему миру. 7-го и 8-го февраля группа выступала на благотворительном фестивале в Royal Albert Hall в поддержку детей, больных раком (в выступлении приняли участие Брайан Адамс, Эдди Веддер, Келли Джонс, Ноэл Галлахер и Пол Уэллер)[18]. Эти шоу стали последними с Джоном Энтвислом: 27 июня 2002 он умер во сне в Hard Rock Hotel в Лас-Вегасе от сердечного приступа, вызванного кокаином. Это случилось за день до начала большого тура группы по США.
Поклонники группы были в шоке, когда Пит Таунсенд объявил, что тур, начало которого пришлось перенести на месяц, пройдёт без Джона Энтвисла — его заменит сессионный басист Пино Палладино. После годовой паузы Пит, Роджер, Пино, Зак и «Rabbit» дали концерт как The Who в Kentish Town Forum 24 марта 2004. 30 марта вышел новый сборник лучших песен группы «Then and Now! 1964—2004» с новыми песнями: «Real Good Looking Boy» (посвящение Элвису Пресли[19]) и «Old Red Wine» (которая была посвящением Джону Энтвислу).
Endless Wire, Who (2004 — наши дни)

24 сентября 2005 года Пит Таунсенд в своём блоге разместил роман «The Boy Who Heard Music». Это написанное в 2000 году продолжение «Psychoderelict» дало основу многим его новым песням. После премьеры новых песен на шоу Rachel Fuller, группа начала новый тур, включавший исполнение как новых, так старых песен. 17 июня 2006 группа выступила в Лидсе — в том же самом университете, где она 36 лет назад записала свой знаменитый «концертный» альбом.
В 2007 году и 2015 годах The Who выступили хедлайнерами на фестивале Гластонбери[20][21]; в 2010 году — на Супербоул XLIV; в 2012 году — на церемонии закрытия Летних Олимпийских игр в Лондоне[22]. Помимо этого, в 2010, 2012 и 2013 годах группа провела серию концертов «Quadrophenia and More», на которых альбом Quadrophenia исполнялся целиком; в 2017 году был проведён аналогичный тур «2017 Tommy & More»[23].
25 июня 2019 года The New York Times Magazine назвал The Who среди сотен исполнителей, чей материал, как сообщается, был уничтожен во время пожара в Universal Studios Hollywood 2008 года[24].
Ранее в январе 2019 года группа анонсировала Moving On! Tour и новый альбом, выход которого должен состояться в том же году[25]. Тур начался 7 мая в Гранд-Рапидс, штат Мичиган, но был прерван в сентябре того же года во время шоу в Хьюстоне, штат Техас, после того, как Долтри потерял голос. Пандемия COVID-19 отсрочила оставшуюся часть тура. Новый альбом, названный просто Who, вышел 6 декабря[26].
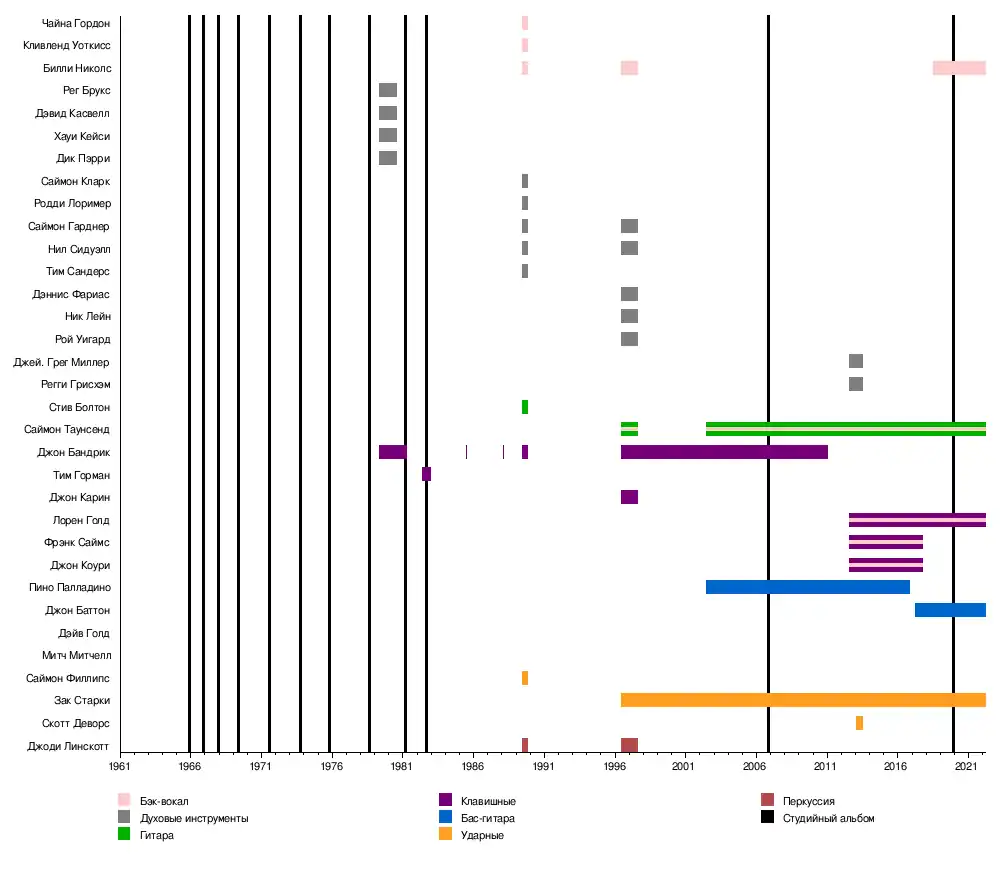
Участники группы
- Нынешний состав
- Роджер Долтри (англ. Roger Daltrey) — ведущий вокал, губная гармошка, ритм-гитара (1964—1965, 1965—1982, 1985, 1989, 1996—наши дни)
- Пит Таунсенд (англ. Pete Townshend) — соло-гитара, бэк и ведущий вокалы (1964—1982, 1985, 1989, 1996—наши дни)
- Бывшие участники
- Джон Энтвисл (англ. John Entwistle) — бас-гитара, бэк и ведущий вокалы 1964—1966, 1966—1982, 1985, 1989, 1996—2002; умер в 2002)
- Дуг Сэндом (англ. Doug Sandom) — ударные (1964; умер в 2019)
- Кит Мун (англ. Keith Moon) — ударные, бэк и ведущий вокалы (апрель 1964—1966, 1966—1978; умер в 1978)
- Кенни Джонс (англ. Kenney Jones) — ударные (1979—1982, 1985, 1988, 2014)
Концертные музыканты
- Текущие концертные музыканты
- Билли Николс (англ. Billy Nicholls) — бэк-вокал (1989, 1996—1997, 2019—наши дни)
- Зак Старки (англ. Zak Starkey) — ударные (1996—наши дни)
- Саймон Таунсенд (англ. Simon Townshend) — гитара, бэк-вокал (1996—1997, 2002—наши дни)
- Джон Баттон (англ. Jon Button) — бас-гитара (2017—наши дни)
- Лорен Голд (англ. Loren Gold) — клавишные, бэк-вокал (2012—наши дни)
Бывшие концертные музыканты
|
|
Временная шкала[27]

Временная шкала концертных участников

Дискография
.jpg.webp)
Студийные альбомы
Указаны только официальные студийные альбомы, изданные в Великобритании во время существования группы; более подробная дискография представлена в основной статье.
- My Generation (3 декабря 1965)
- A Quick One (9 декабря 1966)
- The Who Sell Out (15 декабря 1967)
- Tommy (23 мая 1969)
- Who's Next (31 июля 1971)
- Quadrophenia (19 октября 1973)
- The Who by Numbers (3 октября 1975)
- Who Are You (18 августа 1978)
- Face Dances (16 марта 1981)
- It's Hard (4 сентября 1982)
- Endless Wire (30 октября 2006)
- Who (6 декабря 2019)
Примечания
- Ху / Who // Универсальная энциклопедия Кирилла и Мефодия
- «The Who unveil first new song in eight years». BBC News
- 100 Greatest Artists: The Who | Rolling Stone
- Neill, Kent, 2009, p. 18.
- Neill, Kent, 2009, p. 19.
- Neill, Kent, 2009, p. 22.
- Neill, Kent, 2009, pp. 19–20.
- Neill, Kent, 2009, p. 21.
- Neill, Kent, 2009, p. 26.
- Marsh, 1983, p. 66.
- classic92, 2011, p. 50.
- More Biography on Keith Moon (англ.) (недоступная ссылка). Дата обращения: 29 июня 2010. Архивировано 30 января 2012 года.
- Tommy на театральных подмостках // Classic Rock : magazine. — Арс Лонга, 2002. — Вып. 11, № 5. — С. 20. — ISSN 1997-7646. Архивировано 14 января 2018 года.
- Fletcher, 1998, p. 408, 414.
- Neill, Kent (2009), p. 416.
- Marsh, 1983, pp. 506—507.
- Amazing Journey: The Story of the Who
- Classic Rock № 8 (январь-февраль 2002)
- Real Good Looking Boy. Дата обращения: 17 декабря 2011.
- Bychawski, Adam. The Who close Glastonbury 2007 (англ.). NME. Time Inc. (UK) Ltd. (24 июня 2007). Дата обращения: 16 января 2016.
- The Who to headline at saturday Glastonbury
- The Daily Telegraph: Olympics closing ceremony: playlist
- The Who UK Tommy plus hits mini-tour a big success!
- Rosen, Jody Here Are Hundreds More Artists Whose Tapes Were Destroyed in the UMG Fire. The New York Times (25 июня 2019). Дата обращения: 28 июня 2019.
- Green, Andy. The Who Plot Symphonic U.S. Arena Tour, New Studio Album for 2019 (англ.) // Rolling Stone : magazine. — 2019. — 11 January.
- Pete Townshend On Creativity, 'The Age Of Anxiety' And The Who's New Record. NPR.org (18 ноября 2019). Дата обращения: 20 ноября 2019.
- The Who This Month! 1962
Литература
- Aledort, Andy. Maximum Rock 'n' Roll (англ.) // Guitar World : magazine. — 1994. — June. — P. 57—63.
- Atkins, John. The Who on Record: A Critical History, 1963–1998 (англ.). — McFarland, 2000. — ISBN 978-0-7864-0609-8.
- Campbell, Michael. Popular Music in America:The Beat Goes On (англ.). — Cengage, 2012. — ISBN 978-0-8400-2976-8.
- DiPerna, Alan. Not F-F-F-Fade Away (англ.) // Guitar World : magazine. — 1994. — June. — P. 40—50.
- Evans, Mike; Kingsbury, Paul. Woodstock: Three Days that Rocked the World (англ.). — Sterling Publishing Company, 2009. — ISBN 978-1-4027-6623-7.
- Ewbank, Tim; Hildred, Stafford. Roger Daltrey: The biography. — Hachette UK, 2012. — ISBN 978-1-40551-845-1.
- Fletcher, Tony Dear Boy: The Life of Keith Moon. — Omnibus Press, 1998. — ISBN 978-1-84449-807-9.
- Harison, Casey. "Is It in My Head?": The Pleasure and Pain of Listening to the Who, 1964–1973 (англ.). — Volume! / Éditions Mélanie Seteun, 2014. — ISBN 978-2-913169-35-7.
- Howard, David. Sonic Alchemy: Visionary Music Producers and Their Maverick Recordings (англ.). — Hal Leonard Corporation, 2004. — ISBN 978-0-634-05560-7.
- MacDonald, Ian Revolution in the Head: The Beatles' Records and the Sixties (англ.). — First Revised. — Pimlico/Random House, 1997. — ISBN 978-0-7126-6697-8.
- Knowles, Christopher. The Secret History of Rock 'n' Roll. — Cleis Press, 2013. — ISBN 978-1-57344-564-1.
- Marsh, Dave Before I Get Old: The Story of The Who. — Plexus Publishing Ltd, 1983. — ISBN 978-0-85965-083-0.
- McMichael, Joe; Lyons, Jack. The Who: Concert File. — Omnibus Press, 1998. — ISBN 978-0-7119-6316-0.
- Andrew Neill, Matthew Kent. Anyway Anyhow Anywhere: The Complete Chronicle of The Who 1958–1978. — Sterling Publishing, 2009. — ISBN 978-0-7535-1217-3.
- Pete Townshend. Who I Am: A Memoir. — HarperCollins, 2012. — ISBN 978-0-06-212726-6.
- Unterberger, Richie Won't Get Fooled Again: The Who from Lifehouse to Quadrophenia (англ.). — Jawbone Press, 2011. — ISBN 978-1-906002-75-6.
- Whiteley, Sheila. The Space Between the Notes: Rock and the Counter-Culture (англ.). — Routledge, 2003. — ISBN 978-1-134-91662-7.
- 10 скандальных историй из жизни Кита Муна // Classic Rock : magazine. — Арс Лонга, 2011. — Вып. 92, № 1—2. — С. 46—50. — ISSN 1997-7646. Архивировано 1 марта 2018 года.
Ссылки
- The Who на официальном сайте Таунсенда (недоступная ссылка с 03-09-2013 [3100 дней] — история, копия)
- Joe Giorgianni’s Who Page — Фан-сайт, посвящённый The Who (англ.)
- The Who на сайте Звуки.Ру
- The Who.info (англ.)
- The Who.ru /вебархив/
- Одна из самых успешных рок-групп планеты вернулась. Чего ждать от нового альбома The Who? // Лента. Ру, 10 декабря 2019

