Gobiraptor
Gobiraptor (лат.) — род тероподовых динозавров из семейства овирапторид, чьи окаменелые остатки найдены в верхнемеловой Нэмэгэтской формации (Монголия). Типовым и единственным видом является Gobiraptor minutus.
| † Gobiraptor | |||||||||||||||||||||||||||||||||||||||||
|---|---|---|---|---|---|---|---|---|---|---|---|---|---|---|---|---|---|---|---|---|---|---|---|---|---|---|---|---|---|---|---|---|---|---|---|---|---|---|---|---|---|
![]() Образец голотипа и реконструкция скелета | |||||||||||||||||||||||||||||||||||||||||
| Научная классификация | |||||||||||||||||||||||||||||||||||||||||
|
Домен: Царство: Подцарство: Без ранга: Без ранга: Тип: Подтип: Инфратип: Надкласс: Клада: Клада: Клада: Клада: Клада: Надотряд: Отряд: Подотряд: Клада: Клада: Инфраотряд: Клада: Семейство: Род: † Gobiraptor |
|||||||||||||||||||||||||||||||||||||||||
| Международное научное название | |||||||||||||||||||||||||||||||||||||||||
| Gobiraptor Lee et al., 2019 | |||||||||||||||||||||||||||||||||||||||||
| Единственный вид | |||||||||||||||||||||||||||||||||||||||||
|
† Gobiraptor minutus Lee et al., 2019 |
|||||||||||||||||||||||||||||||||||||||||
| Геохронология Маастрихтский век 72,1—66,0 млн лет
◄ Наше время
◄ Мел-палеогеновое вымирание ◄ Триасовое вымирание
◄ Массовое пермское вымирание
◄ Девонское вымирание
◄ Ордовикско-силурийское вымирание
◄ Кембрийский взрыв
|
|||||||||||||||||||||||||||||||||||||||||
| |||||||||||||||||||||||||||||||||||||||||
Открытие и название
В 2008 году участники совместной Корейско-монгольской палеонтологической экспедиции обнаружили неполный скелет неизвестного овирапторозавра на участке Алтан-Уул III в аймаке Умнеговь, в пустыне Гоби. Препарацию окаменелостей выполнил До Квон Ким[1].
В 2019 году международная группа палеонтологов под руководством Ли Сунджина назвала и описала типовой вид Gobiraptor minutus. Родовое название включает отсылку к пустыне Гоби — месту, где были найдены окаменелости, с добавлением лат. raptor, грабитель. Видовое имя переводится как «маленький», указывая на небольшой размер типового образца[1].
Описание
Голотип MPC-D 102/111 был обнаружен в стратиграфическом горизонте, который датируют нижним маастрихтом, примерно 70 миллионами лет. Он состоит из фрагментов скелета и черепа. Образцы представляют нижнюю часть черепа, левую заглазничную кость, нижнюю челюсть, последний крестцовый позвонок, соединённый с двумя передними хвостовыми позвонками, серию из 7 передних или средних хвостовых позвонков, шевроны, правый плечевой сустав с фрагментом плечевой кости, таз, обе бедренные кости и левую стопу. Ископаемые остатки принадлежали неполовозрелой особи[1].
Череп и нижняя челюсть голотипа сохранились не полностью; большинство костных элементов искажены путём давления или сжатия сбоку. Нижняя челюсть Gobiraptor имеет признаки, типичные для овирапторид: короткий и глубокий зубной ряд, высокое наружное нижнечелюстное окно, заметный венечный отросток и ростровентральный отросток надугловой кости, выступающий из нижнечелюстного окна. Gobiraptor имеет своеобразную морфологию нижнечелюстного симфиза, а также окклюзионные отверстия, язычные полки и гребни, неизвестные у других овирапторид; однако, сходные структуры существуют у производных ценагнатид, таких, как гигантораптор[1]. Подобное сходство между новым таксоном и производными ценагнатидами объясняется возможной конвергенцией. Тем не менее, симфизная область Gobiraptor отличается от таковой у ценагнатид и, таким образом, может представлять промежуточное состояние между овирапторидами и ценагнатидами[2].
Систематика

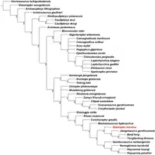
Авторы описания провели филогенетический анализ нового таксона, результаты которого в целом оказались аналогичны анализу, проведённому Люем и его командой в 2017 году[3]. Монгольские овирапториды разбросаны по субкладам группы, причем некоторые из них ближе к таковым из географически удалённых регионов, чем другие монгольские виды. Кроме того, дерево строгого консенсуса показывает, что Gobiraptor minutus принадлежит к овирапторидам, являющимся сестринской группой для клады, состоящей из трёх оврапторидов формации Ганьчжоу: Jiangxisaurus ganzhouensis, Banji long и Tongtianlong limosus. Эти 3 таксона и Gobiraptor образуют небольшую кладу, которая поддерживается несколькими синапоморфиями[1].
Палеобиология
Отличительная морфология нижней челюсти может быть связана с особенностями рациона динозавра. Диета овирапторид всегда вызывала вопросы, и было высказано предположение, что представители этой группы были дурофагами, поедавшими яйца и моллюсков[4], или растительноядными животными, специализировавшиеся на поедании семян и орехов[5]. Кроме того, некоторые учёные заявляли, что ценагнатид Chirostenotes был, вероятно, всеядным и способным перемалывать как мясо, так и листья острыми краями своей рамфотеки[6].
Неарктометатарзальная стопа Gobiraptor говорит о неспособности этого животного к быстрому передвижению, что косвенно подтверждает диету, состоящую из семян или моллюсков, а может, сочетавшую и то, и другое, на что указывает необычная структура зубной кости. Твёрдая пища могла перетираться утолщённым симфизом с помощью продольных движений нижней челюсти. Следовательно, Gobiraptor придерживался иной диеты и занимал другую экологическую нишу, чем остальные овирапториды или ценагнатиды формации Нэмэгэт. Уникальная морфология нижней челюсти и, соответственно, предполагаемая специализированная диета этого динозавра также указывают на то, что различные стратегии питания могут быть одним из важных факторов, связанных с удивительно высоким разнообразием овирапторид в бассейне Нэмэгэт[7].
Примечания
- Lee S., Lee Y.-N., Chinsamy A., Lü J., Barsbold R., Tsogtbaatar Kh. A new baby oviraptorid dinosaur (Dinosauria: Theropoda) from the Upper Cretaceous Nemegt Formation of Mongolia (англ.) // Plos One. — 2019. — February. — doi:10.1371/journal.pone.0210867.
- Ma W., Wang J., Pittman M., Tan Q., Tan L., Guo B. et al. Functional anatomy of a giant toothless mandible from a bird-like dinosaur: Gigantoraptor and the evolution of the oviraptorosaurian jaw (англ.) // Scientific Reports. — 2017. — Vol. 7, no. 1. — P. 16247. — PMID 29176627.
- Lü J., Li G., Kundrát M., Lee Y., Zhenyuan S., Yoshitsugu K., Caizhi S., Fangfang T., Hanfeng L. High diversity of the Ganzhou Oviraptorid Fauna increased by a new "cassowary-like" crested species (англ.) // Scientific Reportsvolume. — 2017. — Vol. 7, no. 6393. — doi:10.1038/s41598-017-05016-6.
- Currie P. J., Godfrey S. J., Nessov L. New caenagnathid (Dinosauria: Theropoda) specimens from the Upper Cretaceous of North America and Asia (англ.) // Canadian Journal of Earth Sciences. — 1993. — Vol. 30, no. 10. — P. 2255–2272.
- Lü J., Currie P. J., Xu L., Zhang X., Pu H., Jia S. Chicken-sized oviraptorid dinosaurs from central China and their ontogenetic implications (англ.) // Naturwissenschaften. — 2013. — Vol. 100, no. 2. — P. 165—175. — PMID 23314810.
- Funston G. F., Currie P. J. A previously undescribed caenagnathid mandible from the late Campanian of Alberta, and insights into the diet of Chirostenotes pergracilis (Dinosauria: Oviraptorosauria) (англ.) // Canadian Journal of Earth Sciences. — 2014. — Vol. 51, no. 2. — P. 156—165. — doi:10.1139/cjes-2013-0186.
- Eberth D. A. Stratigraphy and paleoenvironmental evolution of the dinosaur-rich Baruungoyot-Nemegt succession (Upper Cretaceous), Nemegt Basin, southern Mongolia (англ.) // Palaeogeography, Palaeoclimatology, Palaeoecology. — 2018. — Vol. 494. — P. 29—50. — doi:10.1016/j.palaeo.2017.11.018.

