Android Runtime
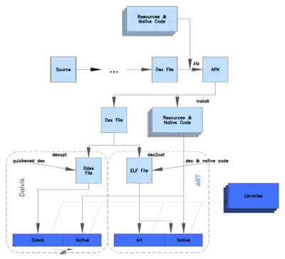
Android Runtime — среда выполнения Android-приложений, разработанная компанией Google как замена Dalvik. ART впервые появился в Android 4.4 как тестовая функция, а в Android 5.0 полностью заменил Dalvik. В отличие от Dalvik, который использует JIT-компиляцию (во время выполнения приложения), ART компилирует[1] приложение во время его установки. За счет этого планируется повышение скорости работы программ и одновременно увеличение времени работы от батареи. Недостатком является более долгая загрузка устройства.
| Android Runtime | |
|---|---|
| Тип | среда выполнения |
| Автор | Google Inc |
| Разработчик | Google Inc |
| Написана на | Си, C++ |
| Операционная система | Android |
| Аппаратная платформа | ARM, MIPS, x86 |
| Сайт | source.android.com/devic… |

Android 7.0 Nougat представила JIT-компилятор с профилированием кода для ART, который позволяет постоянно повышать производительность приложений Android при их запуске. Компилятор JIT дополняет нынешний компилятор Ahead of Time от ART и помогает улучшить производительность во время выполнения.
Для обеспечения обратной совместимости ART использует тот же байт-код, что и Dalvik.
Минусы использования ART
- Увеличивается время установки приложения.
- Увеличивается занимаемое место во внутренней памяти устройства.
- Увеличивается время включения устройства.
Плюсы использования ART
- Более быстрый запуск и исполнение приложений.
- Быстрое переключение между приложениями.
- Больше свободной оперативной памяти.
Примечания
- ART and Dalvik (англ.). Android Developers.
.svg.png.webp)