Человекообразные обезьяны
Человекообра́зные обезья́ны, или гомино́иды, или антропоморфи́ды , также просто человекообра́зные[1] (лат. Hominoidea или Anthropomorphidae) — надсемейство узконосых обезьян (Catarrhini), строение тела которых сходно с телом человека. Человек, как биологический вид (Homo sapiens), также входит в данный таксон. В состав надсемейства входят два семейства: гиббоновые и гоминиды.
| Человекообразные обезьяны | ||||||||||||
|---|---|---|---|---|---|---|---|---|---|---|---|---|
| ||||||||||||
| Научная классификация | ||||||||||||
|
Домен: Царство: Подцарство: Без ранга: Без ранга: Тип: Подтип: Инфратип: Надкласс: Клада: Класс: Подкласс: Клада: Инфракласс: Надотряд: Грандотряд: Миротряд: Отряд: Подотряд: Инфраотряд: Парвотряд: Надсемейство: Человекообразные обезьяны |
||||||||||||
| Международное научное название | ||||||||||||
| Hominoidea Gray, 1825 | ||||||||||||
| Семейства и роды | ||||||||||||
|
Семейство гиббоновые (Hylobatidae)
Семейство гоминиды (Hominidae)
|
||||||||||||
| ||||||||||||
Надсемейство гоминоидов входит — наряду с надсемейством мартышкообразных (Cercopithecoidea) — в состав парвотряда узконосых обезьян (то есть — обезьян Старого Света)[2]. Оба надсемейства довольно чётко различаются по анатомическим признакам.
Описание
Для человекообразных обезьян характерно более крупное (по сравнению с мартышкообразными) тело, отсутствие хвоста, защёчных мешков и седалищных мозолей (у гиббонов они есть, но маленькие). Человекообразным обезьянам свойственен принципиально отличный способ передвижения по деревьям: вместо бега по веткам на всех четырёх конечностях они преимущественно передвигаются на руках, под ветками. Такой способ передвижения называется брахиацией; приспособление к нему вызвало ряд анатомических изменений: более гибкие и длинные руки, подвижный плечевой сустав, уплощённую в передне-заднем направлении грудную клетку.
Все человекообразные имеют сходное строение зубов и более крупный, по сравнению с мартышкообразными, головной мозг. Кроме того, их мозг и более сложный, с высокоразвитыми отделами, отвечающими за движения кисти и языка, органы зрения.
Эволюция
Человекообразные обезьяны впервые появились в Старом Свете к концу олигоцена — около 30 млн лет назад. Среди их предков наиболее известны проплиопитеки — примитивные гиббонообразные обезьяны из тропических лесов Файюма (Египет), давшие начало плиопитекам, гиббонам и дриопитекам. В миоцене произошло резкое увеличение числа и разнообразия видов человекообразных обезьян. В эту эпоху (около 20—16 млн лет назад) дриопитеки и другие гоминоиды начали широко расселяться из Африки в Азию и Европу. Среди азиатских гоминоидов были и сивапитеки — предки орангутанов, линия которых отделилась от основного ствола гоминоидов около 16—13 млн лет назад. По данным молекулярной биологии, отделение шимпанзе и горилл от общего с человеком ствола произошло, скорее всего, 8—6 млн лет назад.
Классификация


Традиционно в составе надсемейства выделялись три семейства человекообразных обезьян: гиббоновые (Hylobatidae), понгиды (Pongidae: орангутаны, гориллы и шимпанзе) и гоминиды (Hominidae: человек и его предки). Однако во 2-й половине XX века методами молекулярной филогенетики была выявлена парафилия понгид; под воздействием идей кладистики, не признающей парафилетических таксонов, традиционное семейство Pongidae было упразднено, а входившие в него роды включены в семейство гоминид.
Новая классификация гоминоидов получила широкое распространение после публикации статьи 1990 года М. Гудмена и др.[3] (собственно говоря, объединивший бывших понгид и гоминид таксон рассматривался в само́й этой статье как подсемейство гоминины (Homininae), а под словами «семейство Hominidae» понималось всё надсемейство Hominoidea в его обычном объёме; но это вскоре было исправлено Колином Гроувзом[4]).
Найденный в Испании вид Pliobates cataloniae включают либо в семейство Pliobatidae, сестринское по отношению к гиббоновым и гоминидам[5], либо относят к плиопитекам (Pliopithecidae)[6]. Самыми древними и архаичными из человекообразных являются проконсулиды (Proconsulidae) — Proconsul, Kalepithecus, Kamoyapithecus, Nacholapithecus, Afropithecus, Heliopithecus, Morotopithecus, Mabokopithecus, Nyanzapithecus, Rangwapithecus, Turkanapithecus. Некоторых древних человекообразных выделяют в отдельные семейства Dendropithecidae и Griphopithecidae, ранг некоторых оставляют неопределённым — Equatorius, Kogolepithecus, Langsonia, Otavipithecus, Samburupithecus, Ugandapithecus. Семейство Dendropithecidae иногда возводят в ранг надсемейства Dendropithecoidea[7]. Способностью передвигаться на прямых ногах обладал родственный дриопитекам данувий, живший 11,62 млн лет назад[8][9].
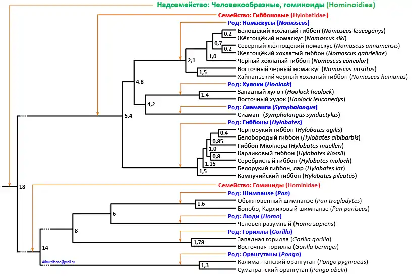
В результате современная классификация гоминоидов получила[10] следующий вид (в приводимом перечне указаны только рецентные виды и таксоны надвидового ранга):
- Семейство гиббоновые или малые человекообразные обезьяны (Hylobatidae)
- Род Настоящие гиббоны (Hylobates)
- Белорукий гиббон (Hylobates lar), или лар
- Быстрый гиббон (Hylobates agilis), или чернорукий гиббон
- Гиббон Мюллера (Hylobates muelleri)
- Серебристый гиббон (Hylobates moloch)
- Кампучийский гиббон (Hylobates pileatus)
- Карликовый гиббон (Hylobates klossii), или гиббон Клосса
- Род Хулоки (Hoolock)
- Западный хулок (Hoolock hoolock), или белобровый гиббон
- Восточный хулок (Hoolock leuconedys)
- Hoolock tianxing
- Род Номаскусы (Nomascus)
- Северный жёлтощёкий номаскус (Nomascus annamensis)
- Западный чёрный номаскус (Nomascus concolor)
- Восточный чёрный номаскус (Nomascus nasutus)
- Северный белощёкий номаскус (Nomascus leucogenys)
- Жёлтощёкий номаскус (Nomascus siki)
- Желтощёкий хохлатый гиббон (Nomascus gabriellae)
- Хайнаньский гиббон (Nomascus hainanus)
- Род Сиаманги (Symphalangus)
- Сиаманг (Symphalangus syndactylus)
- Род Настоящие гиббоны (Hylobates)
- Семейство Гоминиды (Hominidae)
- Подсемейство Понгины (Ponginae)
- Род Орангутаны (Pongo)
- Борнейский орангутан (Pongo pygmaeus)
- Суматранский орангутан (Pongo abelii)
- Тапанульский орангутан (Pongo tapanuliensis) (открыт в 1997, классифицирован как отдельный вид в 2017)[11]
- Род Орангутаны (Pongo)
- Подсемейство Гоминины (Homininae)
- Род Гориллы (Gorilla)
- Западная горилла (Gorilla gorilla)
- Восточная горилла (Gorilla beringei)
- Род Шимпанзе (Pan)
- Обыкновенный шимпанзе (Pan troglodytes)
- Карликовый шимпанзе (Pan paniscus), или бонобо
- Род Люди (Homo)
- Человек разумный (Homo sapiens sapiens)
- Род Гориллы (Gorilla)
- Подсемейство Понгины (Ponginae)
Хронограмма

Находки ископаемых гоминоидов
Древнейшие известные человекообразные — это руквапитек (25,2 млн лет назад)[12], камойяпитек (25 млн лет назад), моротопитек (20,6 млн лет назад; относится к раннему миоцену Уганды)[4], лимнопитек (17—22 млн лет назад) из Кении и Уганды, угандапитек (19—21,5 млн лет назад), рангвапитек (19 млн лет назад) из Кении[13].
Международная группа ученых, чья статья опубликована[14] в журнале «Current Biology», идентифицировали в Индонезии новый вид орангутанов — Pongo tapanuliensis. Это первый вид человекообразных обезьян, открытый за последние сто лет.
Примечания
- А. В. Лопатин. Палеонтологический музей имени Ю.А. Орлова. — Москва: ПИН РАН, 2012. — P. 148. — ISBN 978-5-903825-14-1.
- Mammal Species of the World, 2005, p. 152.
- Goodman e. a., 1990.
- Groves, 2004, p. 1120.
- Miocene small-bodied ape from Eurasia sheds light on hominoid evolution, 2018
- Дробышевский С. В Индии найден зуб древнейшего гиббона, 20.09.2020
- Дробышевский С. В. Ископаемые обезьяны: гоминоиды
- Madelaine Böhme et al. A new Miocene ape and locomotion in the ancestor of great apes and humans, 2019
- Дробышевский С. И вновь о «прямоходящих» дриопитеках: данувиус
- Mammal Species of the World, 2005, p. 178—184.
- Nater A. et al. Morphometric, Behavioral, and Genomic Evidence for a New Orangutan Species (англ.) // Current Biology : journal. — Cell Press, 2017. — 2 November. — doi:10.1016/j.cub.2017.09.047.
- Обнаружены древнейшие предки человекообразных
- Древнейшая мартышкообразная обезьяна и древнейшая человекообразная обезьяна, или Oldest monkey, oldest ape
- В Индонезии открыт новый вид человекообразных обезьян (рус.), INFOX.ru. Дата обращения 9 ноября 2017.
Литература
- Goodman M., Tagle D. A., Fitch D. H. , Bailey W., Czelusniak J., Koop B. F., Benson P., Slightom J. L. Primate evolution at the DNA level and a classification of hominoids // Journal of Molecular Evolution, 30 (3), 1990. — P. 260—266.
- Groves C. The What, Why and How of Primate Taxonomy // International Journal of Primatology, 25 (5), 2004. — P. 1105—1126.
- Wilson D. E., Reeder, D. M. (eds) Mammal Species of the World. 3rd ed. Vol. 1. — Baltimore: Johns Hopkins University Press, 2005. — 2142 p. — ISBN 0-8018-8221-4..
