Тиристорный регулятор мощности
Тиристорный регулятор мощности — электронная схема позволяющая изменять подводимую к нагрузке мощность путём задержки включения тиристора на полупериоде переменного тока.

Принцип работы
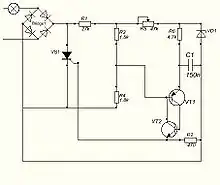
Ключевым компонентом данной схемы является тиристор, открывающийся при появлении сигнала на управляющем электроде. Чем больше задержка включения, тем меньшая мощность поступает в нагрузку.
Транзисторы VT1 и VT2 работают в ключевом режиме. Как только напряжение на конденсаторе C1 будет равно напряжению в точке между резисторами R3 и R4, то транзисторы открываются и подают сигнал на управляющий электрод тиристора VS1, при этом конденсатор разряжается, тиристор открывается до следующего полупериода.
| Достоинства: | Недостатки: |
|---|---|
| простота схемы, при использовании рабочих деталей схема начинает работать сразу после включения. | целых 5 силовых элементов, которые при работе греются, этого недостатка лишены симисторные регуляторы с одним силовым элементом. |
Применение
Применяется для управления мощностью универсального коллекторного двигателя (УКД), ламп накаливания (диммер) и некоторых других видов нагрузок переменного тока.
Для управления светом в кино-концертных залах применяются силовые тиристорные блоки с цифровой системой управления по протоколу DMX-512.
Ссылки
- [electrik.info/main/praktika/273-prostoj-regulyator-moshhnosti-dlya-plavnogo.html Простой регулятор мощности для плавного включения ламп]
- Плавное зажигание освещения (схема на тиристоре)
- Регулятор яркости светильника (схема на тиристоре)
- Трехфазный и однофазный тиристорный регулятор мощности – принцип работы, схемы