Тепловой баланс Земли
Теплово́й бала́нс Земли́ — баланс энергии процессов теплопередачи и излучения в атмосфере и на поверхности Земли. Основной приток энергии в систему атмосфера—Земля обеспечивается излучением Солнца в спектральном диапазоне от 0,1 до 4 мкм. Плотность потока энергии от Солнца на расстоянии 1 астрономической единицы равна около 1367 Вт/м² (солнечная постоянная). По данным за 2000—2004 годы усреднённый по времени и по поверхности Земли этот поток составляет 341 Вт/м²[1][2], или 1,74·1017 Вт в расчёте на полную поверхность Земли.

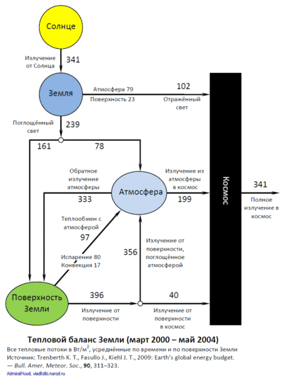
Составляющие теплового баланса
Основной приток энергии к Земле обеспечивается солнечным излучением и составляет около 341 Вт/м² в среднем по всей поверхности планеты. Внутренние источники тепла (радиоактивный распад, стратификация по плотности) по сравнению с этой цифрой незначительны (около 0,08 Вт/м²)[3].
Из 341 Вт/м² солнечного излучения, попадающего на Землю, примерно 30 % (102 Вт/м²) сразу же отражается от поверхности Земли (23 Вт/м²) и облаков (79 Вт/м²), а 239 Вт/м² в сумме поглощается атмосферой (78 Вт/м²) и поверхностью Земли (161 Вт/м²)[1]. Поглощение в атмосфере обусловлено, в основном, облаками и аэрозолями[3].
Из 161 Вт/м² поглощаемой поверхностью Земли энергии 40 Вт/м² возвращается в космическое пространство в виде теплового излучения диапазона 3–45 мкм, ещё 97 Вт/м² передаются атмосфере за счёт различных тепловых процессов (80 Вт/м² — испарение воды, 17 Вт/м² — конвективный теплообмен). Кроме того, около 356 Вт/м² излучения Земли поглощается атмосферой, из которых 332 Вт/м² (161 – 40 – 97 – 356 + 332 = 0) возвращается в виде обратного излучения атмосферы. Таким образом, полное тепловое излучение поверхности Земли составляет 396 Вт/м² (356+40), что соответствует средней тепловой температуре 288 К (15 °С)[1][3].
Атмосфера излучает в космическое пространство 199 Вт/м², включая 78 Вт/м², полученные от излучения Солнца, 97 Вт/м², полученные от поверхности Земли, и разность между поглощаемым атмосферой излучением поверхности и обратным излучением атмосферы в объёме 23 Вт/м²[1].
Внутреннее тепло Земли
Внутренние источники тепла Земли менее значительны по мощности, чем внешние. Считается, что основными источниками являются: распад долгоживущих радиоактивных изотопов (уран-235 и уран-238, торий-232, калий-40), гравитационная дифференциация вещества, приливное трение, метаморфизм, фазовые переходы[4].
Средняя плотность теплового потока по земному шару составляет 87±2 мВт/м² или (4,42±0,10)·1013 Вт в целом по Земле[5], то есть примерно в 5000 раз меньше, чем средняя солнечная радиация. В океанских районах этот показатель составляет в среднем 101±2 мВт/м², в континентальных — 65±2 мВт/м²[5]. В глубоководных океанических желобах она меняется в пределах 28-65 мВт/м², на континентальных щитах — 29-49 мВт/м², в областях геосинклиналей и срединно-океанических хребтах может достигать 100-300 мВт/м² и более[4]. Около 60 % теплового потока (2,75·1013 Вт) приходится на внутренние источники тепла[6], остальные 40 % обусловлены остыванием планеты.
Согласно измерениям нейтринного потока из недр Земли, на радиоактивный распад приходится 24 ТВт (2,4·1013 Вт) внутреннего тепла[7].
См. также
Примечания
- Kevin E. Trenberth, John T. Fasullo, and Jeffrey Kiehl, March 2009: Earth’s global energy budget. — Bulletin of the American Meteorological Society, 90, 311–323.
- Центральное сечение земного шара (S = πR²), на которое приходится тепловой поток от Солнца, в 4 раза меньше площади поверхности (S = 4πR²), откуда средний тепловой поток на единицу поверхности земли в 4 раза меньше солнечной постоянной: 341 Вт/м² ≈ 1367/4 Вт/м².
- Лактионов А. Г. Тепловой баланс Земли // Физическая энциклопедия / Гл. ред. А. М. Прохоров. — М.: Большая Российская энциклопедия, 1998. — Т. 5. — С. 75—76. — 760 с. — ISBN 5-85270-101-7.
- [www.mining-enc.ru/g/geotermiya/ Геотермия] — Горная энциклопедия
- Pollack, H. N., S. J. Hurter, and J. R. Johnson (1993), Heat flow from the Earth's interior: Analysis of the global data set Архивировано 11 августа 2011 года., Rev. Geophys., 31(3), 267-280.
- Van Schmus W.R. Natural radioactivity of the crust and mantle, AGU Handbook of Phisical Constants, edited by T.J. Ahrens, Am. Geophys Un., Washington, D.C., 1994.
- Ядерный распад дает половину тепла Земли — infox.ru, 18.07.2011.
Ссылки
- J. T. Kiehl and Kevin E. Trenberth, February 1997: Earth’s Annual Global Mean Energy Budget. — Bulletin of the American Meteorological Society, 78, 197—208.
- Главный редактор А. М. Прохоров. Тепловой баланс земли // Физическая энциклопедия. В 5-ти томах. — Советская энциклопедия. — М., 1988. (Физическая энциклопедия)
- Главный редактор А. М. Прохоров. Тепловой баланс атмосферы // Физическая энциклопедия. В 5-ти томах. — Советская энциклопедия. — М., 1988. (Физическая энциклопедия)
- Кондратьев К. Я., Радиационные факторы современных измерений глобального климата. Л., 1980.
- Кондратьев К. Я., Биненко В. И., Влияние облачности на радиацию и климат, Л., 1984; Климатология, Л., 1989.
- Details of Earth’s energy balance — stanford.edu.
- Glenn White Systematic Errors and Surface Fluxes in the NCEP Global Model (недоступная ссылка). — noaa.gov.
- A. Zastawny Parametric model of the Earth’s radiation budget. — Meteorol. Atmos. Phys. 85, 275—281 (2004). DOI 10.1007/s00703-003-0017-z.
- Earth’s Radiant Energy Balance and Oceanic Heat Fluxes. — oceanworld.tamu.edu.
- On the Global Average IR Radiation Budget. — miskolczi.webs.com.
- Jeffrey L. Anderson et al. The new GFDL global atmosphere and land model AM2/LM2: Evaluation with prescribed SST simulations. — Submitted to Journal of Climate, March 2003.
- Global Heat Flow — International Heat Flow Commission (IHFC).
- Global Heat Flow — International Heat Flow Commission (IHFC).
- Don L. Anderson Energetics of the Earth and the Missing Heat Source Mystery — www.mantleplumes.org.
- A.M. Hofmeister, R.E. Criss Earth’s heat flux revised and linked to chemistry. Tectonophysics 395 (2005), 159—177.
- Henry N. Pollack, "Earth, heat flow in, " in AccessScience, ©McGraw-Hill Companies, 2008.
- J. H. Davies and D. R. Davies Earth’s surface heat flux. Solid Earth, 1, 5-24, 2010.
- Carol A. Stein Heat Flow of the Earth (недоступная ссылка), AGU Handbook of Phisical Constants, edited by T.J. Ahrens, Am. Geophys Un., Washington, D.C., 1994.