Творческие объединения художников России и СССР
Творческие объединения художников России и СССР — хронологический список кружков и объединений российских живописцев.

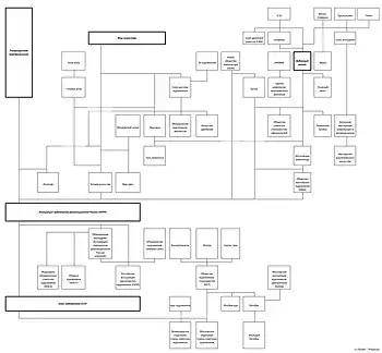
«Генеалогическое древо» главных русских художественных группировок начала XX века
Российская империя
XIX век
- Вольное общество любителей словесности, наук и художеств (ВОЛСНХ) (1801—1820-е)
- Общество поощрения художников (ОПХ, в 1882—1917 — Императорское общество поощрения художеств, с 1917 — Всероссийское общество поощрения художеств) (1820—1930). Старейшее в России[1]
- Московское художественное общество (МХО) (1833—1918)
- Академические пятницы (1857—1862)
- Художественное общество в Императорской Академии художеств (1857—1858)
1860-е годы
- Московское общество любителей художеств (МОЛХ) (1860—1918)
Общество nooщpeний художеств в Царстве Польском (1860-?)[1]- Артель художников (Санкт-Петербургская артель художников) (1863—1871)
- Санкт-Петербургское собрание художников (в 1863—1864 — Клуб художников) (1863—1879)
- Артель П.А. Крестоносцева (1864—1865)[2]
Одесское общество изящных искусств (1864—1918)
1870-е годы
- Петербургское общество архитекторов (с 1885 — Императорское общество архитекторов, 1914—1917, 1922—1924 — Петроградское общество архитекторов, с 1924 — Ленинградское общество архитекторов, с 1931 — Ленинградское научно-архитектурное общество) (1870—1922)
Рижское общество поощрения художеств (Кунстферейн) (1870—1938)- Общество взаимного вспомоществования художников (1871—1918)
- Общество русских аквафортистов (1871—1874)[3]
- Товарищество передвижников (ТПХВ) (1871—1923)
Кавказское общество поощрения изящных искусств (в 1873—1877 — Тифлисское художественное общество) (1873 −1921)- Общество выставок художественных произведений (1874—1885)[4]
Общество Виленской постоянной выставки художественных произведений (1875—1878). В Вильне
Общество любителей изящных искусств в Херсоне (1875—1876)
Общество русских художников в Париже (до 1877 — Общество взаимного вспоможения и благотворительности русских художников в Париже) (1877—1917)- Абрамцевский художественный кружок (1878—1893)
- Выставка картин учеников Училища живописи, ваяния и зодчества (1879—1917)[5]
1880-е годы
- Общество русских акварелистов (ОРА, в 1907—1917 Императорское общество русских акварелистов) (1880—1918)
- Рукис («Труженик») (1880—1890)
- Мюссаровские понедельники (1881—1917)
- Первый дамский художественный кружок (ПДХК) (1882—1918)
- Среда (1886—1924)[5]
Киевское товарищество художественных выставок (1887—1900)
Кружок самарских художников (1889—1916)
Саратовское общество любителей изящных искусств (1889—1902)
Харьковское общество любителей изящных искусств (1889-?)
1890-е годы
Киевское общество поощрения художеств (1890—1896)- Санкт-Петербургское общество художников (c 1914 — Петроградское общество художников) (1890—1918). Академисты
Товарищество южнорусских художников (ТЮРХ) (1890—1922). В Одессе- Скульптурный кружок (1891—1917)
- Товарищество русских художников-иллюстраторов (1891—1898)
Воронежский кружок любителей рисования (1892—1918)- Санкт-Петербургское общество поощрения женского художественно-ремесленного труда (1892—1914)
Кружок донских художников (1893—1914). В Новочеркасске- Московское товарищество художников (МТХ) (1893—1924)
- Кружок М. К. Тенишевой в Талашкино[6] (1893—1914)
Орловское общество любителей изящных искусств (1894—1917)- Русское фотографическое общество (РФО) (1894—1930)
Казанское общество любителей изящных искусств (1895—1910)
Общество любителей изящных искусств в Екатеринбурге (1895—1918)- Общество художников исторической живописи (ОХИЖ) (1895—1906)
Ростовское общество любителей искусств (1895—1903)
Астраханский художественный кружок (1896—1919)- Общество ревнителей русского народного искусства (1897-?)
- Весенняя выставка (Петербургская весенняя выставка при императорской Академии художеств) (1897—1918)[5]
Оренбургское общество любителей художеств (1897—1902)
Ставропольский кружок любителей изящных искусств (1897—1908)
Эстляндское литературное общество (1897—1915). В Ревеле
Минское общество любителей изящных искусств (1898—1906)- Мир искусства (1898—1924)
Таганрогское артистическое общество (1898—1909)
Общество взаимопомощи русских художников и ученых в Риме (1899-?)
Русское художественное общество в Мюнхене (1899-?)
Товарищество курских художников (1899—1926)
Неизвестно
- Общество окончивших художественное училище барона Штиглица
- Общество художников сибиряков
1900 год
Владивостокское общество поощрения изящных искусств (1900—1910)
Кружок местных художников (1900—1908). В Харькове
1901 год
- 36 художников (1901—1903)[7]
- Артель русских художников (1901—1903)
Виленский художественный кружок (1901—1904). В Вильне
Екатеринославское научное общество (1901—1914). В Днепропетровске.
Нижегородское общество любителей искусств (1901—1918)- Общество учителей рисования (1901—1917)
Хабаровский кружок любителей изящных искусств (1902—1908)
1903 год
Бессарабское общество любителей искусств (1903—1906). В Кишеневе
Монпарнас (1903—1914). В Париже- Новое общество художников (НОХ) (1903—1917)
- Общество архитекторов-художников (1903—1932)
Общество любителей художеств (Феодосия) (1903—1912)- Общество сибирских передвижных художественных выставок (1903-?)
- Современное искусство (1903). Прикладники[6]
- Союз русских художников (СРХ) (1903—1923)
1904 год
- Алая роза (1904—1907). Символисты.
Виленское художественно-промышленное общество в память М.М. Антокольского (1904—1915). В Вильне- Мурава (1904—1918)[8]. Артель гончаров
- Петроградское товарищество художников (1904—1924)[9]
- Русское художественно-промышленное общество в Санкт-Петербурге (1904—1907)
- Товарищество художников (1904—1924)
Черниговское товарищество художественных выставок (1904—1917)
1905 год
Товарищество харьковских художников (ТХХ) (1905—1918)[10]
1906 год
- Всероссийский союз деятелей изящных искусств (1906-?)
- Общество имени Леонардо да Винчи (1906—1911)
- Общество преподавателей графических искусств (1906—1917)
Северный кружок любителей изящных искусств (1906—1920). В Вологде
1907 год
- Венок—Стефанос (Стефанос; Венок[11]) (1907—1910). Импрессионисты, неоимпрессионисты, авангардисты[12]
- Голубая роза (1907—1910). Символисты
Литовское художественное общество (1907—1934)- Независимые (1907—1912)[6]
Ростово-Нахичеванское на Дону общество изящных искусств (1907—1918)- Свободная эстетика (1907—1917)[13]
Тамбовское общество любителей художеств (1907—1916)
Эстонское художественное общество (1907—1909). В Ревеле
1908 год
Балтийское общество для поощрения культуры (1908—1921). В Ревеле
Екатеринославское художественно-артистическое общество (1908—1910)
Киевское товарищество религиозной живописи (1908—1918)
Кружок поощрения молодых художников в Риме (1908—1916)- Община художников (в 1908—1910 — Новый союз передвижных выставок) (1908—1930)
- Треугольник (Художественно-психологическая группа, в 1917 — «Испрессионисты») (1908—1917). Футуристы[6]
- Золотое руно (1908—1910). «Голуборозовцы» и неопримитивисты
Ярославское художественное общество (1908—1928)
1909 год
Будяк (1909—1910). В Харькове
Вятский художественный кружок (1909—1918)[14]
Голубая лилия (1909—1911). В Харькове- Группа художников (1909—1911)
Екатеринодарский художественный кружок при картинной галерее имени Ф.А.Коваленко (1909—1917). В Краснодаре
Калужский художественный кружок (1909—1917)
Общество независимых художников (Товарищество независимых художников) (1909/1916 — 1920)[15]. В Одессе.- Общество художников имени А. И. Куинджи (1909—1930)
Пермское общество любителей живописи, ваяния и зодчества (1909—1918)- Союз молодёжи (1909—1917). Кубофутуристы.
Тверской общественно-педагогический кружок (1909—1913)
Томское общество любителей художеств (1909—1918)
1910 год
- Вербовка (1910). Художественная артель
- Гилея (1910—1913/?)
Елизаветпольское общество любителей литературы и изящных искусств (1910—1914)
Иркутское общество художников (Иркутское художественное общество) (1910—1926)
Каменец-Подольское общество изящных искусств (1910—1911)
Латышское общество поощрения художеств (1910—1915). В Риге- Московский салон (Общество художников «Московский салон») (1910—1921)
Орловский художественный кружок (1910—1911)
Полтавское общество любителей изящных искусств (1910—1918)- Товарищество независимых (1910—1917)
1911 год
- Бубновый валет (1911—1917). Самое крупное художественное объединение раннего авангарда.
- В башне (1911). Студия Ларионова, объединявшая будущих членов «Ослиного хвоста»[6].
Кольцо (1911—1914). В Харькове
Кружок любителей художеств в г. Иваново-Вознесенске (1911—1918)- Общество единого искусства (1911-?)
- Свободное творчество (1911—1918)[5]
1912 год
- Внепартийное общество художников (1912—1917)[6]
- Зритель (1912—1914)
- Мастерская трех искусств (1912—1917)
- Общество имени К.Я. Крыжицкого (1912—1917)
Общество поощрения кустарного промысла и художественных произведений народного промысла (1912—1913). В Вильне- Ослиный хвост (1912—1913). Авангардисты.
- Свободное искусство (1912—1922)[5]
Среда (1912—1914)
Тифлисское общество изящных искусств (1912—1918)
Харьковский литературно-художественный кружок (1912—1919)- Художественно-артистическая ассоциация (1912—1914)
1913 год
Архангельский кружок любителей изящных искусств (1913—1918)
Бакинское художественное общество (1913—1917)
Кольцо (1913—1914). Киевские кубофутуристы[6]
Кружок сибирских художников (Общество сибирских художников) (1913—1915). В Барнауле- Лучисты и будущники (1913-?). Лучизм
- Мишень (1913)[6]
- Новая художественная мастерская (1913—1918)[6]
Общество изящных искусств имени В.В. Верещагина (1913—1918). В Николаеве.- Общество искусств (1913—1917)
Общество распространения грамотности и ремесел (1913—1914). В Елисаветграде
Общество Рязанского художественно-исторического музея имени профессора И.П. Пожалостина (1913—1917)- Художественно-педагогический кружок (1909—1913)
1914 год
Амурское общество поощрения художеств (1914—1918)
Зеленый цветок (1914—1919). В Риге- Интимная мастерская живописцев и рисовальщиков (1914—1915)[16]. Аналитическое искусство.
Новочеркасское художественно-эстетическое общество (1914—1918)- Общество московских художниц (Московское общество художниц) (1914—1915)[17]
Общество художников-киевлян (1914—1919)- Сделанные картины (1914-?)
Союз семи (1914/1916-1919). В Харькове. Кубофутуристы[18]
Уфимский художественный кружок (Уфимское художественное общество, Уфимское художественное объединение) (1914—1917)
Ялтинский художественный кружок (1914—1916)
1915 год
- Еврейское общество поощрения художеств (ЕОПХ) (1915—1918)[19]
- Зеленая птица (1915—1915)
- Квартира №5 (1915—1917)
Киевский союз художников (1915—1917)- Общество возрождения художественной Руси (1915—1917)
- Супремус (1915—1916). Супрематисты
- Трамвай В (1915). Футуристы
Троице-Сергиевское художественное общество (с 1918 — Сергиевское художественное общество) (1915—1924). В Сергивом Посаде
1916 год
Грузинское художественное общество (1916—1921)
Киевское кустарное общество (1916—1917)
Киевское товарищество художников (1916—1918)- Магазин (1916)[20]. Авангардисты
Общество художников и любителей изящных искусств Степного края (ОХЛИИСК) (1916—1919). В Омске
Союз-художников армян (1916—1921). В Тифлисе
Советское время
1917 год
- Звено (Московское общество художников «Звено») (1917—1918)[5]. Представители группы «Венок-Стефанос»
- Жемчужное солнце (1917-?)
- Изограф (Согласие художников Москвы «Изограф») (1917—1919)
- Инициативное звено художников-профессионалов (1917-?)
Искусство (1917—1918). В Иваново-Вознесенске- Искусство, революция (1917)
Культур-Лига (Секция искусств Культур-Лига) (1917—1920). В Киеве- Мастерская имени Я.Ф. Ционглинского (1917-?)
- Молодое искусство (1917)
- Московский профессиональный союз скульпторов-художников (1917—1919)
- На Революцию (1917)
- Новая школа (1917-?)
Общество мстёрских иконописцев (1917-?)- Общество совершенствования зрения и слуха (1917)[20]. Авангардисты из «Магазина»
- Общество художников московской школы (ОХМШ, Общество окончивших МУЖВЗ) (1917—1925)
- Объединение левых художников (Левое объединение)[6]
- Объединение «0,10» (Ноль-десять) (1917-?). Супрематисты
- Пролеткульт (Пролетарская культура) (1917—1932).
- Профессиональный союз художников-граверов (Сограв) (1917—1919)
- Профессиональный союз художников-декораторов (1917-?)
- Профессиональный союз художников-живописцев Москвы (Сожив) (1917—1919)
- Свобода искусству (Союз обществ, выставок, журналов и газет) (1917-?)
- Свободная мастерская (1917-?)
Смоленское общество художников (1917—1920)- Совет организаций художников Москвы (1917)
- Союз деятелей искусств (СДИ) (1917—1918)[21]
- Союз деятелей пластических искусств (СДПИ) (1917)
- Союз деятелей прикладного искусства и художественной промышленности (1917—1919)
- Союз молодых художников (1917)
- Союз скульпторов-художников (1917). В Петербурге
- Товарищество молодых скульпторов при мастерской Л.В. Шервуда (1917)
- Цех живописцев Святого Луки (1917—1918)[22]
1918 год
- 1-я Государственная трудовая коммуна художников (1918—1920)
41° («Сорок первый градус») (1918—1920). В Тифлисе
Алтайское художественное общество (1918—1922). В Барнауле
Зеленая кошка (1918—1920). В Хабаровске. Авангардисты[23].
Коммуна творчества козловских художников (1918—1919)- Монолит (Производственный кооператив скульпторов при ИЗО Наркомпроса) (1918—1920)
- Московский художественный кружок (1918-?)
Первоцвет (1918—1920). В Орле
Подсолнечник (1918-?). В Казани[6]
Профессиональная община художников. (1918—1919). В Астрахани
Профессиональный союз художников (1918 — Профсоюз киевских художников «Искусство») (1918—1920). В Киеве- Профессиональный союз художников-живописцев нового искусства (1918—1919)
Ростово-Нахичеванский союз живописи, ваяния и зодчества (1918-?)
Союз свободных художников Перми (1918)
Союз художников и живописцев (1918-?). В Оренбурге
Товарищество деятелей украинского пластического искусства (Общество деятелей украинского пластического искусства) (1918—1919). В Киеве
Художественный цех (Объединение) (1918—1919). В Харькове
1919 год
- Дом искусств (1919—1922)
- Живскульптарх (первоначально — Синскульптарх) (1919—1920)
Забайкальское общество любителей изящных искусств (1919—1921). В Чите- ЗОРВЕД (Коллектив расширенного наблюдения, КОРН) (1919—1932)
- Коллектив живописно-скульптурного синтеза (1919—1921)
Литературно-художественное общество Дальнего Востока (1919—1921). Во Владивостоке- Общество молодых художников (ОБМОХУ) (1919—1923). Конструктивисты
Северный Парнас (1919-?). В Архангельске.- Цветодинамос и тектонический примитивизм (1919)
Читинское общество любителей изящных искусств (1919—1922)
1920 год
Всадник (с 1922 — Графический коллектив Казанских государственных мастерских) (1920—1924). В Казани[24]- Общество художников-индивидуалистов (1920—1930)
Общество художников нового искусства (ОХНИС, Презентисты) (1920—1921). В Саратове- Реалистический манифест (1920)
- УНОВИС (Утвердители нового искусства) (1920—1921)
Червонная тройка (1920—1922). В Омске[25].
1921 год
- 5×5=25 (1921)[6]. Абстракционисты
Айартун (Художественная секция при Доме армянского искусства «Айартун») (1921—1930). В Тифлисе- Бытие (1921—1930).
- Конструктивисты (1921—1924)
- Маковец (с 1924 — Союз художников и поэтов «Искусство — жизнь») (1921—1927)
- Новое общество живописцев (НОЖ) (1921—1924). Реалисты
- Объединение новых течений в искусстве (Объединение новейших течений) (1921[6]/1922—1923)
- Первая рабочая группа конструктивистов (ПРГК) (1921-1924)
1922 год
- Ассоциация художников революционной России (АХРР) (с 1928 года Ассоциация художников революции, АХР) (1922—1932).
- ИЗО Пролеткульт (Коллектив ИЗО Петро-Пролеткульта, с 1924 Коллектив ИЗо ЛенПролеткульта) (1922—1932)
- Кружок художников Замоскворецкого района (1922—1923)
- Левый фронт искусств (ЛЕФ) (с 1929 Революционный фронт искусства, РЕФ) (1922—1928). Авангардисты
- Метод (Проекционисты) (1922—1925)[26]. Конструктивисты.
Общество грузинских художников (1922—1930). В Тифлисе
Общество имени К. К. Костанди (1922—1929). Одесситы, продолжатели ТЮРХ[27].
Стрелец (1922). В Козлове Тамбовской губернии (Мичуринске).- Шестнадцать (1922—1928)
1923 год
- Амаравелла (Космисты; Квадрига) (1923—1928). Символисты, интуисты.
- АСНОВА (Ассоциация новых архитекторов) (1923—1932)
Ассоциация художников Красной Украины (1923—1931)- Жар-цвет (1923—1929). Мирискусники
- Московское художественное общество (1923—1925)
Общество работников изобразительного искусства Армении (Товарищество работников изобразительного искусства Армении) (1923—1930)- Первая рабочая организация художников (ПРОЖ) (1923—1924)
Севастопольская ассоциация художников (1923—1931)
Товарищество вологодских художников (1923—1932)
1924 год
Артель древней живописи (Палехская артель древней живописи) (1924—1935)[28]- Ассамблея (позже Группа московских художников) (1924—1929)
- Быт (1924-?)
- Жизнь-Творчество (1924—1929)
- Конкретивисты (1924—1925)[29]. Близки к конструктивистам.
- Московские живописцы (1924—1925), создано бывшими «бубнововалетовцами».
- Общество художников им. И.Е. Репина (Объединение художников им. И. Е. Репина) (1924—1930)[30]
Самарское общество пролетарских художников (1924—1925)- Четыре искусства (4 искусства) (1924—1931).
1925 год
Ассоциация революционного искусства Украины (АРМУ). (1925—1932).- Искусство движения (1925—1928)
- Искусство трудящимся (ИСТР) (1925—1928)
- ИСТР (1925—1928)[31]
- Мастера аналитического искусства (МАИ) (1925—1941). Филоновцы
- Объединённое искусство (ОБИС; Группа художников «Объединение», Объединённое искусство) (1925)[32]
- Объединение молодёжи Ассоциации художников революционной России (ОМАХРР; Объединение молодежи Ассоциации художников Революции, ОМАХР) (1925—1932)[33]
- Объединение современных архитекторов (ОСА) (1925—1930)
- Общество русских скульпторов (ОРС) (1925—1932)
- Общество художников-станковистов (ОСТ); ОХСТ (1925—1931). Экспрессионисты.
1926 год
- Ассоциация художников-графиков при Доме печати (АХГ) (1926—1929)
Ассоциация художников Красной Украины (АХКУ) (1926—1931)
Владикавказская ассоциация художников (ВАХ) (1926-1927)
Группа красноярских художников (1926—1929)- Круг художников (1926—1930)
- Крыло (1926—1928)
Мастера нового Востока (1926/1927 — 1930). В Ташкенте[34]
Новая Сибирь (1926—1931). В Новосибирске[35]- Путь живописи (1926—1930)
Псковское общество художников (1926—1927)- Цех живописцев (1926—1930)[36]
1927 год
- 22 (Группа 22 художников) (1927)
Ассоциация хабаровских художников (1927—1929)
Всебелорусское объединение (ассоциация) художников (ВОХ) (1927—1930)- Группа живописно-пластического реализма (1927—1934)[37]
Объединение современных мастеров Украины (ОСМУ) (1927—1932)- Объединение художников-реалистов (ОХР) (1927—1932)[38]
- Объединение художников-самоучек (ОХС) (1927—1931)
1928 год
- АРУ (Объединение архитекторов-урбанистов) (1928—1932)
- Всекохудожник (1928—1953)
- ИЗО рабочей молодежи (ИЗОРАМ) (1928—1931)[39]
- Московская ассоциация художников-декораторов (МАХД) (1928—1932)[40]
- Общество живописцев (ОЖ) (1928—1930)
- Общество московских художников (ОМХ) (1928—1931)
- Общество художников-графиков (1928—1932)
- Общество художников-общественников (ОХО) (1928—1930)
Объединение молодых художников Азербайджана (ОМХАз) (1928—1929)
Объединение художественной молодёжи Украины (ОММУ) (1928—1932)
Объединение художников профессионалов и самоучек Черкасского района (НОВОЧЕРХО) (1928—1929). В Новочеркасске- Октябрь (Всероссийское объединение работников новых видов художественного труда «Октябрь») (1928—1932). Молодой Октябрь (?) — молодёжная секция объединения «Октябрь».
- РОСТ (Община художников «РОСТ», Общество художников «РОСТ») (1928—1930)[41]
- Тринадцать (1928—1932)[42]
Ярославское общество работников изобразительных искусств (1928—1932)
1929 год
Азербайджанское общество работников революционного искусства (1929—1932)
Ассоциация работников изобразительного искусства (АРИЗО). (1929—1932) В Самарканде
Ассоциация художников революции (РЕВМАС) (1929—1931). В Тифлисе- Ленизо (1929—1954). Кооператив
Общество саратовских художников (ОСХ) (1929-?)
Общество художников Туркмении (ОХТ, изначально — Ассоциация туркменских художников, АТХ) (1929—1932)
Объединение ульяновских художников (1929—1932)
Прамень (Объединение художников «Луч») (1929—1932). В Минске
Украинское художественное объединение (УМО) (1929—1931)
1930 год
Ассоциация независимых украинских художников (АНУХ, АНУМ) (1930—1939)[43]
Ассоциация революционных художников Грузии (1930—1932)
Ассоциация художников революционной Армении (АХРА) (1930—1932)
Жовтень (Художественное объединение «Октябрь») (1930—1931). В Киеве- Кумач (1930—1931)
- Ленинградская обранизация рабочих-художников (ЛОРХ) (1930—1931)
- Общество советских станковистов-оформителей (ОССО) (1930—1931)
Революционная организация мастеров Белоруссии (РОМБ) (1930—1932)- Федерация объединённых советских художников (ФОСХ; или Федерация объединений советских художников?) (1930—1932)
- Цех художников (1930—1932)[44]
1931 год
Всеукраинская ассоциация пролетарских художников (ВУАПМИТ, ВУАПХ) (1931—1932)- Изобригада (1931—1932)[45]
- Объединение работников искусств (ОРИ) (1931—1932)
- Объединение работников революционного плаката (ОРРП) (1931—1932)
- Объединение художников книги (ОХК) (1931—1932)
- Общество художников-текстильщиков (ОХТ) (1931—1931)
- Российская ассоциация пролетарских художников (РАПХ) (1931—1932)
1932 год
- Искусство — социалистическому строительству (Объединение работников изобразительных искусств «Искусство — социалистическому строительству», ИССТР) (1932)
- Союз художников СССР (СХ СССР); первоначально Союз Советских художников (ССХ) (1931—1991).
- Ленинградское отделение Союза советских художников (ЛССХ, ЛОСХ, ЛСХ, СПбСХ)
- Московское отделение Союза советских художников (МСХ)
23 апреля 1932 года ЦК ВКП(б) принимает постановление «О перестройке литературно-художественных организаций», которым, в частности, предусматривался роспуск существовавших литературных и художественных групп и образование единых творческих союзов.
Другие группы художников
- МОССХ — Московский областной союз советских художников
- МССХ — Московский союз скульпторов-художников
- Плеяда художников — творческая группа молодых художников, выпускников художественных школ России 1920-х годов[46].
Дальнейшие периоды
- Боевой карандаш (с 1939)
- Московский горком художников-графиков (1975—1991)
Нонконформисты
- Петербург (1960—1970-е)
- Уктусская школа (1964—1974, Свердловск)
- Хеленукты (1966—1972)
- Товарищество экспериментальных выставок (ТЭВ) (1975-?)
- Двадцать московских художников (1978—1988)
- Митьки (1980-е).
- Невский-25 (1987—1990)
- Товарищество экспериментального изобразительного искусства (ТЭИИ) (1981—1991). В ТЭИИ существовало 9 художественных групп: Инаки, Алипий, Летопись, 5/4, Митьки, Остров, Новые художники, Некрореалисты и Тир.
- Старый город
- ЭХО (1987—1990)
- Искусство или смерть (1987—1990, Ростов-на-Дону)
- Движение Э.Т.И.(1989—1992, Москва)
Современная Россия
- Союз художников России
- Профессиональный союз художников России (ПСХР). Профсоюз.
- Творческий союз художников России
Современное искусство и акционизм
- Колдовские художники (КОЛХУи) (с 2002)
- Арт-группа «Война» (с 2007)
- Pussy Riot (с 2011)
Примечания
- s:ЭСБЕ/Художественные общества
- Творческое объединение Артель П.А.Крестоносцева (рус.), artinvestment.ru. Дата обращения 1 апреля 2017.
- Творческое объединение Общество русских аквафортистов (рус.), artinvestment.ru. Дата обращения 1 апреля 2017.
- Творческое объединение Общество выставок художественных произведений (рус.), artinvestment.ru. Дата обращения 1 апреля 2017.
- МАСЛОВКА - художники, картины, биографии, фотографии. Живопись, рисунок, скульптура. 20-й век. МАСЛОВКА - художники, картины, биографии, фотографии. Живопись, рисунок, скульптура. 20-й век - Публикации. www.maslovka.org. Дата обращения: 1 апреля 2017.
- Administrator. Творческие объединения и союзы (недоступная ссылка). rusculturexpertiza.ru. Дата обращения: 3 апреля 2017. Архивировано 5 сентября 2012 года.
- 36 художников (рус.), Серебряного века силуэт... (31 июля 2013). Дата обращения 1 апреля 2017.
- Творческое объединение Мурава (рус.), artinvestment.ru. Дата обращения 1 апреля 2017.
- Творческое объединение Товарищество художников (рус.), artinvestment.ru. Дата обращения 1 апреля 2017.
- АртРу.инфо - Общества - Товарищество харьковских художников (недоступная ссылка). artru.info. Дата обращения: 1 апреля 2017. Архивировано 13 мая 2015 года.
- Творческое объединение Венок (рус.), artinvestment.ru. Дата обращения 1 апреля 2017.
- Творческое объединение Венок — Стефанос (рус.), artinvestment.ru. Дата обращения 1 апреля 2017.
- Творческое объединение Свободная эстетика (рус.), artinvestment.ru. Дата обращения 1 апреля 2017.
- Творческое объединение Вятский художественный кружок (рус.), artinvestment.ru. Дата обращения 1 апреля 2017.
- Творческое объединение Общество независимых художников (рус.), artinvestment.ru. Дата обращения 1 апреля 2017.
- Творческое объединение Интимная мастерская живописцев и рисовальщиков (рус.), artinvestment.ru. Дата обращения 1 апреля 2017.
- Творческое объединение Общество московских художниц (рус.), artinvestment.ru. Дата обращения 1 апреля 2017.
- Творческое объединение Союз семи (рус.), artinvestment.ru. Дата обращения 1 апреля 2017.
- Творческое объединение Еврейское общество поощрения художеств (рус.), artinvestment.ru. Дата обращения 1 апреля 2017.
- «МАГАЗИН» - (рус.), Серебряного века силуэт... (31 июля 2013). Дата обращения 2 апреля 2017.
- Союз деятелей искусств (рус.), Серебряного века силуэт... (2 сентября 2013). Дата обращения 2 апреля 2017.
- Творческое объединение Цех живописцев святого Луки (рус.), artinvestment.ru. Дата обращения 1 апреля 2017.
- Творческое объединение Зелёная кошка (рус.), artinvestment.ru. Дата обращения 1 апреля 2017.
- Творческое объединение Всадник (рус.), artinvestment.ru. Дата обращения 1 апреля 2017.
- Творческое объединение Червонная тройка (рус.), artinvestment.ru. Дата обращения 1 апреля 2017.
- Творческое объединение Метод (рус.), artinvestment.ru. Дата обращения 1 апреля 2017.
- Творческое объединение Художественное общество им. К.К.Костанди (рус.), artinvestment.ru. Дата обращения 1 апреля 2017.
- Творческое объединение Артель древней живописи (рус.), artinvestment.ru. Дата обращения 2 апреля 2017.
- Творческое объединение Конкретивисты (рус.), artinvestment.ru. Дата обращения 1 апреля 2017.
- Творческое объединение Общество художников им. И.Е.Репина (рус.), artinvestment.ru. Дата обращения 1 апреля 2017.
- Творческое объединение ИСТР (рус.), artinvestment.ru. Дата обращения 2 апреля 2017.
- Творческое объединение Объединенное искусство (рус.), artinvestment.ru. Дата обращения 2 апреля 2017.
- Творческое объединение Объединение молодежи Ассоциации художников революционной России (рус.), artinvestment.ru. Дата обращения 2 апреля 2017.
- Творческое объединение Мастера нового Востока (рус.), artinvestment.ru. Дата обращения 2 апреля 2017.
- Творческое объединение Новая Сибирь (рус.), artinvestment.ru. Дата обращения 2 апреля 2017.
- Творческое объединение Цех живописцев (рус.), artinvestment.ru. Дата обращения 2 апреля 2017.
- Творческое объединение Группа живописно-пластического реализма (рус.), artinvestment.ru. Дата обращения 2 апреля 2017.
- Творческое объединение Объединение художников-реалистов (рус.), artinvestment.ru. Дата обращения 1 апреля 2017.
- АртРу.инфо - Общества - ИЗОРАМ (ИЗО рабочей молодежи) (недоступная ссылка). artru.info. Дата обращения: 1 апреля 2017. Архивировано 2 апреля 2017 года.
- Творческое объединение Московская ассоциация художников-декораторов (рус.), artinvestment.ru. Дата обращения 2 апреля 2017.
- Творческое объединение РОСТ (рус.), artinvestment.ru. Дата обращения 2 апреля 2017.
- Творческое объединение 13 (рус.), artinvestment.ru. Дата обращения 2 апреля 2017.
- АССОЦИАЦИЯ НЕЗАВИСИМЫХ УКРАИНСКИХ ХУДОЖНИКОВ. allr.genskov.ru. Дата обращения: 2 апреля 2017.
- Творческое объединение Цех художников (рус.), artinvestment.ru. Дата обращения 1 апреля 2017.
- Творческое объединение Изобригада (рус.), artinvestment.ru. Дата обращения 1 апреля 2017.
- Ройтенберг О. О. Неужели кто-то вспомнил, что мы были…: Из истории художественной жизни 1925—1935. М.: Галарт, 2008. 559 с.
Литература
- Северюхин Д. Я., Лейкинд О. Л. Золотой век художественных объединений в России и СССР. Справочник. СПб., 1992
- Выставки советского изобразительного искусства. Справочник. 1917—1932. М., 1965
- Лобанов В. М. Художественные группировки за последние 25 лет. М., 1930.
Ссылки
- Творческие объединения художников на сайте artinvestment.ru
- Списки художников по объединениям на сайте artru.info
This article is issued from Wikipedia. The text is licensed under Creative Commons - Attribution - Sharealike. Additional terms may apply for the media files.