Полимеразная цепная реакция в реальном времени
Полимеразная цепная реакция в реальном времени (или количественная ПЦР, кПЦР, ПЦР-РВ, англ. Real-time PCR, qPCR) — лабораторный метод, основанный на методе полимеразной цепной реакции, позволяющий определять не только присутствие целевой нуклеотидной последовательности в образце, но и измерять количество её копий. Количество амплифицированной ДНК измеряется после каждого цикла амплификации с помощью флуоресцентных меток: зондов или интеркаляторов. Оценка может быть количественной (измерение количества копий матрицы) и относительной (измерение относительно внесённой ДНК или дополнительных калибровочных генов)[1].
Модифицированный метод количественного ПЦР называется полуколичественной ПЦР (пкПЦР, англ. semi-quantitative PCR). Он часто используется для сравнения экспрессии нескольких генов. В данном случае измеряют количество накопленного продукта только в одной точке — после остановки реакции.[2]
Часто ПЦР в реальном времени комбинируют с другими методами: ОТ-ПЦР (ПЦР с обратной транскрипцией, англ. RT-qPCR), ChIP-кПЦР и др.[3]
Описание метода
Процедура кПЦР похожа на процедуру классической ПЦР, то есть присутствуют все стадии реакции — плавление двухцепочечных ДНК при температуре 95˚C, отжиг праймеров (температура отжига зависит от используемых праймеров) и элонгация при температуре 72˚С, если используется Taq-полимераза. Количество ПЦР-продукта измеряется в каждом цикле ПЦР с помощью флуоресцентных меток. Таким образом, сила сигнала говорит о первоначальном количестве интересующей молекулы[4].
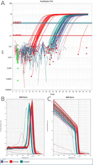
График амплификации

Номенклатура, обычно используемая для кПЦР:
- Базовая линия — это циклы ПЦР, в которых флуоресцентный сигнал ниже значения, которое может зарегистрировать прибор.
- ΔRn — приращение флуоресцентного сигнала в каждый момент времени.
- Пороговая линия — это произвольный уровень флуоресценции, выбранный на основе базовой линии. Сигнал, который обнаружен выше порога, считается реальным сигналом, который можно использовать для определения порогового цикла (Ct) для образца. Порог можно регулировать для каждого эксперимента, чтобы он находился в области экспоненциального роста на всех графиках.
- Пороговое число циклов (Ct) — это число циклов ПЦР, при котором флуоресценция превышает пороговое значение.
График состоит из базовой линии, экспоненциальной фазы и плато[5].

На начальных этапах флуоресценция слабая, так как продукта мало, поэтому её трудно отличить от фона. По мере накопления продукта, сигнал растёт сначала экспоненциально, а затем выходит на плато. Выход на плато объясняется нехваткой того или иного компонента реакции — могут закончиться праймеры, нуклеотидилтрифосфаты, флуоресцентная метка. Если продукта реакции накопилось слишком много, то лимитирующим фактором может стать полимераза, и тогда зависимость количества продукта от цикла станет линейной. Стоит отметить, что в стандартной реакции ПЦР в реальном времени все образцы выйдут на плато и достигнут примерно одного уровня сигнала. Таким образом, конечная точка ничего не скажет о начальном количестве исследуемого образца. С другой стороны, в экспоненциальной фазе можно проследить отличия в скорости роста количества продукта. Различия в начальном количестве молекул влияют на количество циклов, необходимых для поднятия уровня флуоресценции выше уровня шума[5].
Ct — число, по которому можно судить о количестве целевой ДНК в растворе, но Сt-величина может зависеть от многих случайных факторов, например,чувствительности детектора, качества фильтра и пр. Поэтому точное начальное количество интересующего продукта измерить нельзя. Для решения этой проблемы существуют методы нормировки. Измеряют отношение количеств двух молекул в пробе. Нормируют обычно на продукты генов домашнего хозяйства — генов, количество которых в клетке всегда примерно одинаковое (пример — ген infA, кодирующий фактор инициации трансляции у бактерий). Соотношение определяют по следующей формуле:
где и — начальные количества двух образцов, CtB и CtА — соответствующие Ct-величины, а — эффективность ПЦР, которая часто приравнивается к или [5].
Анализ кривой плавления
ПЦР в реальном времени позволяет идентифицировать конкретные амплифицированные фрагменты ДНК, используя анализ их температуры плавления (денатурации), также называемый величиной Tm. В методе используются интеркалирующие красители, обычно это SYBR Green. Температура плавления ДНК специфична для амплифицированного фрагмента. Результаты этого метода получены путём сравнения кривых диссоциации анализируемых образцов ДНК. Для анализа строится две кривые плавления. Первая — это зависимость флуоресценции по времени, вторая — скорость падения флуоресценции по времени. Пик отражает определённый образец ДНК[5].
Классификация используемых флюорофоров
Неспецифическое определение: количественная ПЦР с двухцепочечными ДНК-связывающими красителями в качестве репортеров
В данном случае меткой служит химическое соединение, способное внедряться в двойную спираль ДНК. Такой зонд меняет свою конформацию при взаимодействии с продуктами ПЦР и становится флюорофором. Определение продукта можно проводить в конце каждого цикла, перед стадией денатурации. Примером такой краски может служить широко используемый SYBR Green. Однако красители двухцепочечных ДНК(дцДНК) будут связываться со всеми дцДНК, включая неспецифические продукты ПЦР (такие как димер праймера). Это может потенциально помешать точности мониторинга целевой последовательности[6].
Специфическое определение: флуоресцентный репортерный зонд

Флуоресцентные зонды обнаруживают только ДНК-содержащую последовательность, комплементарную зонду; следовательно, использование репортерного зонда значительно повышает специфичность и позволяет повысить точность измерения в присутствии других дцДНК. Однако флуоресцентные репортерные зонды не предотвращают ингибирующий эффект димеров праймера, которые могут подавлять накопление целевых продуктов реакции[7].
Можно также использовать несколько зондов, у которых флюорофоры имеют разные спектры испускания. В таком случае появляется возможность в одной пробирке зарегистрировать сигнал от разных молекул ДНК. Метод носит название множественной ПЦР (англ. multiplex PCR)[8].
Метод основан на введении комплементарного продукту амплификации ДНК-зонда с флуоресцентным репортером на одном конце зонда и гасителем флуоресценции на противоположном. Когда гаситель находится в непосредственной близости от репортера, он поглощает сигнал и репортер не даёт флуоресценции. Во время амплификации целостность зонда нарушается и репортер можно обнаружить по флуоресценции после возбуждения лазером. Следовательно, увеличение количества продукта, с которым связывается репортерный зонд в каждом цикле ПЦР, вызывает пропорциональное увеличение флуоресценции. Метки могут флуорессцировать в фазе элонгации или в фазе отжига ПЦР[4].
- Метки, работающие в фазе элонгации:
На зонд с 5’ и 3’ концов пришиты флуорофор и его гаситель. Если последовательность зонда не очень длинная, то даже в связанном с ДНК состоянии они будут взаимодействовать друг с другом, и не будет испускаться флуоресценция. Во время элонгации ДНК-полимераза, обладающая 5’-3’-экзонуклеазной активностью (часто используется Taq-полимераза), по одному нуклеотиду диссоциирует зонд от ДНК-мишени. В результате этого процесса и флюорофор, и его гаситель попадут в раствор, где вероятность нахождения этих веществ рядом будет небольшой, и флуоресценция восстановится[4].
- Метки, работающие в фазу отжига:
- Флуорогенная шпилька — небольшая одноцепочечная молекула ДНК, которая в свободном состоянии способна образовывать особую пространственную структуру ДНК — шпильку. На один конец цепочки пришивают флуорофор, а на второй — вещество, его гасящее. Последовательность зонда комплементарна ДНК-мишени. В таком случае те молекулы зонда, которые плавают в растворе, не будут давать флуоресцентный сигнал, а связавшиеся с молекулами ДНК будут претерпевать конформационные изменения, в результате которых произойдёт пространственное разнесение флуорофора и его гасителя и восстановление флуоресценции. Регистрацию целесообразно проводить после денатурации[4].
- Метка, основанная на методе FRET. Основа этого метода — наличие двух зондов, которые связываются с ДНК-мишенью на небольшом расстоянии друг от друга. На 5’-конец одного зонда и 3’-конец второго пришиты флюорофор-донор и флюорофор-акцептор, соответственно. При их близком расположении флюорофор-донор поглощает свет определённой длины волны и испускает свечение в более длинноволновом спектре. Эту волну, в свою очередь, поглощает флюорофор-акцептор и испускает регистрируемый свет.[4].
Применение
ПЦР в реальном времени широко используется для решения многих исследовательских задач в лабораториях. Кроме того, этот метод нашёл применение в медицине (для диагностики заболеваний) и в сфере биотехнологий (для определения содержания микроорганизмов в продуктах питания и растительных материалах; для детекции ГМО). Также кПЦР используется для генотипирования вирусов и других патогенов человека и определения их количественного содержания.
Количественная оценка экспрессии генов
кПЦР используется как один из способов количественных измерений транскрипции генов. Данный метод широко применяется для оценки изменений во времени экспрессии определённого гена, например, в ответ на введение лекарственного средства или изменения условий окружающей среды. Количественная оценка экспрессии генов с помощью традиционных методов обнаружения ДНК ненадёжна. Обнаружение мРНК с помощью нозерн-блота, или продуктов ПЦР на геле, или саузерн-блота не позволяет провести точное количественное определение. Например, в течение 20-40 циклов типичной ПЦР количество продукта ДНК достигает плато, которое напрямую не связано с количеством ДНК-мишени в начальной ПЦР[9].
ПЦР в реальном времени может быть использована для количественной оценки нуклеиновых кислот двумя распространёнными методами: относительной количественной оценки и абсолютной количественной оценки[10]. Абсолютное количественное определение даёт точное количество целевых молекул ДНК с использованием калибровочной кривой. Поэтому важно, чтобы ПЦР образца и стандарта имели одинаковую эффективность амплификации. Относительная количественная оценка основана на внутренних эталонных генах (генов домашнего хозяйства) для определения кратных различий в экспрессии целевого гена. Количественная оценка выражается как изменение уровней экспрессии мРНК, интерпретируемой как комплементарная ДНК (кДНК, генерируемая обратной транскрипцией мРНК). Относительную количественную оценку легче выполнить, поскольку она не требует калибровочной кривой, поскольку количество изучаемого гена сравнивается с количеством контрольного гена[11].
кПЦР для определения количества малых ядерных РНК (мяРНК)
Малые ядерные РНК (мяРНК) отличаются по свойствам от мРНК очень малой длиной (около 22 нуклеотидов), не имеют консервативной последовательности на концах, при этом мяРНК одной популяции могут отличаться на один или несколько нуклеотидов. Для решения этих проблем используют подходы, основанные на добавлении небольшого участка ДНК (линкера) к кДНК в реакции обратной транскрипции. Затем проводится ПЦР в реальном времени стандартными способами с использованием праймеров, (биология)|комплементарных линкеру[12].
Геномные исследования с применением ChIP-qPCR
Иммунопреципитация хроматина (ChIP) в сочетании с RT-qPCR считается базовым методом в геномных исследованиях, его коммерческая доступность и высокая точность позволяет быстро и легко анализировать взаимодействия белок-ДНК. ChIP-qPCR применяют для исследований конкретных генов и потенциальных регуляторных областей, таких как промоторы. Этот метод в настоящее время используется в разных исследованиях, включая клеточную дифференцировку, молчание генов-супрессоров и влияние модификаций гистонов на экспрессию генов[13].
Анализ ChIP охватывает только часть возможных мишеней, присутствующих по всему геному из-за вариабельности эффективности сшивания и стерического ограничения доступности антител[13].
Для проведения ChIP-qPCR необходимо добавить master mix (смесь ферментов и нуклеотидов), праймеры и матричную ДНК. При этом нужно точно подобрать концентрацию праймеров для эффективной амплификации целевой ДНК. В качестве матрицы выступает либо ChIP ДНК, либо, в случае отрицательного контроля, пустые бусины без ДНК. Затем необходимо подобрать время и температуру циклов отжига, и запустить ПЦР. Результаты анализируют аналогично результатами кПЦР, сравнивая пороговое число циклов (Ct) для матрицы ввода и матрицы ДНК ChIP[3].
Медицинская диагностика
Количественная ПЦР применяется для быстрого выявления генов или фрагментов ДНК, являющихся маркерами инфекционных заболеваний, генетических отклонений и т. д. Внедрение этого метода в клинические лаборатории значительно улучшило качество диагностики инфекционных заболеваний[14]. Кроме того, кПЦР используется в качестве инструмента для детектирования вновь возникающих заболеваний. Например, новых штаммов гриппа[15].
Использование кПЦР также позволяет проводить количественные измерения и генотипирование (характеристика штаммов) вирусов, например, вируса гепатита B[16]. Степень инфекции, которая оценивается, как число копий вирусного генома на единицу ткани пациента, имеет большое значение. Например, вероятность реактивации вируса простого герпеса типа 1 зависит от количества инфицированных ганглиев[17].
У пациентов с подозрением на коронавирусную инфекцию забирают мазок из горла, экстрагируют РНК и анализируют методом RT-qPCR. Целевыми генами является открытая рамка считывания 1ab (ORF1ab) и нуклеокапсидный белок (N). Пороговое значение цикла (значение Ct) менее 37 определяют как положительный результат теста, а значение Ct 40 или более как отрицательный результат теста. Данные диагностические критерии основаны на рекомендации Национального института контроля и профилактики вирусных заболеваний[18].
Чувствительность RT-qPCR теста составляет 83,3 %, данный тест склонен к ложноотрицательным результатам. Для диагностики коронавируса также используют компьютерную томографию, чувствительность которой значительно выше и составляет 97,2 %[19].
Количественная ПЦР также широко используется для выявления опухолевых клеток в материале из твёрдых опухолей[20][21] и даже при некоторых формах лейкемии[22][23].
кПЦР помогает выявлению циркулирующих опухолевых клеток. Так, например, рак молочной железы все ещё является наиболее частой причиной смерти среди раковых больных. Причём часто смерть вызвана возникшими метастазами. Метастазы возникают в результате того, что клетки, способные к пролиферации, отделяются от опухоли, выходят в кровяное русло и вторично поселяются в какой-то части организма. Эти клетки называются циркулирующими стволовыми клетками (ЦСТ). Присутствие таких клеток в крови пациентов, больных раком молочной железы, как правило, связано с плохим прогнозом исхода терапии и выживаемости в целом, поэтому является очень важным диагностическим параметром. Но из-за очень низкого количества, выявление ЦСТ — трудная задача.
И кПЦР как высокочувствительный метод может быть использован для решения этой проблемы. ЦСТ имеют эпителиальное происхождение и, следовательно экспрессируют определённый набор генов, отличающийся от окружающих их клеток крови, имеющих мезенхимальное происхождение. Для применения этого метода необходимо определить набор генов-маркеров ЦСТ и оценить их уровень экспрессии[24].
В микробиологии
ПЦР в реальном времени также применяется для микробиологических работ в сфере безопасности продуктов питания, для оценки качества вод (питьевых и сточных) и в сфере здравоохранения[25]. Кроме того, данный метод используется для идентификации кишечной микрофлоры[26].
Обнаружение фитопатогенов
Агропромышленность производит семена и рассаду, не содержащую патогенных микроорганизмов, с целью предотвращения экономических потерь и увеличения срока хранения продукции. Поэтому были разработаны системы, позволяющие обнаружить небольшие количества ДНК фитофторы (Phytophthora ramorum), оомицетов и некоторых других патогенов, которые приводят к гибели дубов и других видов растений, в смеси с ДНК растения-хозяина. Возможность различить ДНК возбудителя и растения-хозяина основана на амплификации последовательностей ITS (internal transcribed spacer), внутренних транскрибируемых участков, расположенных в кодирующей области гена рибосомной РНК, которые характерны для каждого таксона[27].
Выявление генетически модифицированных организмов
кПЦР (с использованием обратной транскрипции) может быть использована для детекции генетически модифицированных организмов, так как является более чувствительным по сравнению со многими другими методами. При этом специфические праймеры используются для амплификации промотора, терминатора или промежуточных последовательностей, используемых в процессе создания вектора. Так как процесс создания трансгенного растения обычно приводит к вставке более чем одной копии трансгена, его количество также обычно оценивается с помощью кПЦР. При этом в качестве контроля используют растение, содержащее данный ген в единственном экземпляре[28][29].
Примечания
- VanGuilder H. D., Vrana K. E., Freeman W. M. Twenty-five years of quantitative PCR for gene expression analysis (англ.) // Biotechniques : journal. — 2008. — Vol. 44. — P. 619—626. — doi:10.2144/000112776. — PMID 18474036.
- Selma Gouvêa-Barros, Maria do Carmo Bittencourt-Oliveira. Semi-Quantitative PCR for Quantification of Hepatotoxic Cyanobacteria // Journal of Environmental Protection. — 2012. — Т. 03, вып. 05. — С. 426–430. — ISSN 2152-2219 2152-2197, 2152-2219. — doi:10.4236/jep.2012.35053.
- Tae Hoon Kim, Job Dekker. ChIP–Quantitative Polymerase Chain Reaction (ChIP-qPCR) (англ.) // Cold Spring Harbor Protocols. — 2018-05. — Vol. 2018, iss. 5. — P. pdb.prot082628. — ISSN 1559-6095 1940-3402, 1559-6095. — doi:10.1101/pdb.prot082628.
- Provenzano M., Mocellin S. Complementary techniques: validation of gene expression data by quantitative real time PCR. (англ.) // Advances In Experimental Medicine And Biology. — 2007. — Vol. 593. — P. 66—73. — doi:10.1007/978-0-387-39978-2_7. — PMID 17265717.
- Kubista M., Andrade J. M., Bengtsson M., Forootan A., Jonák J., Lind K., Sindelka R., Sjöback R., Sjögreen B., Strömbom L., Ståhlberg A., Zoric N. The real-time polymerase chain reaction. (англ.) // Molecular Aspects Of Medicine. — 2006. — April (vol. 27, no. 2-3). — P. 95—125. — doi:10.1016/j.mam.2005.12.007. — PMID 16460794.
- Xiujuan Peng, Alex Nguyen, Debadyuti Ghosh. Quantification of M13 and T7 bacteriophages by TaqMan and SYBR green qPCR (англ.) // Journal of Virological Methods. — 2018-02. — Vol. 252. — P. 100–107. — ISSN 0166-0934. — doi:10.1016/j.jviromet.2017.11.012.
- E. Navarro, G. Serrano-Heras, M.J. Castaño, J. Solera. Real-time PCR detection chemistry (англ.) // Clinica Chimica Acta. — 2015-01. — Vol. 439. — P. 231–250. — doi:10.1016/j.cca.2014.10.017.
- Steve F. C. Hawkins, Paul C. Guest. Multiplex Analyses Using Real-Time Quantitative PCR (англ.) // Multiplex Biomarker Techniques. — New York, NY: Springer New York, 2016-11-29. — P. 125–133. — ISBN 978-1-4939-6729-2, 978-1-4939-6730-8.
- L. Overbergh, A. Giulietti, D. Valckx, R. Decallonne, R. Bouillon. The use of real-time reverse transcriptase PCR for the quantification of cytokine gene expression // Journal of biomolecular techniques: JBT. — 2003-03. — Т. 14, вып. 1. — С. 33–43. — ISSN 1524-0215.
- S. Dhanasekaran, T. Mark Doherty, John Kenneth, TB Trials Study Group. Comparison of different standards for real-time PCR-based absolute quantification // Journal of Immunological Methods. — 2010-03-31. — Т. 354, вып. 1—2. — С. 34–39. — ISSN 1872-7905. — doi:10.1016/j.jim.2010.01.004.
- Life Technologies (Thermo Fisher Scientific). Real-time PCR handbook / Life Technologies (Thermo Fisher Scientific). — Life Technologies (Thermo Fisher Scientific). — 2014. — С. 40—43. — 68 с.
- Benes V., Castoldi M. Expression profiling of microRNA using real-time quantitative PCR, how to use it and what is available. (англ.) // Methods (San Diego, Calif.). — 2010. — April (vol. 50, no. 4). — P. 244—249. — doi:10.1016/j.ymeth.2010.01.026. — PMID 20109550.
- Patrik Asp. How to Combine ChIP with qPCR (англ.) // Chromatin Immunoprecipitation / Neus Visa, Antonio Jordán-Pla. — New York, NY: Springer New York, 2018. — Vol. 1689. — P. 29–42. — ISBN 978-1-4939-7379-8, 978-1-4939-7380-4. — doi:10.1007/978-1-4939-7380-4_3.
- Sails AD (2009). «Applications in Clinical Microbiology». Real-Time PCR: Current Technology and Applications. Caister Academic Press. ISBN 978-1-904455-39-4
- FDA Authorizes Emergency Use of Influenza Medicines, Diagnostic Test in Response to Swine Flu Outbreak in Humans. FDA News, April 27, 2009.
- Yeh S. H., Tsai C. Y., Kao J. H., Liu C. J., Kuo T. J., Lin M. W., Huang W. L., Lu S. F., Jih J., Chen D. S., Chen P. J. Quantification and genotyping of hepatitis B virus in a single reaction by real-time PCR and melting curve analysis. (англ.) // Journal Of Hepatology. — 2004. — October (vol. 41, no. 4). — P. 659—666. — doi:10.1016/j.jhep.2004.06.031. — PMID 15464248.
- Sawtell N. M. The probability of in vivo reactivation of herpes simplex virus type 1 increases with the number of latently infected neurons in the ganglia. (англ.) // Journal Of Virology. — 1998. — August (vol. 72, no. 8). — P. 6888—6892. — PMID 9658140.
- Dawei Wang, Bo Hu, Chang Hu, Fangfang Zhu, Xing Liu. Clinical Characteristics of 138 Hospitalized Patients With 2019 Novel Coronavirus–Infected Pneumonia in Wuhan, China (англ.) // JAMA. — 2020-03-17. — Vol. 323, iss. 11. — P. 1061. — ISSN 0098-7484. — doi:10.1001/jama.2020.1585.
- Chunqin Long, Huaxiang Xu, Qinglin Shen, Xianghai Zhang, Bing Fan. Diagnosis of the Coronavirus disease (COVID-19): rRT-PCR or CT? (англ.) // European Journal of Radiology. — 2020-05. — Vol. 126. — P. 108961. — doi:10.1016/j.ejrad.2020.108961.
- Cen P., Ni X., Yang J., Graham D. Y., Li M. Circulating tumor cells in the diagnosis and management of pancreatic cancer. (англ.) // Biochimica Et Biophysica Acta. — 2012. — December (vol. 1826, no. 2). — P. 350—356. — doi:10.1016/j.bbcan.2012.05.007. — PMID 22683404.
- Young R., Pailler E., Billiot F., Drusch F., Barthelemy A., Oulhen M., Besse B., Soria J. C., Farace F., Vielh P. Circulating tumor cells in lung cancer. (англ.) // Acta Cytologica. — 2012. — Vol. 56, no. 6. — P. 655—660. — doi:10.1159/000345182. — PMID 23207444.
- Brüggemann M., Gökbuget N., Kneba M. Acute lymphoblastic leukemia: monitoring minimal residual disease as a therapeutic principle. (англ.) // Seminars In Oncology. — 2012. — February (vol. 39, no. 1). — P. 47—57. — doi:10.1053/j.seminoncol.2011.11.009. — PMID 22289491.
- DiNardo C. D., Luger S. M. Beyond morphology: minimal residual disease detection in acute myeloid leukemia. (англ.) // Current Opinion In Hematology. — 2012. — March (vol. 19, no. 2). — P. 82—88. — doi:10.1097/MOH.0b013e3283501325. — PMID 22314322.
- Andergassen U., Kölbl A. C., Hutter S., Friese K., Jeschke U. Detection of Circulating Tumour Cells from Blood of Breast Cancer Patients via RT-qPCR. (англ.) // Cancers. — 2013. — 25 September (vol. 5, no. 4). — P. 1212—1220. — doi:10.3390/cancers5041212. — PMID 24202442.
- Filion, M (editor) (2012). Quantitative Real-time PCR in Applied Microbiology.Caister Academic Press. ISBN 978-1-908230-01-0.
- Nobre Giselle, S. Miglioranz Lucia Helena. Probiotics: The Effects on Human Health and Current Prospects (англ.) // Probiotics. — 2012. — 3 October. — ISBN 9789535107767. — doi:10.5772/50048.
- Baldwin B. G. Phylogenetic utility of the internal transcribed spacers of nuclear ribosomal DNA in plants: an example from the compositae. (англ.) // Molecular Phylogenetics And Evolution. — 1992. — March (vol. 1, no. 1). — P. 3—16. — PMID 1342921.
- Holst-Jensen A., Rønning S. B., Løvseth A., Berdal K. G. PCR technology for screening and quantification of genetically modified organisms (GMOs). (англ.) // Analytical And Bioanalytical Chemistry. — 2003. — April (vol. 375, no. 8). — P. 985—993. — doi:10.1007/s00216-003-1767-7. — PMID 12733008.
- Brodmann P. D., Ilg E. C., Berthoud H., Herrmann A. Real-time quantitative polymerase chain reaction methods for four genetically modified maize varieties and maize DNA content in food. (англ.) // Journal Of AOAC International. — 2002. — May (vol. 85, no. 3). — P. 646—653. — PMID 12083257.
Литература
- Глик Б., Пастернак Дж. Молекулярная биотехнология. Принципы и применение. — Москва: Мир, 2002. — 589 с. — ISBN 5030033289.