Интегрально-инжекционная логика
Интегра́льно-инжекцио́нная ло́гика (распространённые аббревиатуры ИИЛ, И2Л, И2Л, И3Л, I2L, IIL, I2L) — схемотехника и технология изготовления логических элементов на биполярных транзисторах.

Интегрально-инжекционная логика предложена в конце 1971 г. — начале 1972 г. почти одновременно сотрудниками фирмы IBM Х. Бергером и З. Видманом (Бёблинген, ФРГ) и сотрудниками фирмы Philips В. К. Хартом и А. Слобом (Эйндховен, Голландия).
Принцип работы

ИИЛ является развитием технологии НСТЛ (логика с непосредственными связями между транзисторами, которая в иностранной литературе называется MTL — Merged Transistor Logic или DCTL — Direct-Coupled Transistor Logic). В свою очередь, НСТЛ можно рассматривать как предельный вариант РТЛ, в НСТЛ отсутствуют резисторы между выходом (коллектором) n-p-n транзистора логического элемента-источника и входом (базой) элемента-приёмника.
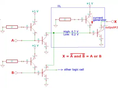
Вообще говоря, ИИЛ не является разновидностью транзисторно-транзисторной логики. В основе функционирования ИИЛ лежит использование «особых» транзисторов с объединённой базой. Эти транзисторы не способны проводить ток из-за низкой концентрации носителей зарядов в базе. Поэтому рядом с основным транзистором, входящим в логический элемент находится «инжектор» — электрод, инжектирующий носители заряда в базу. При инжекции транзистор включается и может выполнять заданную логическую функцию.
При проектировании микросхем ИИЛ основную роль отводят именно инжекторам. Эмиттеры, как правило, соединены — ими является подложка микросхемы. На поверхности кристалла выходят базовые области транзисторов со сформированными на них коллекторными областями. Благодаря такой технологии ИИЛ-транзистор по размеру (если не считать инжектора) занимает на кристалле меньшую площадь чем МОП-транзистор. Так как один инжектор может использоваться для инжекции в несколько транзисторов, в результате получается выигрыш в степени интеграции.
Достоинства и недостатки
Преимущества таких ИМС:
- Высокая степень интеграции (например, «проводное ИЛИ» осуществляется простым соединением коллекторов транзисторов, то есть логическая функция ИЛИ-НЕ реализуется вообще без дополнительных ключей), иногда выше, чем микросхем с МОП-логикой.
- Иногда меньшая стоимость, чем у устройств, построенных по принципам других логик. Высокий выход годных при производстве.
- Малое потребление энергии на одно элементарное переключение вентиля ~10−12 Дж и как следствие — сниженное энергопотребление.
- Низкое напряжение питания: 1—3 В.
- Хотя логические уровни ИИЛ очень близки (логический ноль ~0,2 В, логическая единица ~0,7 В) схемы ИИЛ имеют высокую помехоустойчивость, поскольку логические уровни передаются током, а не напряжением.
К недостаткам относят:
- Относительно низкое быстродействие, максимальная рабочая частота ~50 МГц.
Применение
В СССР выпускались микропроцессорные наборы серий К582 и К584 на основе технологии ИИЛ. Также выпускались серии микросхем статических запоминающих устройств К558 и К541 небольшой ёмкости, которые благодаря встроенным преобразователям логических уровней были совместимы по уровням входных и выходных сигналов с ТТЛ.
См. также
Литература
- Хвощ С. Т., Смолов В. Б., Белоус А.И. Инжекционные микропроцессоры в управлении промышленным оборудованием. — Л.: Машиностроение, Ленинградское отделение, 1985. — 182 с.