Зарубежная организация НСДАП
Зарубежная организация НСДАП (NSDAP-Auslandsorganisation; AO) — особая структурная единица НСДАП, занимавшаяся руководством над проживавшими за рубежами Германии членами НСДАП и воспитанием в национал-социалистическом духе находившихся за границей немцев. По своим правам и обязанностям была приравнена к гау и возглавлялась гауляйтером.
История
Зарубежная организация НСДАП (НСДАП/АО) являлась единственной партийной структурой, ответственной за партийные подразделения за границей. НСДАП/АО была создана 1 мая 1931 года по инициативе имперского организационного руководителя (Reichsorganisationsleiter) Грегора Штрассера и находилась под его контролем. Первоначально НСДАП/АО функционировала как заграничный отдел НСДАП (штаб-квартира — Гамбург, затем — Берлин). В январе 1933 года она получила название «Немцы за границей», а в 1936 году была преобразована в Зарубежную организацию НСДАП. Первым руководителем НСДАП/АО был д-р Ганс Ниланд. После его назначения начальником полиции Гамбурга и позднее членом Гамбургского правительства с 8 мая 1933 года руководителем НСДАП/АО был Эрнст Вильгельм Боле. В партийном отношении НСДАП/АО подчинялась заместителю фюрера Рудольфу Гессу, контролировалась Штабом заместителя фюрера, в котором Э. В. Боле занимал должность уполномоченного по зарубежным партийным организациям[1].
Первое объединение членов НСДАП за границей появилось в 1929 году в Парагвае. Аналогичные объединения возникли в 1930 году в Швейцарии и США. Группу в Швейцарии с 1932 до своего убийства в 1936 году возглавлял Вильгельм Густлов. Эти местные группы, так называемые ортсгруппы, официально были признаны НСДАП только после создания Заграничного отдела НСДАП: 7 августа 1931 года — ортсгруппа в Буэнос-Айресе (Аргентина), вскоре после этого — ортсгруппа в Парагвае (20 августа 1931 года) и ортсгруппа в Рио-де-Жанейро (5 октября 1931 года). С 1932 года до своего запрета в 1934 году существовала ортсгруппа в Южно-Африканском Союзе, имевшая многочисленные бюро в бывшей Германской Юго-Западной Африке (сегодня — Намибия). Ортсгруппы НСДАП за границей охватывали минимум 25 членов партии, штютцпункты (Stützpunkte) — более 5 членов партии. Большие ортсгруппы могли подразделяться также ещё на блоки (Blöcke) максимум в 10 членов партии. Членом АO мог быть только имперский немец (Reichsdeutsche), обладавший паспортом Германии; в партию не принимали фольксдойче, являвшихся гражданами других стран.
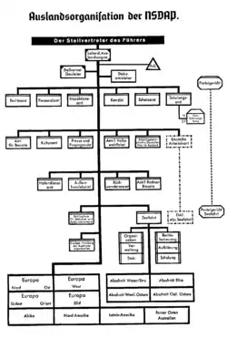
Структура

Центральный аппарат НСДАП/АО после 1933 года состоял из следующих ведомств и управлений:
- Гауляйтер: Эрнст Вильгельм Боле;
- Личный референт: Рудольф Тесманн (Rudolf Tesmann);
- Адъютант: штурмбанфюрер СА Вилли Гохерт (Willy Gohert);
- Заместитель гауляйтера: Альфред Гесс;
- Начальник штаба: Бернхард Руберг (Bernhard Ruberg);
- Управление внешней торговли (Ausenhandelsamt);
- Инспекторское управление (Inspektionsamt);
- Управление культуры (Kulturamt), руководитель — Феликс Шмидт (Felix Schmidt);
- Управление кадров (Personalamt);
- Управление прессы (Presseamt);
- Правовое управление (Rechtsamt), руководители — до 1938 года Вольфганг Кранек (Wolfgang Kraneck), затем — амтсгерихтсрат доктор Хорст Люббе (Horst Luebbe);
- Управление содействия пропагандистам (Amt für Rednervermittlung);
- Управление по вопросам возвращения на родину (Rückwanderamt);
- Казначейское управление (Schatzamt), руководитель — гаушатцмайстер Теодор Леонхардт (Theodor Leonhardt);
- Учебное управление (Schulungsamt);
- Управление народной благотворительности (Amt für Volkswohlfahrt);
- Управление техники (Amt für Technik), руководитель — гауамтсляйтер Герман Боле (Hermann Bohle)[2], с 1938 года;
- Содружество женщин за границей (Arbeitsgemeinschaft der Frau im Ausland), руководитель — гауенфраушафтсляйтерин Вера Бер (Wera Behr);
- Суд гау (Gaugericht), руководитель — гаугерихтер Вольфганг Кранек (Wolfgang Kraneck);
- Управление мореходства (Amt für Seefahrt), руководитель — гауамтсляйтер Курт Вермке (Kurt Wermke). Управление занималось немцами, находившихся в зарубежном плавании. Центральный аппарат управления делился на отделы штабной, организационный, административный, правовой, просвещения, образования; кроме того, управлению подчинялись отделения «Везер-Эмс» («Weser-Ems»; штаб-квартира — Бремен), «Эльба» («Elbe»; штаб-квартира — Гамбург), «Западная Балтика» («Westliche Ostsee»; штаб-квартира — Киль) и «Восточная Балтика» («Östliche Ostsee»; штаб-квартира — Штеттин).
Для координации деятельности НСДАП/АО в различных регионах в составе её центрального аппарата действовали Земельные управления (Ländesamt):
I — «Северная и Восточная Европа»;
II — «Западная Европа», за исключением Великобритании и Ирландии;
III — «Южная Европа, Австрия и Ближний Восток»;
IV — «Италия, Швейцария, Венгрия»;
V — «Африка», руководитель — гауамтсляйтер Вилли Гроте (Willy Grothe);
VI — «Северная Америка»;
VII — «Южная и Латинская Америка»;
VIII — «Дальний Восток, Австралия, Великобритания и Ирландия», руководитель — контр-адмирал Гейнц-Эдуард Менхе (Zeinz-Eduard Menche).
Кроме того, в Центральном аппарате НСДАП/АО действовали ведомства, координировавшие работу за рубежом по линии различных подразделений НСДАП:
- Зарубежная организация Германского трудового фронта;
- Управление государственных служащих, действовавшее в качестве организации зарубежного гау Имперского союза германских государственных служащих;
- Управление воспитания, действовало в качестве зарубежного гау Национал-социалистического союза учителей;
- Руководство зарубежного гау Национал-социалистического союза немецких студентов;
- Руководство зарубежного гау Национал-социалистического объединения культуры;
- Руководство зарубежного гау Национал-социалистического союза юристов;
- Рабочее общество германских женщин за рубежом;
- Зарубежное молодёжное управление, имевшее статус гебите (Gebite; области) Гитлерюгенда.
Особое место в структуре НСДАП/АО занимало его Гамбургское отделение (Zweigstelle Hamburg der AO), имевшее центральное подчинение.
За границей руководители подразделений НСДАП/АО назывались ландесгруппенляйтер (Landesgruppenleiter), ортсгруппенляйтер (Ortsgruppenleiter) и штютцпунктляйтер (Stützpunktleiter).
Руководители НСДАП/АО (ландесгруппенляйтеры) в различных странах:
- Финляндия: Герман Зоухон (Hermann Souchon);
- Франция: Рудольф Шлайер (Rudolf Schleier), в 1936—1938 и в 1940—1944 гг. С июня 1940 года — генеральный консул и полномочный представитель (Generalkonsul und Botschaftervertreter) во Франции;
- Греция: Вальтер Вреде (Walter Wrede), с 1935 года;
- Великобритания: Отто Бене (Otto Bene), 1934—1937 гг.;
- Гватемала: Отто Лангманн, 1931—1933 гг.;
- Ирландия: Адольф Маар (Adolf Mahr), 1934—1939 гг.;
- Италия: Эрвин Эттэль (Erwin Ettel), 1936—1939 гг.;
- Италия: Эмиль Эрих (Emil Ehrich), 1939—1944 гг.;
- Колумбия: Эрвин Эттэль (Erwin Ettel), 1933—1936 гг.;
- Латвия: Эрнст Мунцингер (Ernst Munzinger);
- Австрия: Ганс Бернард: (Hans Bernard), 1936—1938;
- Польша: Ганс Бернард (Hans Bernard), 1930—1934 гг.;
- Швейцария: Вильгельм Густлофф (Wilhelm Gustloff), 1932—1936 гг., Сигисмунд фон Бибра (Sigismund von Bibra), 1936—1943 гг.;
- Южноафриканский союз: гауамтсляйтер Герман Боле (Hermann Bohle), с 1938 года.
За рубежом НСДАП/АО действовало через национальные немецкие организации, общества немецкой культуры и общества дружбы; организовывало «народные группы» (Volksgruppe) во главе с руководителями фольксдойче (Volksgruppeführer) и др. Народные группы создавались исключительно в тех регионах, где было достаточное число фольксдойче и которые имели особое значение для НСДАП, во всех прочих регионах создавались народные округа.
Наиболее крупными и деятельными организациями за рубежом были:
- Национальный союз немцев, живущих за границей;
- Союз немцев Востока;
- Народный союз немцев в Венгрии, фольксгруппенфюрер Франц Антон Баш;
- Немецкая народная группа в Румынии, фольксгруппенфюреры Фриц Фабрициус и Андеас Шмидт;
- Национал-социалистическое немецкое общество в Хорватии (позже — Немецкая народная группа в Хорватии), фольксгруппенфюрер Бранимир Альтгайер;
- Немецкая народная группа в Банате и Сербии, фольксгруппенфюрер Зепп Янко;
- Карпатско-немецкая партия (с 1938 года — Немецкая партия), фольксгруппенфюрер Франц Кармазин;
- Судетская немецкая партия, фольксгруппенфюрер Конрад Генлейн;
- Немецкое объединение (в Варте), фольксгруппенфюрер д-р Ганс Конерт;
- НСДАП Шлезвиг-Гольштейн, фольксгруппенфюрер Йенс Мюллер;
- Национал-социалистическая рабочая партия Северного Шлезвига, фольксгруппенфюрер Йеп Ниссен;
- Штирийский народный союз;
- Каринтийский народный союз;
- Мемельская немецкая служба порядка;
- Немецко-африканский народный союз, руководитель — Фриц Юлиус Кюн.
Служащие НСДАП/АО носили особый значок, имевший вид чёрного ромба, поставленного вертикально, на котором помещались литеры «АО» — у руководителей золотые, у остальных — серебряные. Знак носился на левом рукаве в 2 см над краем обшлага.
Руководители Зарубежной организации НСДАП (с 1936 года — с правами гауляйтера):
Д-р Ганс Ниланд (1 мая 1931 — 8 мая 1933 года);
Эрнст Вильгельм Боле (8 мая 1933 — 8 мая 1945 года).
Примечания
- Залесский К. А. «НСДАП. Власть в Третьем рейхе», М., Эксмо, 2005. С. 619.
- Отец гауляйтера Эрнста Вильгельма Боле.
См. также
Литература
- Залесский К.А. НСДАП. Власть в Третьем рейхе. — М.: Эксмо, 2005. — С. 214—216. — 672 с. — ISBN 5-699-09780-5.
- Фолькер Кооп (Volker Koop) «Пятая колонна Гитлера: Зарубежная организация НСДАП» («Hitlers fünfte Kolonne: Die Auslands-Organisation der NSDAP»). Берлин, 2009, ISBN 978-3-89809-085-8. (нем.)
- Артур Л. Смит (Arthur L. Smith) «Гитлеровское гау заграницей» («Hitler’s Gau Ausland»). В: «Political Studies», том. 14, февраль 1966 года, с. 90-95.
- Ральф Балке (Ralf Balke) «Свастика в Святой стране: Ландесгруппа НСДАП в Палестине» («Hakenkreuz im Heiligen Land: die NSDAP-Landesgruppe Palästina»). Зуттон, Эрфурт, 2001, ISBN 3-89702-304-0.
- Виктор Фариас (Victor Farías) «Нацисты в Чили» («Die Nazis in Chile»). Перевод с испанского. Берлин, 2002, ISBN 3-8257-0298-7 (в оригинале — «Los nazis en Chile»).
- Юрген Мюллер (Jürgen Müller) «Национал-социализм в Латинской Америке — Зарубежная организация НСДАП в Аргентине, Бразилии, Чили и Мексике в 1931—1945 гг.» («Nationalsozialismus in Lateinamerika — die Auslandsorganisation der NSDAP in Argentinien, Brasilien, Chile und Mexiko, 1931—1945»). Академическое издательство Хайнца («Akademischer Verlag Heinz»), Штутгарт, 1997, ISBN 3-88099-672-5.
- Гюнтер Лахман (Günter Lachmann) «Национал-социализм в Швейцарии в 1931—1945: К истории Зарубежной организации НСДАП» («Der Nationalsozialismus in der Schweiz 1931—1945: ein Beitrag zur Geschichte der Auslandsorganisation der NSDAP»). «Общество Эрнста Ройтера» («Ernst-Reuter-Gesellschaft»), Берлин-Далем, 1962.