Вооружённые силы Бельгии
Вооружённые силы Бельгии (нидерл. Belgische strijdkrachten, фр. Forces Armées Belges) — совокупность войск Королевства Бельгии, предназначенные для защиты свободы, независимости и территориальной целостности государства. Состоят из сухопутных войск, военно-морских и военно-воздушных сил.
| Belgische Strijdkrachten Forces Armées Belges Вооружённые силы Бельгии | |
|---|---|
| |
| Годы существования | 1830—наст. вр. |
| Страна |
|
| Подчинение | Министерство обороны Бельгии |
| Включает в себя | |
| Численность | 34 000 |
| Участие в |
война с Нидерландами (1831) Колониальные войны в Конго Первая мировая война Оккупация Рурской области (1923—1925) Вторая мировая война война в Корее Война НАТО против Югославии Война в Афганистане (с 2001) Интервенция в Ливии операция «Решительная поддержка» |
| Сайт | mil.be |
История
В соответствии с подписанным 19 апреля 1839 года Лондонским договором Бельгия стала нейтральным государством.
В 1864 году был сформирован экспедиционный корпус (Corps Expeditionnaire Belge), воевавший в Мексике до 1867 года.
Предпринятая в 1867 году Францией попытка аннексировать Люксембург вызвала обеспокоенность в Бельгии. Во время франко-прусской войны бельгийская армия была мобилизована, а король Леопольд II запретил подданным Бельгии вступать во французский Иностранный легион, чтобы избежать обвинения Бельгии в нарушении нейтрального статуса страны.
Позднее бельгийские войска были направлены в Бельгийское Конго.
XX век
Аннексия Боснии и Герцеговины Австро-Венгрией в октябре 1908 года вызвала обеспокоенность военно-политического руководства страны, военные расходы были увеличены и в 1909 году началось реформирование вооружённых сил, которое планировалось завершить в 1912 году. По состоянию на начало 1911 года вооружённые силы Бельгии состояли из постоянной армии (в состав которой входили пехотные, кавалерийские, артиллерийские и инженерные части), резерва и гражданской стражи (garde civique). Морской флот был невелик. Воздушный флот насчитывал четыре дирижабля и несколько аэропланов[2].
15 декабря 1913 года был принят закон о введении всеобщей воинской обязанности с 19 лет для всех способных носить оружие мужчин (а добровольцев на военную службу было разрешено принимать с 17 лет)[3].
После начала первой мировой войны Бельгия отклонила требование пропустить немецкие войска через свою территорию. После этого, 4 августа 1914 года немецкие войска пересекли границу страны и начали боевые действия против бельгийской армии, а Бельгия вошла в состав Антанты. К концу августа 1914 года большая часть территории страны была оккупирована, а оставшиеся бельгийские войска заняли оборону на реке Изер от Ипра до побережья. Кроме того, бельгийские колониальные войска участвовали в боевых действиях против колониальных войск Германии в Конго и Восточной Африке, а сформированный в 1915 году автобронеотряд из 350 человек (Corps Expeditionnaire des Autos-Canons-Mitrailleuses Beiges en Russie) был отправлен на Восточный фронт и воевал в составе русской армии до революции 1917 года, а после интервенции немецких войск на Украину в 1918 году был эвакуирован.
В январе 1923 года бельгийские и французские войска оккупировали Рурскую область Германии с целью принудить правительство Веймарской республики к выплате репараций. Войска были выведены с территории Германии в июле-августе 1925 года.
После начала Второй мировой войны Бельгия объявила о своём нейтралитете. 10 мая 1940 года в соответствии с планом кампании на западе немецкие войска совершили вторжение в Бельгию и несмотря на сопротивление бельгийских и союзных англо-французских войск, заняли территорию страны. 28 мая 1940 года бельгийский король Леопольд III подписал акт о капитуляции страны. После этого воинские части и соединения бельгийской армии были разоружены и расформированы. В дальнейшем бельгийские военнопленные использовались на принудительных работах на территории оккупированных стран Европы. Кроме того, из бельгийских коллаборационистов началось формирование вооружённых военизированных и охранно-полицейских формирований.
.jpg.webp)
(«Военная энциклопедия Сытина»)
В октябре 1944 года, после освобождения Бельгии от немецких войск, на территории страны началось формирование пехотных батальонов, личный состав которых в дальнейшем стал основой для воссоздания бельгийской армии.
В 1946 году бельгийские подразделения были направлены в состав оккупационных войск союзников, они несли службу в британской зоне оккупации Германии.
18 февраля 1948 года Бельгия, Нидерланды, Дания, Люксембург и Франция учредили Международный совет военного спорта с центром в Брюсселе.
17 марта 1948 года в Брюсселе Великобритания, Франция, Бельгия, Нидерланды и Люксембург подписали соглашение о коллективной безопасности и военной помощи (Brussels Treaty), в результате которого был создан Западный союз — первый в послевоенной Европе военно-политический блок закрытого типа, который предусматривал совместное планирование военных операций, стандартизацию вооружения и создание «мобильных вооружённых сил» из 23-х дивизий (15 из которых должна была предоставить Франция, 5 дивизий — Англия, а Бельгия, Нидерланды и Люксембург должны были совместно подготовить три дивизии)[4].
4 апреля 1949 года Бельгия вступила в блок НАТО.
Бельгия принимала участие в войне в Корее, отправив в 1951 году в состав сил ООН один пехотный батальон (Belgian United Nations Command)[5].
В 1952 году в соответствии с Парижским договором 1952 года и «Общим договором» 1952 года было принято решение о создании военного блока «Европейское оборонительное сообщество» (в который должны были войти Франция, ФРГ, Италия, Бельгия, Нидерланды и Люксембург), однако поскольку Национальное собрание Франции отказалось утвердить подписание Парижского договора, блок создан не был[6].
В 1991 году вооружённые силы Бельгии участвовали в войне в Персидском заливе.
С 1993 года военнослужащие Бельгии служат в составе Еврокорпуса.
В 1999 году Бельгия принимала участие в войне НАТО против Югославии.
XXI век
В 2000—2004 гг. началась реорганизация сухопутных войск Бельгии[7].
Бельгия принимает участие в войне в Афганистане.
Бельгия не принимала непосредственного участия в войне в Ираке, однако по программе «NATO Training Mission-Iraq» отправила группу военных инструкторов, которые занимались обучением военнослужащих и сотрудников иракских сил безопасности на территории ОАЭ[8].
В 2011 году Бельгия принимала участие в интервенции против Ливии.
Современное состояние

Общая численность действующего военного состава на 2012 год составляла 34 000 человек (32 тысяч военных и 2 тысяч гражданских служащих)[9].
В составе вооружённых сил Бельгии создано подразделение для ведения информационно-психологической войны — «группа информационных операций» численностью 205 военнослужащих[10].
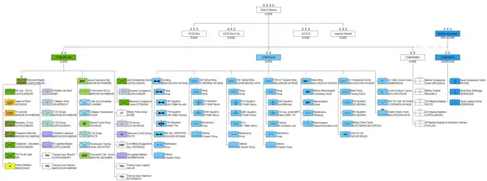
Состав вооружённых сил
Военно-морские силы
Военно-воздушные силы
Примечания
- Valka
- Бельгия // Военная энциклопедия : [в 18 т.] / под ред. В. Ф. Новицкого … [и др.]. — СПб. ; [М.] : Тип. т-ва И. Д. Сытина, 1911—1915.
- Бельгія // Военный сборникъ, 1914, № 6. — С. 226-230.
- Владимиров С. А., Теплов Л. Б. Варшавскому Договору — четверть века. — М.: Знание, 1980. — С. 7.
- Р. Эрнест Дюпюи, Тревор Н. Дюпюи. Всемирная история войн (в 4-х тт.). — Кн. 4 (1925—1997). — СПб., М.: Полигон; АСТ, 1998. — С. 560. — ISBN 5-89173-020-0
- «Европейское оборонительное сообщество» // Советский энциклопедический словарь. / Редколл., гл. ред.: А. М. Прохоров. — 4-е изд. — М.: Советская энциклопедия, 1986. — С. 423.
- Мишин В. Реорганизация сухопутных войск Бельгии // Зарубежное военное обозрение, 2004, № 12. — С. 23-26.
- Jeremy M. Sharp, Christopher M. Blanchard. Post-War Iraq: Foreign Contributions to Training, Peacekeeping, and Reconstruction // Congressional Research Service Report for Congress (September 25, 2007). — С. 7.
- Бельгийскую армию сократили с опережением графика, // РИА Новости (02.01.2012).
- Александров И. Психологические операции вооружённых сил Бельгии // Зарубежное военное обозрение, 2015, № 10 (823). — С. 41-43.
Литература
- Петрунин П. Сухопутные войска Бельгии // Зарубежное военное обозрение, 2018, № 7. — С. 38-43.

