Актинометр
Актинометр (от греч. ακτίς актино- — луч и μέτρον — мера) — измерительный прибор, который служит для измерения интенсивности электромагнитного излучения, преимущественно видимого и ультрафиолетового света. В метеорологии применяется для измерения прямой солнечной радиации.

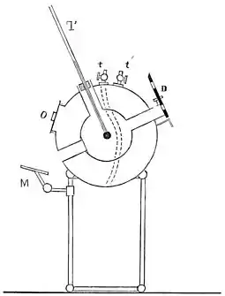
Так назвал Гершель изобретённый им в 1834 году инструмент, служащий для измерения нагревательной силы солнечных лучей. Ещё раньше Гершеля Соссюр построил с этою же целью инструмент, который он назвал гелиотермометром, а позже (1838) Пулье изобрел так называемый пиргелиометр. Актинометром названы также приборы, измеряющие количество лучистой теплоты, испускаемой в небесное пространство (Пулье, 1838). Самое большое значение имеет Актинометр, изобретённый Пулье (пиргелиометр); в общем он состоит из цилиндрического серебряного сосуда, крышка которого уставлена перпендикулярно к солнечным лучам; сосуд наполнен водой с погруженным в неё шариком очень чувствительного термометра; крышка, воспринимающая лучи, закопчена (покрыта сажей) для большего их поглощения. Из повышения температуры воды в определенное время вычисляют количество поглощенного тепла известною плоскостью в данное время. К этому надо ещё прибавить ту теплоту, которую воспринимающая поверхность теряет через лучеиспускание. Дабы таковую найти, устанавливают Актинометр так, чтобы воспринимающая поверхность была обращена в ту сторону неба, где солнца нет, и по понижению температуры вычисляют потерянное количество тепла. Актинометром иногда называют и обыкновенный актинограф.
Актинометр с набором фильтров может быть использован для измерения прямой солнечной радиации в различных участках солнечного спектра[1].
См. также
Примечания
- Большая Российская энциклопедия: В 30 т. / Председатель науч.-ред. совета Ю. С. Осипов. Отв. ред С. Л. Кравец. Т. 1. А — Анкетирование. — М.: Большая Российская энциклопедия, 2005. — 766 с.: ил.: карт. (стр. 371)
Ссылки
- ГОСТ Р 8.807-2012
- ГОСТ 8.195-2013
- Актинометръ // Энциклопедический словарь, составленный русскими учёными и литераторами. Том II / П. Л. Лавров. — СПб.: Тип. И. И. Глазунова и Комп., 1862. — С. 409-410.
- Актинометр // Энциклопедический словарь Брокгауза и Ефрона : в 86 т. (82 т. и 4 доп.). — СПб., 1890—1907.