V-список
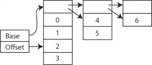
V-список — структура данных, разработанная Филом Багвеллом в 2002 году. V-список объединяет в себе быстрый доступ к случайным элементам и быстрое расширение списка. V-список требует только log n дополнительной памяти для хранения указателей, где n — количество элементов в списке. V-список состоит из обычного списка массивов, размеры которых образуют геометрическую прогрессию. Для того, чтобы найти элемент в V-списке, надо знать всего лишь адрес массива, в котором находится искомый элемент и его индекс в этом массиве. В среднем поиск случайного элемента занимает O(1) операций и O(log n) — наихудший случай.

Литература
- Bagwell, Phil (2002), Fast Functional Lists, Hash-Lists, Deques and Variable Length Arrays, EPFL, <http://infoscience.epfl.ch/record/64410/files/techlists.pdf>
Ссылки
This article is issued from Wikipedia. The text is licensed under Creative Commons - Attribution - Sharealike. Additional terms may apply for the media files.