Argon2
Argon2 — функция формирования ключа, разработанная Алексом Бирюковым (англ. Alex Biryukov), Даниэлем Дину (англ. Daniel Dinu) и Дмитрием Ховратовичем (англ. Dmitry Khovratovich) из Университета Люксембурга в 2015 году[1].
| Argon2 |
|---|
Это современный простой алгоритм, направленный на высокую скорость заполнения памяти и эффективное использование нескольких вычислительных блоков[2]. Алгоритм выпущен под лицензией Creative Commons.
История
В 2013 году был объявлен конкурс Password Hashing Competition о создании новой функции хеширования паролей. К новому алгоритму предъявлялись требования по объёму используемой памяти, количеству проходов по блокам памяти и по устойчивости к криптоанализу.
В 2015 году Argon2 был объявлен победителем конкурса[1]. С того времени алгоритм претерпел 4 серьёзных изменения. Исправлены часть описаний алгоритмов генерации некоторых блоков и опечатки, добавлены рекомендуемые параметры[1][3].
Входные данные
Argon2 использует основные и дополнительные параметры для хеширования:
Основные:
- Сообщение (пароль) , длиной от до .
- Соль S, длиной от до .
Дополнительные:
- Степень параллелизма , любое целое число от до — количество потоков, на которое можно распараллелить алгоритм.
- Длина тэга , длиной от до .
- Объём памяти , целое число килобайтов от до
- Количество итераций [4]
Версии алгоритма
Существуют две версии алгоритма:
- Argon2d — подходит для защиты цифровой валюты и информационных систем, не подверженных атакам по сторонним каналам.
- Argon2i — обеспечивает высокую защиту от trade-off атак, но работает медленнее версии d из-за нескольких проходов по памяти[1].
Описание

Argon2 работает по следующему принципу:
- Производится хеширование пароля с использованием хеш-функции Blake2b.
- Результат хеширования записывается в блоки памяти.
- Блоки памяти преобразуются с использованием функции сжатия
- В результате работы алгоритма генерируется ключ (англ. Tag).
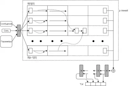
Заполнение блоков памяти
, , где
— функция индексирования, — массив памяти, — функция сжатия, — сообщение(пароль), — хеш-функция Blake2b.
Функции индексирования зависит от версии алгоритма Argon2:
- Argon2d — зависит от предыдущего блока
- Argon2i — значение, определяемое генератором случайных чисел.
В случае последовательного режима работы функция сжатия применяется раз. Для версии Argon2d на -м шаге на вход функции подаётся блок с индексом , определяемый предыдущим блоком . Для версии Argon2i берётся значение генератора случайных чисел ( в режиме счетчика).
В случае параллельного режима (алгоритм распараллеливается на тредов) данные распределятся по блокам матрицы , где первые блоки — результат хеширования входных данных, а следующие задаются функцией сжатия по предыдущим блокам и опорному блоку :
, где — количество блоков памяти размером 1024 байта, — хеш-функция, принимающая на вход 32-битное представление входных параметров, на выходе которой — 64-битное значение, — хеш-функция переменной длины от , — объём памяти, — количество итераций.
В итоге:
Нахождение опорного блока
- Argon2d: выбираются первые 32 бита для и следующие 32 бита для из блоков
- Argon2i: , где - номер итерации, — номер линии, — задаёт версию (в данном случае единица)
Далее определяется индекс строки, откуда берётся блок. При за текущий номер линии принимается значение . Затем определяется набор индексов по 2 правилам:
- Если совпадает с номером текущей строки, то в набор индексов добавляются все не записанные ранее блоки без
- Если не совпадает, то берутся блоки из всех сегментов линии и последних частей.
В итоге, вычисляется номер блока из , который принимается за опорный:
Функция H'

Blake2b — 64 битная версия функции BLAKE, поэтому строится следующим образом:
При больших выходное значение функции строится по первым 32 битам блоков — и последнему блоку :
Функция сжатия G
Основана на функции сжатия Blake2b. На вход получает два 8192-битных блока и вырабатывает 1024-битный блок. Сначала два блока складываются (), затем матрица обрабатывается функцией построчно (), затем получившаяся матрица обрабатывается по столбцам (), и на выходе G выдается [6].
Криптоанализ
Защита от коллизий: Сама функция Blake2b считается криптографически безопасной. Также, ссылаясь на правила индексирования, авторы алгоритма доказали отсутствие коллизий внутри блоков данных и низкую вероятность их появления при применении функции сжатия.
Атака нахождения прообраза: пусть злоумышленник подобрал такое, что , тогда для продолжения данной атаки он должен подобрать прообраз : , что невозможно. Такое же рассуждение подходит для атаки нахождения второго прообраза.
Атаки по времени: если пользователю необходимо адаптироваться к атаке по времени, то следует использовать версию Argon2i, так как она использует независимую память[7].
Атаки
Memory optimization attack
Дэн Боне, Henry Corrigan-Gibbs и Stuart Schechter в своей работе показали уязвимость Argon2i версии 1.2. Для однопроходной версии их атака снижала расход памяти в 4 раза без замедления выполнения. Для многопроходной версии — в 2,72 раза. Позднее, в версии 1.3 операция перезаписи была заменена на XOR[8].
AB16
Joel Alwen и Jeremiah Blocki в своих работах доказали, что их алгоритм атаки AB16 эффективен не только для Argon2i-A (из первой версии спецификации), но и для Argon2i-B (из последней версии 1.3). Они показали, что атака на Argon2 при , используя 1 GB ОЗУ, снижает время вычисления в два раза. Для эффективной защиты необходимо задать больше 10 проходов. Но при рекомендуемом подходе выбора параметров алгоритма на практике часто может выбираться всего лишь 1 проход. Разработчики Argon2 утверждают, что, применяя атаку AB16 на Argon2i-B при , время уменьшается не более чем в 2 раза вплоть до использования 32 GB памяти и рекомендуют использовать число проходов, превышающее значение двоичного логарифма от используемой памяти[9].
The ranking tradeoff attack
Данная атака является одной из самых эффективных для Argon2d. Она снижает время обработки в 1,33 раза. Для Argon2i при коэффициент равен 3 [10].
Garbage Collector Attacks
Основным условием для представленной атаки является доступ злоумышленника к внутренней памяти целевой машины либо после прекращения схемы хеширования, либо в какой-то момент, когда сам пароль ещё присутствует в памяти. Благодаря перезаписи информации с помощью функции , Argon2i и Argon2d устойчивы к данным атакам[11].
Применение
Argon2 оптимизирован под x86-архитектуру и может быть реализован на Linux, OS X, Windows.
Argon2d предназначен для систем, где злоумышленник не получает регулярного доступа к системной памяти или процессору. Например, для backend-серверов и криптомайнеров. При использовании одного ядра на 2-Ghz CPU и 250 Mb оперативной памяти с Argon2d (p=2) криптомайнинг занимает 0,1 сек., а при применении 4 ядер и 4 Gb памяти (p=8) аутентификация на backend сервере проходит за 0.5 сек.
Argon2i больше подходит для frontend-серверов и шифрования жёсткого диска. Формирование ключа для шифрования на 2-Ghz CPU, используя 2 ядра и 6 Gb оперативной памяти, с Argon2i (p=4) занимает 3 сек., в то время как аутентификация на frontend-сервере, задействовав 2 ядра и 1 Gb памяти с Argon2i (p=4), занимает 0,5 сек.[12]
Примечания
- Password Hashing Competition.
- Argon, 2016, с. 293.
- Argon, 2016, с. 292.
- Argon, 2016, с. 294.
- Argon, 2016, с. 294—295.
- Argon, 2016, с. 295.
- Argon, 2016, с. 296—297.
- Henry Corrigan-Gibbs, 2016.
- Alwen, Blocki, 2016.
- Argon, 2016, с. 297.
- Overview, 2015.
- Argon, 2016, с. 300.
Литература
- Joel Alwen, Jeremiah Blocki. Efficiently Computing Data-Independent Memory-Hard Functions. — Advances in Cryptology – CRYPTO 2016, 2016. — P. 241—271. — ISBN 978-3-662-53008-5.
- Dan Boneh, Henry Corrigan-Gibbs, Stuart Schechter. Balloon Hashing: A Memory-Hard Function Providing Provable Protection Against Sequential Attacks. — Advances in Cryptology – ASIACRYPT 2016, 2016. — P. 220—248. — ISBN 978-3-662-53887-6.
- Password Hashing Competition.
- Alex Biryukov, Daniel Dinu, Dmitry Khovratovich. Argon2: new generation of memory-hard functions for password hashing and other applications. — European Symposium on Security and Privacy, 2016.
- Christian Forler, Eik List, Stefan Lucks, Jakob Wenzel. Overview of the Candidates for the Password Hashing Competition and their resistance against Garbage-Collector Attacks. — Technology and Practice of Passwords, 2015. — P. 3—18. — ISBN 978-3-319-24192-0.