Чисугвимундо
Чисугвимундо, чисугыймундо (хангыль: 지수귀문도; ханча: 地數龜文圖), также задача о шестиугольной черепахе — математическая задача, изобретённая корейским аристократом и математиком Чхве Сок Чоном (1646—1715).

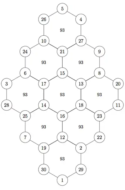
В N узлах шестиугольной решетки, похожей на рисунок на панцире черепахи, необходимо разместить числа от 1 до N так, чтобы суммы чисел в вершинах каждого шестиугольника были равны. Задача имеет явное сходство с магическим квадратом, хотя способ расположения чисел отличается от задачи с квадратом[1].

На иллюстрации приведено решение задачи из книги Чхве Сок Чона «Гусуряк», в которой содержится много интересных математических открытий. Сумма шести чисел в вершинах каждого шестиугольника равна 93. В зависимости от расположения чисел от 1 до 30 по узлам решетки магическая сумма варьируется от 77 до 109.
См. также
Примечания
- Choe, Choi & Moon (2003), p. 850.
Литература
- Choe, Heemahn; Choi, Sung-Soon & Moon, Byung-Ro (2003), Cantù-Paz, Erick, ed., A Hybrid Genetic Algorithm for the Hexagonal Tortoise Problem, Springer, ISBN 978-3-540-40602-0