Тихоокеанское командование Армии США
Тихоокеанское командование Армии США (англ. United States Army Pacific (USARPAC)) — объединение сил сухопутных войск США в Азиатско-Тихоокеанском регионе. Под управлением USARPAC находятся все подразделения СВ США в регионе. Находится в составе Тихоокеанского командования Вооружённых сил США. Дислокация штаба — Форт-Шафтер (штат Гавайи). С января 2012 года в подчинение USARPAC перешла 8-я армия, дислоцированная в Южной Корее.[3][4]
| Тихоокеанское командование Армии США | |
|---|---|
![]() Эмблема USARPAC | |
| Годы существования | 2000 — н. в. |
| Страна |
|
| Входит в | Тихоокеанское командование Вооружённых сил США |
| Тип | объединение |
| Включает в себя | управление и части |
| Функция | общевойсковое командование |
| Численность | ~80 000[1] |
| Дислокация | Форт-Шафтер (штат Гавайи) |
| Участие в | |
| Сайт | army.mil/usarpac/ (англ.) |
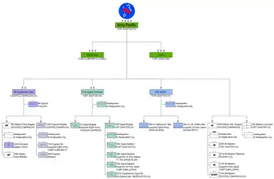
Состав

Состав сил на 2016 год.

Состав сил на 2019 год.
2016 год
- Управление, Форт-Шафтер
- 8-я полевая армия, Йонсанский Гарнизон (Республика Корея)
- 25-я пехотная дивизия, Скофилдские Казармы (штат Гавайи)
- Командование Армии США на Аляске, Форт-Ричардсон (штат Аляска)
- Командование Армии США в Японии, Кэмп-Зама (Япония)
- 94-е командование противовоздушной и противоракетной обороны, Форт-Шафтер)
- 8-е командование тылового обеспечения, Скофилдские Казармы)
- 8-я бригада военное полиции, Скофилдские Казармы
- 10-я группа обеспечения, Окинава
- 130-я инженерная бригада, Скофилдские Казармы
- 311-е командование связи
- 1-я бригада связи, Сеул
- 516-я бригада связи, Форт-Шафтер
- 9-е командование обеспечения резерва
- 196-я пехотная бригада, Форт-Шафтер (Резерв СВ США)
- 18-е медицинское командование, Форт-Шафтер
- 500-я разведывательная бригада, Скофилдские Казармы
- 5-й отряд фронтовой координации (5th Battlefield Coordination Detachment), Пёрл-Харбор — Хикэм.
2019 год
- Управление, Форт-Шафтер
- 8-я полевая армия, Йонсанский Гарнизон (Республика Корея)
- 94-е командование противовоздушной и противоракетной обороны, Форт-Шафтер)
- 8-е командование тылового обеспечения, Скофилдские Казармы)
- 8-я бригада военное полиции, Скофилдские Казармы
- 130-я инженерная бригада, Скофилдские Казармы
- 311-е командование связи
- 1-я бригада связи, Сеул
- 516-я бригада связи, Форт-Шафтер
- 9-е командование обеспечения резерва
- 196-я лёгкая пехотная бригада, Форт-Шафтер (Резерв СВ США)
- 18-е медицинское командование, Форт-Шафтер
- 500-я разведывательная бригада, Скофилдские Казармы
- 5-й отряд фронтовой координации (5th Battlefield Coordination Detachment), Пёрл-Харбор — Хикэм.
Примечания
- Архивированная копия (недоступная ссылка). Дата обращения: 18 января 2018. Архивировано 21 января 2018 года.
- https://history.army.mil/html/forcestruc/lineages/branches/army/usapacific.htm
- The United States Army Organization. US Army.
- Eighth Army – An Operational Field Army Headquarters Архивная копия от 15 января 2017 на Wayback Machine Thursday, April 26, 2012
This article is issued from Wikipedia. The text is licensed under Creative Commons - Attribution - Sharealike. Additional terms may apply for the media files.
