Тит Татий
Тит Та́тий, или Тит Таций (лат. Titus Tatius) — легендарный царь сабинян, правитель города Куреса.
| Тит Татий | |
|---|---|
| лат. T. Tatius | |
| |
| Дата рождения | VIII век до н. э. |
| Место рождения | |
| Дата смерти | не ранее 753 до н. э. |
| Место смерти | |
| Страна | |
| Род деятельности | политик Древнего Рима |
| Отец | неизвестно |
| Мать | неизвестно |
| Дети | Тация[d] |
История
Согласно легенде, римский правитель Ромул пригласил сабинян на консуалии (праздник в честь бога Конса), во время которого по его сигналу были похищены сабинские женщины, а их мужчин прогнали воины. Тит Татий собрал войско, атаковал и, благодаря предательству Тарпеи, захватил Капитолийский холм. Однако сабинские женщины, уже взятые римлянами в жёны, уговорили Тита и Ромула примириться. Условием перемирия стал договор о совместном правлении Римом[1]. Римляне и сабиняне объединились в единый народ — квиритов (лат. quirites).
Соглашение продлилось недолго, так как через пять лет Татий умер (согласно Плутарху, возможно, был убит жителями города Лавиниума в результате кровной мести за оскорбление, нанесённое лавинским послам родственниками Тита), так что Ромул остался единоличным правителем Рима.
По мнению Орозия, Тит был убит Ромулом вскоре после того, как предложил ему царствовать совместно[2].
В результате столь краткого правления Тит не вошёл в список «Семи древнеримских царей».
Вышеуказанная легенда дошла до нас в изложении римского историка Тита Ливия, но реальность существования и правления Тита Татия не доказана. Марк Теренций Варрон называет его правителем Рима, при котором город расширился и который организовал несколько культов. Однако более вероятно, что Тит Татий является эпонимом титских племён или вымышленной персоной.
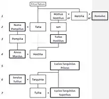
Дети

У Тита Татия по некоторым источникам было две дочери, потомки которых стали римскими царями (Ромул потомства не оставил)[3]:
- Татия — замужем за 2-м царем, Нумой Помпилием
- Герсилия — бабушка 3-го царя Тулла Гостилия.
Мнения историков
- По мнению Моммзена («Die Tatiuslegende», в «Hermes», т. 21, стр. 570—581, 1886), сказание о Тите восходит к III веку до н. э., когда после покорения Сабинской области были образованы две трибы, Велинская и Квиринская.
- По мнению Низе (статья в «Hist. Zeitschrift», 1888, т. 59, стр. 498—505), исторической основой легенды послужил союз Рима с самнитянами, относящийся к 354 году до н. э.
- Ю. А. Кулаковский («К вопросу о начале Рима», гл. III: «Аборигены и Сабины», Киев, 1888) полагает, что в легенде о Тите Тации отразилось воспоминание об утверждении латинского племени на территории Рима: «в образе царя-пришельца дано нам конкретное воплощение безличной италийской ver sacrum», религиозной формы переселения италийских племён.
- По заключению Энмана («Легенда о римских царях», стр. 58—115: «Тит Татиус и сабиняне в Риме», СПб., 1896), Тит был вымышленным эпонимом или легендарным царём-основателем авгуров (сабинских авгуров, или коллегии Тициев), которого историческая легенда позднее сделала виновником переселения сабинян в Рим и эпонимом второй из трёх древнейших римских триб Тициев.
В кино
- 1961 — Похищение сабинянок (Il Ratto delle sabine) — худ. фильм, режиссёр — Ришар Поттье, Фолько Люлли.
Другое
- С именем Tatius этимологически связано римское имя Tatiana (Татьяна).
См. также
Примечания
- Обнорский Н. П. Таций // Энциклопедический словарь Брокгауза и Ефрона : в 86 т. (82 т. и 4 доп.). — СПб., 1890—1907.
- Орозий. История против язычников. Книга II. 4.6.
- Коптев А. В. Правовой механизм передачи царской власти в архаическом Риме и сакральные функции трибуна целеров.. ancientrome.ru. Дата обращения: 1 апреля 2018.
