Сизифово охлаждение
Сизифово охлаждение атомов (англ. Sisyphus cooling) — механизм понижения температуры атомов с помощью лазерного света до температур ниже достижимых с помощью доплеровского охлаждения (~500 μK). Охлаждение является результатом взаимодействия атомов с градиентом поляризации, созданной двумя распространяющимися навстречу лазерными пучками с ортогональной линейной поляризацией. Атомы, летящие в направлении световой волны в результате спонтанного перехода с верхнего на нижний уровень «одетого» состояния (dressed state) теряют кинетическую энергию. В результате чего температура атомов снижается на два порядка в сравнении с температурой, получаемой доплеровским охлаждением (~ 10 μK).
Введение
Для того, чтобы понять механизм охлаждения атома с помощью Сизифового процесса необходимо привлечь следующие физические процессы:
- световые сдвиги уровней атомов
- градиент поляризации света
Переменный эффект Штарка

Атом, помещенный во внешнем электрическом поле , меняет свою энергию. В результате энергетические уровни атома смещаются на величину , где — электрический дипольный момент атома.
Этот эффект называется Эффект Штарка. Аналогичное поведение у атома наблюдается в переменном электрическом поле, в том числе при освещении светом, его называют «Переменным Штарк-эффектом» (в англоязычной литературе — AC-Stark effect):
где — Частота Раби, — отстройка частоты лазера от атомного резонанса
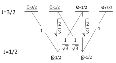
Модельная структура уровней

Квадрат коэффициента Клебша-Гордана равен вероятности перехода с одного уровня на другой.
Модельная энергетическая структура атома показана на Рис.2. Из этой диаграммы видно, что переходы между уровнями под действием света в зависимости от его поляризации происходят с разной вероятностью.
Вероятность переходов между уровнями
и
под действием света с круговой поляризацией равна единице.
Тогда как вероятность переходов между уровнями
и
в три раза меньше (1/3).
В случае возбуждения линейно-поляризованным светом уровней
и
вероятность перехода составляет (2/3).
Градиент поляризации
В случае, когда в атомном паре распространяются две линейно поляризованные волны, ортогональные к друг другу и движущиеся навстречу друг другу, то атом видит суммарную поляризацию с весьма своеобразным поведением, см. Рис.3.

В точке О поляризация будет линейной, затем в точке она превратится в круговую, вращающуюся в левую сторону. При дальнейшем движении атома наступит черед линейной поляризации (повернутой на 90° относительно исходной, точка ) и право-круговой (точка . В поляризация вернется к исходной линейной, но с задержкой на 180 градусов). Период полной смены поляризации равен .

Описанный градиент поляризации приведет к тому, что в разных точках пространства движущийся атом будет иметь разный световой сдвиг уровней.
Рассмотрим пример для света, частота которого меньше частоты перехода ,(см. Рис.4.):
- Точка О. Здесь световой сдвиг уровней одинаков для обоих уровней (красная линия), (зелёная линия).
- Точка . В этой точке поляризация изменилась на лево-поляризованную круговую волну, которая взаимодействует с переходами и . У первого перехода вероятность перехода больше, чем у второго и, следовательно, больший дипольный момент и сдвиг, см. Рис.4.
- Точка . Здесь световой сдвиг уровней будет опять одинаков для обоих уровней (красная линия), (зелёная линия)
- Точка . Право-поляризованная волна взаимодействует с переходами и . Первый переход имеет меньшую вероятность перехода, чем второй и, следовательно, меньший дипольный момент и сдвиг, чем у второго перехода.
Качественное описание процесса охлаждения

Предположим, что в момент включения лазерного излучения атомы, движущиеся вдоль оси OZ находятся в точке λ / 8. В этой точке лево-поляризованый свет вызовет вынужденные переходы атома между уровнями и . Время жизни атома в возбужденном состоянии для щелочных металлов приблизительно =30 нс, после которого произойдет спонтанное возвращение атома на исходный или другой в соответствии с правилами отбора уровень. В рассматриваемом случае среди возможных путей распада есть такой который приведет к потери энергии, а именно: .
Атом окажется в потенциальной яме перехода , образовавшуюся вследствие светового сдвига. Атом при этом спонтанном переходе с излучением фотона в случайном направлении теряет энергию, приобретенную вследствие поглощения фотона в направлении -OZ, то есть из-за анизотропии процесса составляющая скорости атома вдоль оси OZ уменьшится. Несколько другой баланс по энергии будет наблюдаться при другом переходе.
Атомы, попав на уровень , будут продолжать двигаться и, при этом, взбираться на образовавшуюся вследствие светового сдвига потенциальную горку, теряя кинетическую энергию (замедляясь). В точке атом совершит под действием право-круговой поляризации вынужденный переход с уровня на уровень , а оттуда спонтанно распадется на уровень , то он потеряет (излучив) энергию . После чего атом снова начнет карабкаться вверх теряя энергию, пока снова в точке процесс снова повторится.
История вопроса
Теоретические исследования охлаждения атомов лазерным светом были начаты в 70-е годы XX века. Первым был теоретически разработан процесс так называемого доплеровского охлаждения атомов. В работе[1] было показано, что доплеровское охлаждение позволяет понизить температуру атомов до значения , определяемого естественной полушириной линии резонансного оптического перехода атомов. В 80-е годы XX столетия экспериментальные исследования охлаждения атомов с помощью лазерного света стали горячей темой в области фундаментальных физических исследований. К концу 80-х атомы удалось охладить значительно ниже температуры, предсказываемой теорией доплеровского охлаждения. Необходимо было объяснить расхождения между теорией и экспериментом. Такое объяснение было дано в 1989 г (см. литературу) группой французских физиков во главе с Коэн-Тануджи (англ. C. Cohen-Tannouudji). Это было сделано с помощью механизма «Сизифова охлаждения» (или второе название механизма градиента поляризации). Механизм охлаждения был назван авторами в честь героя греческой мифологии Сизифа, который затаскивал камень на вершину горы, с которой камень потом падал вниз и Сизифу приходилось снова и снова вновь подымать его. Это продолжалось бесконечно.
В 1997 г. за цикл работ по охлаждению атомов, в частности, за объяснение Сизифова механизма охлаждения французскому ученому Коэн-Тануджи была присуждена Нобелевская премия по физике.
Примечания
- В. С. Летохов, В. Г. Миногин, Б. Д. Павлик. Охлаждение и пленение атомов и молекул резонансным лазерным полем. ЖЭТФ 72, 1328 (1977).
Литература
- M.Grajcar, S.H.W. van der Ploeg, A.Izmalkov, E.Il’ichev, H.-G.Meyer, A.Fedorov, A.Shnirman and Gerd Schön. Sisyphus cooling and amplification by a superconducting qubit (англ.) (pdf). Nature Physics (2008). Дата обращения: 15 февраля 2010.
Ссылки
- ж. «Наука и жизнь». НОБЕЛЕВСКИЕ ПРЕМИИ 1997 ГОДА. ОЧЕНЬ ХОЛОДНЫЕ АТОМЫ № 1, 1998 год С. ЛАТЫШЕВ
- Nobel Lecture by William D. Phillips, Dec 8, 1997.
- Foot, C.J. Atomic Physics. Oxford University Press (2005).
- J.Dalibard and C. Cohen-Tannouudji, Laser cooling below the Doppler limit by polarization gradients: simple theoretical models, J. Opt.Soc.Am.B, 6, 20232045 (1989)