Подвижная особенность
Подвижная особенность (или подвижная особая точка) общего решения обыкновенного дифференциального уравнения — такая особая точка решения, которая различна для разных частных решений одного уравнения. То есть, говорят, что общее решение дифференциального уравнения имеет подвижную особенность, если различные частные решения этого уравнения имеют особенность в различных точках, в зависимости от параметра (например, от начальных условий), определяющего конкретное частное решение[1]. Особые точки, которые не зависят от конкретного решения, называются неподвижными особенностями (или неподвижными особыми точками). Подвижные особенности имеют важную роль при изучении решений обыкновенных дифференциальных уравнений в комплексной плоскости[2].

Пример
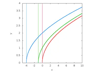
Рассмотрим, например, уравнение
- .
Его решениями будут при любой константе c. Эти решения имеют особую точку при . Таким образом это уравнение имеет подвижную особенность.
Линейные дифференциальные уравнения
С другой стороны известно, что линейное дифференциальное уравнение может иметь особую точку только в особых точках самого уравнения. Следовательно линейное дифференциальное уравнение не может иметь подвижную особенность[2].
Свойство Пенлеве
Особая точка для комплексной многозначной функции называется критической (или точкой ветвления), если при обходе вокруг этой точки функция меняет значение (так, например, является критической точкой для функции ).
Про обыкновенное дифференциальное уравнение говорят, что оно обладает свойством Пенлеве, если его решения не имеют критических подвижных особенностей.
Например, уравнение имеет решения , где произвольная константа. Эти решения имеют подвижную особую некритическую точку . Уравнение же имеет решения . Особая точка этого уравнения будет уже критическая. Таким образом уравнение обладает свойством Пенлеве, а нет.
Поль Пенлеве и его ученики показали, что для уравнений, обладающих этим свойством, может быть получено общее решение. Если уравнение не обладает свойством Пенлеве, то получить его решение, как правило, не удаётся[2].
Исследования дифференциальных уравнений на свойство Пенлеве, называется пенлеве-анализом.
История
Понятие подвижной особой точки ввёл Лазарь Фукс. В 1884 году Фукс доказал, что среди всех уравнений первого порядка вида
для которых функция локально-аналитическая по первому аргументу, и рациональная по второму, только уравнение Риккати не имеет подвижных критических особых точек.
Софья Ковалевская, изучая задачи о вращение волчка, доказала, что решения этой задачи не имеют подвижных критических особых точек только в трёх случаях. Решения задачи в первых двух случаях были ранее получены Леонардом Эйлером и Жозефом Лагранжем. Ковалевская получила решения для третьего случая. Таким образом, Софья Ковалевская первой обнаружила преимущества дифференциальных уравнений, обладающих свойством, которое мы теперь называем свойством Пенлеве. В 1888 году за эту работу ей присуждена премия Бордена Парижской академии наук.
Поль Пенлеве около 1900 года изучал дифференциальные уравнения второго порядка
где функция является локально-аналитической по первому аргументу и рациональной по последним двум. Пенлеве и его ученики Бертран Гамбье, Рене Гарнье и другие, доказали, что среди всех возможных таких уравнений решения только 50 канонических уравнений обладают свойством Пенлеве. Оказалось, что 44 уравнений из этих 50 можно выразить через известные функции, а для решений оставшихся шести уравнений Пенлеве и Гамбье ввели специальные функции, которые теперь называются трансцендентами Пенлеве[2].
См. также
Примечания
- Bender, Carl M.; Orszag, Steven A. Advanced Mathematical Methods for Scientists and Engineers: Asymptotic Methods and Perturbation Series (англ.). — Springer, 1999. — P. 7.
- Н. А. Кудряшов. Свойство Пенлеве в теории дифференциальных уравнений // Соросовский образовательный журнал : журнал. — 1999. — № 9. — С. 121—122.