Медицинский алгоритм
Медицинский алгоритм — в клинической медицине пошаговый протокол для решения задач врачебной практики[2]. Может быть представлен в виде пошаговой инструкции либо блок-схемы алгоритма. Часто такие алгоритмы применяются для решения задач диагностики или скрининга[3]. Медицинские алгоритмы являются одним из ключевых форматов представления медицинской информации[4].


Было выявлено 16 типов медицинских алгоритмов[6], от простых формул для вычисления индекса массы тела до сложных методов прогноза клинических результатов.
Требования
Врачи должны уметь читать, понимать и использовать медицинские алгоритмы. Согласно Федеральному государственному образовательному стандарту высшего профессионального образования по специальности «060101 Лечебное дело» врачи должны
- использовать алгоритм постановки диагноза (основного, сопутствующего, осложнений)…, выполнять основные диагностические мероприятия по выявлению неотложных и угрожающих жизни состояний (ПК-17);
- осуществлять алгоритм выбора медикаментозной и немедикаментозной терапии больным с инфекционными и неинфекционными заболеваниями, к ведению физиологической беременности, приему родов (ПК-20)[7].
Представление медицинских алгоритмов
Медицинские алгоритмы используются во врачебной практике в текстовой и графической форме (имеются в виду медицинские алгоритмы диагностики, лечения, профилактики и т. д., которые создаются опытными врачами и преподавателями и предназначены для обучения и повышения квалификации врачей). Графическое представление алгоритмов в виде блок-схем используется для наглядного изображения действий медицинского персонала и процессов, протекающих в организме пациента[8][9][10].
На первом этапе применялись блок-схемы, заменившие неудобное и ненаглядное текстовое описание алгоритмов. Например, графические медицинские алгоритмы представлены в учебнике «Практическое руководство для врачей общей (семейной) практики», вышедшем под научной редакцией академика РАМН, доктора медицинских наук, профессора Игоря Денисова. В учебнике в виде блок-схем графически показаны диагностические алгоритмы клинических синдромов, часто встречающиеся в практике, например:
- алгоритм «Остро возникшая головная боль»[11];
- алгоритм «Синкопальное состояние»[12];
- алгоритм «Кровохарканье»[13];
- алгоритм «Одышка»[14];
- алгоритм «Дисфагия»[15];
- алгоритм «Острая диарея»[16].
Учебник предназначен для врачей общей практики (семейных врачей), участковых терапевтов и педиатров, амбулаторно-поликлинических врачей других специальностей, интернов, клинических ординаторов, студентов медицинских вузов[17].
Упорядоченные блок-схемы
Со временем выяснилось, что блок-схемы не позволяют изображать сложные алгоритмы с необходимой полнотой и наглядностью. Недостаток блок-схем состоит в том, что при большой степени детализации они становятся громоздкими и теряют своё основное достоинство — наглядность структуры алгоритма[18]. Кроме того, блок-схемы не приучают к аккуратности при описании алгоритма[19]. Ромб можно поставить в любом месте блок-схемы, а от него повести выходы на какие угодно участки. Так можно быстро превратить алгоритм в запутанный лабиринт, разобраться в котором через некоторое время не сможет даже сам его автор[19].
Возникла необходимость устранить отмеченные недостатки и упорядочить блок-схемы. Упорядоченные блок-схемы (дракон-схемы) подчиняются строгим формальным правилам[20] и правилам эргономичных алгоритмов[21]. Запрещено пересечение линий, которое путает читателей и затрудняет понимание алгоритма. Дракон-схемы позволяют ликвидировать или существенно ослабить недостатки блок-схем[22]. Упорядоченные блок-схемы специально сконструированы таким образом, чтобы превратить сложный алгоритм в удобную схему, обеспечивающую быстрое и легкое понимание[23]. По мнению специалистов, благодаря использованию дракон-схем алгоритмы становятся более понятными, доходчивыми, ясными, прозрачными[24][21][25]. Эргономичные методы, применяемые в дракон-схемах, существенно улучшают восприятие алгоритмов[26]. Язык упорядоченных блок-схем обеспечивает разработку сложных алгоритмов с сохранением наглядности даже для многостраничных схем[27][28].
Имеются медицинские учебники, в которых используются наглядные графические инструкции для медицинского персонала, написанные в виде упорядоченных блок-схем на языке ДРАКОН (Дружелюбный Русский Алгоритмический язык, Который Обеспечивает Наглядность)[29][30][31][32].
Примеры медицинских алгоритмов
Алгоритмы скорой помощи
В учебном курсе «Неотложная медицинская помощь»[10] используются упорядоченные блок-схемы в качестве графических инструкций для медицинского персонала. Служба скорой помощи — одно из важнейших звеньев системы оказания медицинской помощи населению[33]. Действия специализированных и линейных бригад скорой помощи должны выполняться очень четко; последовательности таких действий описываются с помощью дракон-схем и называются алгоритмами. В учебном курсе «Неотложная медицинская помощь» имеется глава «Как читать алгоритмы?», поясняющая порядок чтения дракон-схем[34].
Упорядоченные блок-схемы наглядно показывают неотложные спасательные действия и процедуры, которые должны точно и безупречно выполнять работники скорой помощи при угрожающих жизни пациента состояниях. В начале учебного курса говорится: "Последовательность сложных или более важных действий написана в алгоритмах, подготовленных по методике языка ДРАКОН. Цель алгоритмов — помочь как можно лучше запомнить последовательность действий при оказании неотложной медицинской помощи[35].
Алгоритмы неотложной акушерской помощи
В учебнике «Начальная неотложная акушерская помощь», изданном под научной редакцией доктора медицинских наук, профессора Руты Надишаускене, приведены медицинские алгоритмы, часто встречающиеся в практической работе неотложной акушерской помощи при диагностике, реанимации и родовспоможении, например:
- алгоритм «Оценка состояния плода»[36];
- алгоритм «Дистоция плечиков»[37];
- алгоритм «Специализированная реанимация новорожденного»[38];
- алгоритм «Эклампсия»[39];
- алгоритм «Первичный осмотр пострадавшего»[40];
- алгоритм «Начальная реанимация и дефибрилляция»[41].
Алгоритмы представлены в наглядной форме в виде упорядоченных блок-схем на языке ДРАКОН. Учебник предназначен для медицинских работников скорой помощи, специалистов, работающих в приемных отделениях и учащихся — будущих акушеров, фельдшеров и студентов медицинских вузов.
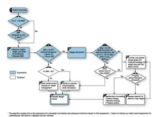
Алгоритм «Терапевтическая тактика при фибрилляции предсердий»

Фибрилляция предсердий (прежнее название, мерцательная аритмия) — нарушение ритма сердца, для которого характерна частая (более 350 импульсов в минуту) неритмичная дезорганизованная электрическая активность предсердий, приводящая к прекращению работы предсердий как единого целого[43]. На рисунке справа представлен алгоритм терапевтической тактики при фибрилляции предсердий.
При частых (чаще одного раза в месяц) или плохо переносимых рецидивах фибрилляции предсердий с нестабильной гемодинамикой показана противорецидивная антиаритмическая терапия. Кроме того, для профилактики рецидивов используют и бета-адреноблокаторы. При безуспешности кардиоверсии или частых рецидивах фибрилляции предсердий (ФП), несмотря на медикаментозную противорецидивную терапию (или при противопоказаниях к ней) рекомендуют при хорошей переносимости ФП отказаться от попыток восстановления синусового ритма и перевести ФП в постоянную с поддержанием нормосистолии. Если у больного фибрилляция предсердий сопровождается артериальной гипотензией, острым коронарным синдромом, прогрессирующей стенокардией и сердечной недостаточностью, больного необходимо направить к кардиохирургу[44] (см. алгоритм на рисунке справа).
Алгоритмы, описывающие групповую работу врачей

Важную роль играют медицинские алгоритмы, описывающие групповую работу врачей или иного медицинского персонала. На рисунке справа представлена графическая инструкция, предписывающая и синхронизирующая между собой точно скоординированную совместную работу двух работников скорой помощи.
Инструкция определяет порядок выполнения неотложных действий медицинской бригады по спасению пострадавшего мотоциклиста, находящегося без сознания после дорожной аварии с подозрением на перелом позвоночника у основания черепа. Данный медицинский алгоритм описывает одновременную (параллельную) работу двух медицинских работников[46].
Послевузовское образование врачей общей практики

На рисунке справа показана упорядоченная блок-схема «План мероприятий по подготовке и проведению цикла тематического усовершенствования врачей „Организация и методика преподавания семейной медицины“». Данный план (алгоритм) предназначен для преподавателей кафедр медицинских вузов и учебных заведений послевузовского профессионального образования врачей, участвующих в подготовке врачей общей практики (семейных врачей)[48].
На схеме выделены четыре ветки силуэта, описывающие последовательность выполняемых преподавателями работ:
— разработка учебных пособий и учебного плана;
— разработка методик;
— получение заявок на переподготовку;
— подготовка документов к занятиям.
Медицинские алгоритмы для широкой публики
Справочник «Ваш семейный доктор. Домашний советчик»
В 1986 году в Англии под эгидой Британской медицинской ассоциации издана книга-справочник с медицинскими алгоритмами, которые помогают людям принимать разумные решения при самолечении в домашних условиях. Справочник называется «Ваш семейный доктор. Домашний советчик»[49]. В книге описаны медицинские алгоритмы в виде простых графических схем. Схемы предназначены не для врачей, а для обычных людей.
Сегодня люди хотят точно знать, что и почему происходит с их здоровьем или со здоровьем их детей, как быстро можно ожидать улучшения состояния и как ускорить этот процесс… В то же время мы стали больше полагаться на самих себя. Большинство из нас понимают, что многие распространенные легкие заболевания, такие как насморк или внезапный понос, не требуют внимания врача…
Проблема для людей, не имеющих медицинского образования, состоит в том, что некоторые симптомы, например, головная боль или кашель, могут быть первыми признаками серьезного заболевания… Сколь долго можно лечиться дома? Когда следует вызвать врача?…
Следуя указаниям легко воспринимаемых схем, которые приведены в этой книге, вы сможете научиться отличать второстепенные недомогания от нарушений, требующих неотложного обращения к врачу… Содержащиеся в книге схемы были разработаны под руководством врачей, апробированы на больных и рецензированы ведущими медицинскими специалистами[50].
Справочник «Ваш семейный доктор» на русском языке
В 1992 году книга «Ваш семейный доктор. Домашний советчик» была переведена на русский язык и вышла в свет в издательстве «Мир» для широкого круга читателей тиражом 100 000 экземпляров[51]. Цель книги — помочь людям самостоятельно разобраться в состоянии своего здоровья, понять, в каких случаях и чем можно лечиться в домашних условиях, а когда следует немедленно обратиться к врачу[52].
Предисловие к русскому изданию написал известный врач Андрей Воробьёв, министр здравоохранения РСФСР и России в 1991—1992 годах, академик РАН и РАМН:
Долгие годы в нашей медицине было принято считать, что больных должны лечить только дипломированные специалисты… Но разве мы всегда обращаемся за помощью к врачу?… долгие годы борьбы с самолечением кроме вреда ничего не принесли…
Вы держите в руках прекрасную книгу. Как настоящий старый доктор, «Ваш семейный доктор» успокоит вас уже своим присутствием, выслушает и даст мудрый совет… В книге заключены знания, которые помогут в трудностях, связанных с вашим состоянием, с болезнями ваших детей и ваших близких. Совет дается только после внимательного доброжелательного разговора, который проводит с вами диагностическая схема [медицинский алгоритм]. Ваш вопрос уточняется, и вы получаете ответ. Если ситуация тяжелая, «Доктор» без лишнего слова ведет вас к единственно правильным неотложным действиям, — к телефону, чтобы звонить к врачу или вызвать «скорую»[53].
Схемы симптомов
Основное содержание справочника «Ваш семейный доктор. Домашний советчик» составляют 147 медицинских алгоритмов, изображенных в виде блок-схем и названных «схемы симптомов» (symptom charts), например:
- алгоритм «Чрезмерный плач младенца»[54].
- алгоритм «Необычный вид кала у ребенка»[55].
- алгоритм «Заболевания слизистой рта и языка»[56].
- алгоритм «Затрудненная эрекция»[57].
- алгоритм «Снижение полового влечения у женщины»[58].
- алгоритм «Угнетенное состояние после родов»[59].
Алгоритмы в справочнике «Ваш семейный доктор. Домашний советчик» составлены таким образом, чтобы вы сами могли найти возможную причину своего недомогания. В каждом алгоритме подробно рассмотрен один симптом. например, рвота, головная боль или сыпь. Возможную причину недуга вы находите, отвечая лишь «Да» или «Нет» на ряд логически связанных вопросов.
Ваши ответы приведут вас в один из конечных пунктов алгоритма. Там четко сформулирована предполагаемая причина нарушения. И дан совет, что делать, или указание о необходимости помощи врача.
Справочник «Ваш семейный доктор. Домашний советчик» неоднократно дополнялся и переиздавался на английском языке с учетом последних достижений медицины. Последнее пятое, полностью пересмотренное английское издание появилось в 2012 году[60].
Правила чтения медицинских алгоритмов
Данный раздел будет перенесен в Викиучебник в срок до 15 февраля 2015 года
Подготовка к чтению
Медицинский алгоритм — важное средство распространения медицинских знаний и обучения медицинских кадров.
Алгоритм читают совсем не так, как обычный текст. Читая книгу, мы обращаем внимание лишь на то, что нам интересно, остальное можем и пропустить. Однако при чтении алгоритма надо поступать иначе[61].
- Пойми, зачем нужен данный алгоритм, какова его цель.
- Вникни в смысл каждого действия и каждого вопроса. Если что-то непонятно, разберись сам или попроси помощи.
- До начала чтения найди на блок-схеме две иконки: «Заголовок» и «Конец». Они имеют закругленные края и похожи на овал.
- Помни, что упорядоченный медицинский алгоритм имеет только одно начало (иконка «Заголовок») и только один конец.
- Читай алгоритм в правильном направлении: от иконки «Заголовок» до иконки «Конец»
- Встретив развилку, проследи оба выхода: нижний и правый. Убедись, что при ответе «Да» и при ответе «Нет» алгоритм выполняет разумные, правильные действия[61].
План чтения
- Найди начало и конец алгоритма.
- Найди все маршруты, ведущие от начала до конца алгоритма.
- Найди главный маршрут алгоритма.
- Найди побочные маршруты алгоритма.
- Убедись, что побочные маршруты находятся правее главного.
- Убедись, что побочные маршруты подчиняются правилу: «Чем правее, тем хуже».
- Проанализируй алгоритм целиком и убедись, что он правильно решает задачу.
Чтение упорядоченных алгоритмов
- При чтении сложных алгоритмов включи полноэкранный режим.
- Как найти Заголовок алгоритма? Заголовок всегда находится в самом верху слева.
- На рисунке (справа) найди иконку, в которой написано: «Первая помощь при химическом ожоге глаз жидкостью». Это и есть Заголовок.
- Как найти Конец алгоритма? Конец обычно находится справа, в самом низу.
- На рисунке (справа) найди иконку, в которой написано «Конец».
- Читая алгоритм, следует последовательно передвигаться от начала к концу по определенному маршруту.
- Если алгоритм разветвленный, поиск пути от Заголовка к концу напоминает детскую игру в лабиринт.
Чтение главного маршрута медицинского алгоритма
- При чтении разветвленных медицинских алгоритмов следует различать главный и побочные маршруты.
- Главный маршрут описывает наиболее желательное развитие событий или наиболее легкое и благоприятное течение болезни.
- Побочные маршруты описывают нежелательное развитие событий или менее благоприятное, осложненное течение болезни.
- Как найти главный маршрут медицинского алгоритма? Главный маршрут проходит от начала к концу алгоритма по прямым вертикальным линиям (вертикалям).
- На рисунке (справа) главный маршрут изображен в виде трех вертикалей, соединенных друг с другом.
Первая помощь при химическом ожоге глаз жидкостью — медицинский алгоритм[1] - Расположенные на этих вертикалях иконки определяют последовательность выполняемых действий (см. текст внутри каждой иконки).
- Первая вертикаль идет вниз от начала алгоритма до иконки «Промывание глаз нейтрализующим раствором».
- После этого следует перевести взгляд наверх и найти верхнюю иконку с такой же надписью «Промывание глаз нейтрализующим раствором». В этой точке начинается вторая вертикаль главного маршрута.
- На рисунке (справа) вторая вертикаль идет вниз до иконки «Лекарственная обработка».
- Затем нужно снова перевести взгляд наверх и найти верхнюю иконку с такой же надписью «Лекарственная обработка». В этом месте начинается третья и последняя вертикаль главного маршрута.
- Третья вертикаль идет вниз и заканчивается в иконке «Конец».
Таким образом, в данном примере главный маршрут идет от иконки «Заголовок» до иконки «Конец» по трем вертикалям, которые аккуратно соединены между собой. Главный маршрут описывает наиболее благоприятное течение болезни при химическом ожоге глаза жидкостью.
См. также
Примечания
- Практическое руководство для врачей общей (семейной) практики / Под ред. академика РАМН И. Н. Денисова. — М.: ГЭОТАР-МЕД, 2001. — 720 с. — ISBN 5-9231-0050-9. — C. 501—504.
- Definition: 'Algorithm'. mediLexicon. Дата обращения: 22 февраля 2014.
- Patrice M. Healey, Edwin J. Jacobson. Common medical diagnoses: an algorithmic approach. — 4th ed., illustrated. — Saunders Elsevier, 2006. — 242 p. — (Common Medical Diagnoses: an Algorithmic Approach (Healey) Series). — ISBN 1416025421.
- Johnson KA. Automated Medical Algorithms: Issues for Medical Errors (англ.) // Journal of the American Medical Informatics Association : journal. — 2002. — Vol. 9, no. 90061. — P. 56S—57. — doi:10.1197/jamia.M1228 419420. PMC 419420
- Kantor G et al. MEDAL: The Medical Algorithm Project // MEDINFO. — 2001.
- В процессе создания репозитория MEDAL (MEDical ALgorithms Project)[5]
- Федеральный государственный образовательный стандарт высшего профессионального образования по направлению подготовки (специальности) 060101 Лечебное дело (квалификация (степень) «специалист») от 2011 года
- Надишаускене, 2012.
- Денисов, 2001.
- Неотложная медицинская помощь, 2012.
- Денисов, 2001, с. 641—642.
- Денисов, 2001, с. 651—654.
- Денисов, 2001, с. 677—679.
- Денисов, 2001, с. 680—683.
- Денисов, 2001, с. 684—686.
- Денисов, 2001, с. 696—697.
- Денисов, 2001, с. 2.
- Семёнов Н. М. Программирование и основы алгоритмизации. Учебное пособие. — Томск: Томский политехнический университет, 2009. — С. 71. — 90 с. accessdate=5 августа 2014 года
- Очков В. Ф., Пухначев Ю. В. 128 советов начинающему программисту. — М.: Энергоатомиздат, 1992. — С. 21.
- Павлова Н. Ф. Стратегическое планирование развития территориальных социальных образований в схемах. — Екатеринбург: Уральское отделение РАН, 2002. — с=25-33 с. — ISBN 5-7691-1400-2.
- Окулова Л. П. Проектирование образовательного процесса в соответствии с требованиями педагогической эргономики. Вестник. Наука и практика. (29 мая 2012 — 31 мая 2012). — Материалы конференции «Инновации и научные исследования, а также их применение на практике. Варшава. Дата обращения: 15 февраля 2014.
- Титова Е. В. Алгоритмический язык Дракон в лингвистике // Сборник работ 68-й научной конференции студентов и аспирантов Белорусского государственного университета в трех частях. Часть 3. 16—18 мая 2011 г. — Минск: БГУ, 2011.— 279с. — С. 50–52. Архивированная копия (недоступная ссылка). Дата обращения: 14 мая 2019. Архивировано 17 мая 2017 года. accessdate=4 августа 2014 года
- Корзина М. И., Гурьев А. Т., Лысенко В. А., Сальникова П. Ю., Майоров И. С. Концепция магистерской программы «Информационные технологии в дизайне» в рамках направления подготовки «230400 Информационные системы и технологии» // Проблемы подготовки кадров в сфере инфокоммуникационных технологий. — Санкт-Петербургская научно-практическая конференция. 18-20 мая 2011 г. — Санкт-Петербург, Сборник трудов конференции / Санкт-Петербургское Общество информатики, вычислительной техники, систем связи и управления (СПОИСУ). — СПб., 2011. — 92с. — ISBN 978-5-905687-44-0
- Величко, В. Є. (2014) Використання технології візуального програмування в університетській освіті засобами вільного програмного забезпечення. Вісник Житомирського державного університету імені Івана Франка (76). pp. 51-55. ISSN 2076-6173
- Хайдаров К. А. Язык визуального программирования ДРАКОН. Дата обращения: 28 декабря 2012.
- Шелехов В. И. Предикатная программа вставки в АВЛ-дерево. — Работа выполнена при поддержке РФФИ, грант № 12-01-00686. — Институт систем информатики имени А. П. Ершова СО РАН
- Фокин Ю. Г. Теория и технология обучения: деятельностный подход: учебное пособие для студентов высших учебных заведений. — 3-е изд., испр.. — М.: Издательский центр «Академия», 2008. — С. 233. — 240 с. — ISBN 978-5-7695-5259-5.
- Дерипаска А. О. Визуальный язык для платформы Ubiq Mobile в среде QReal. — Курсовая работа. Научный руководитель: Литвинов Ю. В. старший преподаватель кафедры Системного программирования Математико-механического факультета СПбГУ. — Санкт-Петербург, 2013. accessdate=5 августа 2014 года
- Начальная неотложная акушерская помощь. Учебник / Под ред. профессора Рута Йоланта Надишаускене. — Литва: Центр исследования кризисов, Университет наук здоровья Литвы, 2012. — 204 с. — ISBN 978-609-8033-61-8.
- Специализированная реанимация новорожденного. Учебник / Под ред. профессора Рута Йоланта Надишаускене. — Литва: Центр исследования кризисов, Университет наук здоровья Литвы, 2012. — 396 с. — ISBN 978-609-8033-73-1.
- Травма. Учебник / Под ред. докт. мед. наук Динаса Вайткайтиса. — Литва: Центр исследования кризисов, Университет наук здоровья Литвы, 2012. — 440 с. — ISBN 978-609-8033-62-5.
- Неотложная медицинская помощь. Материалы курса. — Литва: Центр исследования кризисов, Каунасский медицинский университет, 2012. — 265 с.
- Руководство для врачей скорой помощи / Михайлович В. А. — 2-е изд., перераб. и доп. — Л.: Медицина, 1990. — С. 3. — 544 с. — 120 000 экз. — ISBN 5-225-01503-4.
- Неотложная медицинская помощь, 2012, с. 7—19.
- Неотложная медицинская помощь, 2012, с. 5.
- Надишаускене, 2012, с. 78—79.
- Надишаускене, 2012, с. 86—87.
- Надишаускене, 2012, с. 111—112.
- Надишаускене, 2012, с. 136—137.
- Надишаускене, 2012, с. 188—189.
- Надишаускене, 2012, с. 190—191.
- Поликлиническая терапия. Учебник / Под ред. проф. И. Л. Давыдкина, проф. Ю. В. Щукина. — М.: ГЭОТАР-Медиа, 2013. — 688 с. — ISBN 978-5-9704-2396-7. — C. 114—115.
- Поликлиническая терапия. Учебник / Под ред. проф. И. Л. Давыдкина, проф. Ю. В. Щукина. — М.: ГЭОТАР-Медиа, 2013. — 688 с. — ISBN 978-5-9704-2396-7. — C. 107.
- Поликлиническая терапия. Учебник / Под ред. проф. И. Л. Давыдкина, проф. Ю. В. Щукина. — М.: ГЭОТАР-Медиа, 2013. — 688 с. — ISBN 978-5-9704-2396-7. — C. 111.
- Неотложная медицинская помощь. Материалы курса. — Литва: Центр исследования кризисов, Каунасский медицинский университет, 2012. — 265 с. — в разделе «Иммобилизация позвоночника» — C. 86-87.
- Неотложная медицинская помощь. Материалы курса. — Литва: Центр исследования кризисов, Каунасский медицинский университет, 2012. — 265 с. — Раздел «Иммобилизация позвоночника» — C. 65-96.
- Денисов И. Н., Иванов А. И. Преподаватель кафедры семейной медицины. Методическое пособие. — М.: ГОУ ВУНМЦ МЗ РФ, 2002. — 198с. — С. 96, 97. — ISBN 5-89004-164-9.
- Денисов И. Н., Иванов А. И. Преподаватель кафедры семейной медицины. Методическое пособие. — М.: ГОУ ВУНМЦ МЗ РФ, 2002. 198с. — ISBN 5-89004-164-9", в разделе План мероприятий по подготовке и проведению цикла тематического усовершенствования «Организация и методика преподавания семейной медицины» на стр. 96-97
- The British Medical Association. Family Doctor Home Adviser. Editor-in-chief Dr. Tony Smith MA BM Bch. — Publisher: Dorling Kindersley Publishers, Ltd. London. 1986. 320p. — ISBN 0-86318-168-6
- Tony Smith. Foreword. In: The British Medical Association. Family Doctor Home Adviser. Editor-in-chief Dr. Tony Smith MA BM Bch. — Publisher: Dorling Kindersley Publishers, Ltd. London. 1986. 320p. p. 5. — ISBN 0-86318-168-6
- Ваш семейный доктор. Домашний советчик. Перевод с английского. / Предисловие А. И. Воробьева, Н. Е. Шкловского. — М.: Мир, 1992. — 319с. — ISBN 5-03-001167-6.
- Ваш семейный доктор. Домашний советчик. Перевод с английского. / Предисловие А. И. Воробьева, Н. Е. Шкловского. — М.: Мир, 1992. — 319с. — С. 4. — ISBN 5-03-001167-6.
- Академик А. И. Воробьев, Н. Е. Шкловский. Предисловие к русскому изданию // Ваш семейный доктор. Домашний советчик. Перевод с английского. — М.: Мир, 1992. — 319с. — С. 5. — ISBN 5-03-001167-6.
- Ваш семейный доктор. Домашний советчик. Перевод с английского. / Предисловие А. И. Воробьева, Н. Е. Шкловского. — М.: Мир, 1992. — 319с. — С. 60-61. — ISBN 5-03-001167-6.
- Ваш семейный доктор. Домашний советчик. Перевод с английского. / Предисловие А. И. Воробьева, Н. Е. Шкловского. — М.: Мир, 1992. — 319с. — С. 125. — ISBN 5-03-001167-6.
- Ваш семейный доктор. Домашний советчик. Перевод с английского. / Предисловие А. И. Воробьева, Н. Е. Шкловского. — М.: Мир, 1992. — 319с. — С. 204—205. — ISBN 5-03-001167-6.
- Ваш семейный доктор. Домашний советчик. Перевод с английского. / Предисловие А. И. Воробьева, Н. Е. Шкловского. — М.: Мир, 1992. — 319с. — С. 242—243. — ISBN 5-03-001167-6.
- Ваш семейный доктор. Домашний советчик. Перевод с английского. / Предисловие А. И. Воробьева, Н. Е. Шкловского. — М.: Мир, 1992. — 319с. — С. 270—271. — ISBN 5-03-001167-6.
- Ваш семейный доктор. Домашний советчик. Перевод с английского. / Предисловие А. И. Воробьева, Н. Е. Шкловского. — М.: Мир, 1992. — 319с. — С. 282. — ISBN 5-03-001167-6.
- British Medical Association. Family Doctor Home Adviser. BMA Consulting Medical Editor Dr. Michael Peters. Fifth edition fully revised and updated. — Publisher: Dorling Kindersley Publishers, Ltd. London. 2012. 296p. — ISBN 978-1409383345
- § 18. Как читать алгоритмы // Занимательная информатика, или Волшебный Дракон в гостях у Мурзика. — (Школьнику для развития интеллекта). — М.: РОСМЭН, 2000. — 160с. — С. 37. — ISBN 5-257-00929-3
Литература
- Практическое руководство для врачей общей (семейной) практики / Под ред. академика РАМН И. Н. Денисова. — М.: ГЭОТАР-МЕД, 2001. — 720 с. — ISBN 5-9231-0050-9.
- Начальная неотложная акушерская помощь. Учебник / Под ред. профессора Рута Йоланта Надишаускене. — Литва: Центр исследования кризисов, Университет наук здоровья Литвы, 2012. — 204 с. — ISBN 978-609-8033-61-8.
- Неотложная медицинская помощь. Материалы курса. — Литва: Центр исследования кризисов, Каунасский медицинский университет, 2012. — 265 с.
- Специализированная реанимация новорожденного. Учебник / Под ред. профессора Рута Йоланта Надишаускене. — Литва: Центр исследования кризисов, Университет наук здоровья Литвы, 2012. — 396 с. — ISBN 978-609-8033-73-1.
- Травма. Учебник / Под ред. докт. мед. наук Динаса Вайткайтиса. — Литва: Центр исследования кризисов, Университет наук здоровья Литвы, 2012. — 440 с. — ISBN 978-609-8033-62-5.
- Гришаева О. В. Алгоритмический подход при организации учебно-исследовательской работы студентов на лабораторно-практических занятиях по органической химии. — Кемеровская государственная медицинская академия. — (Университетская научно-методическая конференция Томского политехнического университета «Совершенствование содержания и технологии учебного процесса», г. Томск, 9—10 февраля 2010 г.).
- Воронцова З. А., Шишкина В. В. АЛГОРИТМЫ В ГИСТОЛОГИИ (эргономическое учебно-методическое пособие). — Международный журнал прикладных и фундаментальных исследований. – 2012. – № 9. – С. 43-44. — (XIV Международная выставка-презентация учебно-методических изданий из серии «Золотой фонд отечественной науки», Россия (Сочи), 27 сентября - 1 октября 2012 г.).
- Зорков И.А. Применение знаково-символической наглядности в условиях реализации ФГОС при обучении биологии. — Молодежь и наука XXI века: материалы XIII Всероссийской (с международным участием) научно-практической конференции студентов, аспирантов и молодых ученых. — В 4 томах. — Том 4. — Красноярск, 17 апреля 2012 г. / отв. за выпуск В. И. Пихутина; ред. кол. Краснояр. гос. пед. ун-т им. В. П. Астафьева. – Красноярск, 2012. — 241 с. — C. 142—146.
- Казаковцев В. П., Куликова О. М., Анохина Я. Ю. Разработка рекомендаций по снижению заболеваемости населения г. Омска хроническими болезнями миндалин и аденоидов // Современные проблемы науки и образования. 2013. No 3.
Ссылки
- John Sharp. Algorithms in Medicine. HealthWorks Collective (15 февраля 2012). Дата обращения: 22 февраля 2014.