Медиация в статистике
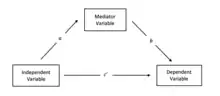
В статистике модель медиации стремится идентифицировать и объяснить механизм, лежащий в основе наблюдаемой связи между независимой переменной и зависимой переменной, путем включения третьей гипотетической переменной, известной как переменная-медиатор, или промежуточная переменная. Вместо прямой причинно-следственной связи между независимой и зависимой переменной модель медиации предполагает, что независимая переменная влияет на ненаблюдаемую переменную-медиатор, которая, в свою очередь, влияет на зависимую переменную. Таким образом, переменная-медиатор служит для выяснения характера взаимосвязи между независимыми и зависимыми переменными[1].

Анализ медиации необходим для понимания известной взаимосвязи путем исследования лежащего в её основе механизма, посредством которого одна переменная влияет на другую переменную через переменную-медиатор.
Прямые и косвенные эффекты


Прямой эффект измеряет степень изменения зависимой переменной, когда независимая переменная увеличивается на единицу, а переменная-медиатор остается неизменной. Напротив, косвенный эффект измеряет степень изменения зависимой переменной, когда независимая переменная остается фиксированной, а переменная-медиатор изменяется на величину, на которую она бы изменилась, если бы независимая переменная увеличилась на одно значение[2]. Косвенный эффект характеризует степень, в которой переменная X влияет на переменную Y через медиатора. На диаграмме косвенный эффект представляет собой произведение коэффициентов и . Прямым эффектом является коэффициент . В линейных системах суммарный эффект равен сумме прямого и косвенного ( на диаграмме). В нелинейных моделях общий эффект обычно не равен сумме прямых и косвенных эффектов, а представляет собой модифицированную комбинацию этих двух эффектов[3].
Полная и частичная медиация
Переменная-медиатор может либо полностью, либо частично объяснить наблюдаемую связь между двумя переменными.
При полной медиации включение переменной медиатора уменьшает отношение между независимой и зависимой переменной ( на диаграмме) до нуля.
При частичной медиации переменная-медиатор объясняет некоторые, но не все отношения между независимой и зависимой переменной. Частичная медиация предполагает наличие не только значимой связи между медиатором и зависимой переменной, но и в некоторой степени прямой связи между независимой и зависимой переменными. Для того чтобы установить тип медиации, уменьшение дисперсии независимой переменной должно быть значительным. Для определения уровня значимости в данном случае используется тест Собеля[4].

Влияние независимой переменной на зависимую может стать несущественным при введении медиатора из-за незначительного изменения дисперсии. Таким образом, необходимо показать значительное уменьшение дисперсии, объясняемой независимой переменной, прежде чем делать утверждение о полной или частичной медиации. Можно иметь статистически значимые косвенные эффекты при отсутствии полного эффекта, что объясняется наличием нескольких промежуточных путей, которые взаимно компенсируют друг друга и становятся заметными при фиксации одного из медиаторов[2]. Это означает, что термины "частичная" и "полная" медиация всегда должны интерпретироваться относительно набора переменных, присутствующих в модели[5]. Следует различать фиксацию переменной и её регулирование, или корректировку в зависимости от регрессионной модели. Эти понятия совпадают только тогда, когда все члены ошибки, не показанные на диаграмме, статистически некоррелированы. Когда ошибки коррелируют, необходимо внести коррективы, чтобы нейтрализовать эти корреляции, прежде чем приступать к анализу медиации.

Тест Собеля
Тест Собеля проводится для определения, была ли связь между независимой и зависимой переменной значительно уменьшена после включения переменной-медиатора. Другими словами, этот тест оценивает, является ли эффект медиации значительным[4].
Тест Собеля более точен, чем шаги Бэрона и Кенни[6] — ещё один метод установления значимости медиации, однако первый имеет низкую статистическую мощность. Это означает, что для обнаружения значительных эффектов необходимы большие размеры выборки. Это связано с тем, что основным предположением теста Собеля является предположение о нормальности. Поскольку тест Собеля оценивает выборку по нормальному распределению, небольшие размеры выборки и асимметрия распределения выборки могут быть проблематичными. Поэтому для данного теста было предложено эмпирическое правило, состоящее в том, что для обнаружения малого эффекта необходим размер выборки от 1000, для обнаружения среднего эффекта — от 100, для обнаружения большого эффекта — от 50[7].
Метод бутстрэпа
Метод бутстрэпа имеет некоторые преимущества перед тестом Собеля, в первую очередь — увеличение мощности. Он является непараметрическим. Таким образом, метод бутстрэпа не нарушает предположение о нормальности и поэтому рекомендуется для небольших размеров выборки. Бутстрэп включает в себя многократную случайную выборку наблюдений с заменой данных для вычисления желаемой статистики в каждой повторной выборке. Вычисления над сотнями или тысячами бутстрэпных повторных выборок обеспечивают аппроксимацию выборочного распределения исследуемой статистики. Для применения бутстрэпа в SPSS существует специальный макрос[8]. Этот метод предоставляет точечные оценки и доверительные интервалы, с помощью которых можно оценить значимость эффекта медиации. Точечные оценки показывают среднее значение по числу бутстрэпированных выборок, и если ноль не попадает между результирующими доверительными интервалами, можно с уверенностью заключить, что существует значительный эффект медиации.
Подходы к медиации
Бутстрэп становится наиболее популярным методом тестирования медиации, поскольку он не требует соблюдения гипотезы о нормальности и может быть эффективно использован при меньших размерах выборки (N < 25)[9]. Однако медиация по-прежнему чаще всего определяется с помощью логики Барона и Кенни или теста Собеля. Становится все труднее публиковать тесты медиации, основанные исключительно на методе Барона и Кенни, или тесты, которые делают предположения о распределении, такие как тест Собеля. Таким образом, важно учитывать исходные данные при выборе метода.
При экспериментальном регулировании медиатора используется причинно-следственная схема. Она подразумевает, что исследователь управляет третьей переменной, которая может быть основным механизмом данного отношения.
Модель измерения медиации подразумевает, что измеряется возможная промежуточная переменная, а затем для установления медиации используется статистический анализ. Этот подход не предполагает изменения значения медиатора[10].
Дополнительные переменные

Конфаундер
При спутывании конкурирующие переменные (конфаундеры) являются альтернативными потенциальными медиаторами или неизмеримой причиной зависимой переменной. Дополнительная переменная может запутать связь между независимыми и зависимыми переменными. Потенциальные спутывающие переменные могут оказывать влияние как на независимую, так и на зависимую переменную. Они включают в себя общие источники погрешности измерений, а также другие факторы, разделяемые как независимыми, так и зависимыми переменными.
В экспериментальных исследованиях особое внимание уделяется аспектам регулирования или фиксации, которые могут объяснять эффекты исследования. Любая из этих проблем может привести к появлению ложных связей между независимыми и зависимыми переменными. Игнорирование спутывающей переменной может привести к смещению эмпирических оценок причинного эффекта независимой переменной.
Супрессор
Переменная-супрессор увеличивает прогностическую достоверность другой переменной, включенной в уравнение регрессии. Супрессия может происходить, когда одна причинная переменная связана с целевой переменной через две отдельные переменные — медиаторы, и когда один из них является положительным, а другой — отрицательным. В таком случае каждая переменная-медиатор подавляет или скрывает эффект, который осуществляется через другую переменную-медиатор. Например, более высокие показатели интеллекта (переменная-предиктор ) могут привести к увеличению обнаружения ошибок (переменная-медиатор ), что, в свою очередь, может привести к уменьшению ошибок, допущенных при работе на сборочной линии (целевая переменная ); в то же время интеллект может также вызвать увеличение скуки (), что, в свою очередь, может привести к увеличению ошибок ().
Таким образом, на одном пути причинности интеллект уменьшает ошибки, а на другом увеличивает их. Когда ни один из медиаторов не включен в анализ, интеллект, по-видимому, не оказывает никакого влияния или слабо влияет на ошибки. Однако, когда регулируется скука, интеллект уменьшает ошибки, а когда регулируется обнаружение ошибок, интеллект увеличивает ошибки. Если бы интеллект можно было увеличить, сохраняя постоянным только скуку, ошибки уменьшились бы; если бы интеллект можно было увеличить, сохраняя постоянным только обнаружение ошибок, ошибки увеличились бы.
В общем случае упущение супрессоров или смешивающих переменных ведёт либо к недооценке, либо к переоценке влияния на , тем самым искусственно либо уменьшая, либо увеличивая отношение между двумя переменными.
Модератор
Модераторы — это переменные, которые могут сделать связь между двумя переменными либо сильнее, либо слабее. Такие переменные дополнительно характеризуют взаимодействия в регрессии, влияя на направление и/или силу связи между и . Модерируемые отношения можно рассматривать как взаимодействие. Это происходит, когда отношение между переменными и зависит от уровня .
Модерируемая медиация
Медиация и модерация могут сосуществовать в статистических моделях.
При модерировании медиации эффект воздействия на медиатор и/или частичный эффект на зависимую переменную зависят, в свою очередь, от значения другой переменной — модератора. По существу, в модерируемой медиации сначала устанавливается медиация, а затем исследуется факт модерирования эффекта медиации, описывающего отношение между независимой переменной и зависимой переменной, различными уровнями другой переменной[11].
Модели модерируемой медиации
Существует пять возможных моделей модерируемой медиации, представленные на диаграммах ниже:
- В первой модели независимая переменная также модерирует отношения между медиатором и зависимой переменной.
- Вторая модель включает новую переменную, которая модерирует отношения между независимой переменной и медиатором (путь ).
- Третья модель включает новую переменную-модератор, которая модерирует отношения между медиатором и зависимой переменной (путь ).
- В четвёртой модели одна модерирующая переменная влияет как на отношение между независимой переменной и медиатором (путь ), так и на отношение между медиатором и зависимой переменной (путь ).
- Пятая модель включает две новые переменные-модератора, одна из которых модерирует путь , а другая — путь [12].
Примечания
- MacKinnon, D. P. (2008). Introduction to Statistical Mediation Analysis. New York: Erlbaum.
- Robins, J. M.; Greenland, S. (1992). "Identifiability and exchangeability for direct and indirect effects". Epidemiology. 3 (2): 143–55.
- Pearl, J. (2001). "Direct and indirect effects". Proceedings of the Seventeenth Conference on Uncertainty in Artificial Intelligence, Morgan Kaufmann, 411–420.
- Sobel, M. E. (1982). "Asymptotic confidence intervals for indirect effects in structural equation models". Sociological Methodology. 13: 290–312.
- Jay S Kaufman, Richard F MacLehose, Sol Kaufman. A further critique of the analytic strategy of adjusting for covariates to identify biologic mediation // Epidemiologic perspectives & innovations : EP+I. — 2004-10-08. — Т. 1. — С. 4. — ISSN 1742-5573. — doi:10.1186/1742-5573-1-4.
- Baron, R. M. and Kenny, D. A. (1986) "The Moderator-Mediator Variable Distinction in Social Psychological Research – Conceptual, Strategic, and Statistical Considerations", Journal of Personality and Social Psychology, Vol. 51(6), pp. 1173–1182.
- David P. MacKinnon, Chondra M. Lockwood, Jeanne M. Hoffman, Stephen G. West, Virgil Sheets. A Comparison of Methods to Test Mediation and Other Intervening Variable Effects // Psychological methods. — 2002-3. — Т. 7, вып. 1. — С. 83. — ISSN 1082-989X.
- Andrew F. Hayes, Ph.D. (англ.). Andrew F. Hayes, Ph.D.. Дата обращения: 25 февраля 2021.
- Testing of Mediation Models in SPSS and SAS. web.archive.org (18 мая 2012). Дата обращения: 25 февраля 2021.
- Spencer, S. J.; Zanna, M. P.; Fong, G. T. (2005). "Establishing a causal chain: Why experiments are often more effective than mediational analyses in examining psychological processes" (PDF). Journal of Personality and Social Psychology. 89 (6): 845–51.
- Preacher, K. J., Rucker, D. D. & Hayes, A. F. (2007). Assessing moderated mediation hypotheses: Strategies, methods, and prescriptions. Multivariate Behavioral Research, 42, 185–227.
- Dominique Muller, Charles M. Judd, Vincent Y. Yzerbyt. When moderation is mediated and mediation is moderated // Journal of Personality and Social Psychology. — 2005-12. — Т. 89, вып. 6. — С. 852–863. — ISSN 0022-3514. — doi:10.1037/0022-3514.89.6.852.