Классификация млекопитающих
Классифика́ция млекопита́ющих — классификация класса Млекопитающие (лат. Mammalia). Среди позвоночных животных этот класс по числу известных видов относят к одному из крупнейших. База данных Американского общества маммалогов (ASM Mammal Diversity Database, v. 1.8) признаёт 6 490 современных и 101 недавно вымерший вид млекопитающих[2].

Класс Млекопитающие входит в кладу синапсид (Synapsida) надкласса четвероногих (Tetrapoda). Эта клада отделилась от сестринской клады Sauropsida (завропсиды) в конце каменноугольного периода[3].
Становление представлений о таксоне
Уже на ранних стадиях общественного развития люди пытались распознавать в окружающей среде те или иные группы организмов, что породило так называемую народную систематику (её изучение рассматривают как одно из важных направлений современной этнобиологии)[4]. Этнобиологи выяснили, что, несмотря на определённую этническую специфику, среди животных в народной систематике почти неизменно распознаются такие группы, как «звери», «птицы», «рыбы», «гады»[5]. Такое подразделение фиксирует и Библия, где в «Книге Бытия» говорится о сотворении «рыб водных и птиц пернатых, гадов земных и зверей земных по роду их»[6][7].
При этом, однако, объём понятия «зверей земных» не совпадал с объёмом современного понятия «млекопитающих», поскольку наиболее уклонившихся по своему внешнему облику группы млекопитающих — рукокрылые, китообразные — в традиционную категорию «зверей земных» не включались[8].

Что касается научной систематики животных, то у её истоков стоял «отец зоологии» Аристотель (IV в. до н. э.)[9]. Ни в одном из своих выдающихся трудов по зоологии — «О частях животных» (др.-греч. Περὶ ζώων μορίων), «О возникновении животных» (др.-греч. Περὶ ζώων γενέσεως), «История животных» (др.-греч. Περὶ τὰ ζώα ίστορίαι) — он, правда, не дал развёрнутой системы животных, и вывести её в связной форме можно только путём сопоставления указанных произведений. Предложенная Аристотелем пятичленная классификация «животных с кровью» (т. e. позвоночных) отличалась от характерного для народной систематики четырёхчленного их деления лишь тем, что к основным группам были добавлены «Живородящие безногие» — морские звери, отделённые от рыб; «зверей земных» Аристотель включил в группу «Живородящие четвероногие»[10].
Аристотель полагал: задача систематика состоит в том, чтобы выделять естественные группы, а не «делить» животных на группы, основываясь на тех или иных формальных критериях. Поэтому в группу «Живородящие безногие» он наряду с китообразными включил и тюленей: хотя они и не вполне безногие, но с «изуродованными ногами»[11]. При этом в своих сочинениях Аристотель привёл немало сведений о различных млекопитающих Средиземноморья и соседних регионов, их строении и образе жизни, особенностях размножения и развития. Он описал таких млекопитающих, как выдра, бурый медведь, бобр, ёж, слон, двугорбый верблюд, гепард и т. д. Его труды в совокупности стали своего рода зоологической энциклопедией[9][12].

Впрочем, многие учёные, жившие позднее, вернулись в своих зоологических классификациях к практике отнесения китообразных к рыбам, и четыре «народных класса» успешно конкурировали с аристотелевой классификацией[13]. Так поступали, в частности, и древнеримский учёный Плиний Старший в I веке, и швейцарский естествоиспытатель Конрад Геснер в XVI веке. Последний, в частности, рассматривал китов вместе с дельфинами и ластоногими в качестве отряда (лат. ordo) De Cetis в составе группы «рыб и водных животных» (лат. De Piscium & Aquatilium Animantum Natura). Летучих мышей Геснер описывал в одной группе с птицами[14][15]. Современник Геснера французский натуралист Пьер Белон придерживался по отношению к китообразным и рукокрылым такого же подхода[16].

Только в 1693 году английский натуралист Джон Рэй в своём труде «Synopsis of animals and reptiles» со всей определённостью включил рукокрылых и китов в состав единой группы, названной им Vivipara («живородящие») и соответствующей современному подклассу Звери. Комплекс признаков, которые использовал Рэй для характеристики этой группы (наличие крови, лёгочное дыхание, два желудочка в сердце, живорождение), выделяли её вполне корректно (однопроходные во времена Рэя зоологам известны не были). Эту группу Рэй подразделил на подгруппы Aquatica («водные») и Terrestria («наземные»), причём последняя, в свою очередь, подразделялась на Ungulata («копытных») и Unguiculata («когтистых»)[17][18].

Менее удачной оказалась трактовка класса млекопитающих, предложенная шведским естествоиспытателем Карлом Линнеем в 1735 году в 1-м издании его «Systema Naturae». В этом сочинении Линней выделил млекопитающих (под названием Quadrupedia — «четвероногие») как животных с волосяным покровом и четырьмя ногами, самки которых являются живородящими и выкармливают детёнышей молоком; такой диагноз не был всеобъемлющим и не охватывал многих млекопитающих, включая китообразных[18]. При этом класс был подразделён на 5 отрядов (Anthropomorpha — человек, обезьяны, ленивцы; Ferae — хищные, летучие мыши, насекомоядные, броненосцы, опоссумы; Glires — грызунообразные, а также лемуры и землеройки; Jumenta — лошади, гиппопотамы, слоны, свиньи; Pecora — жвачные и мозоленогие). В основу деления на отряды Линней положил строение передних зубов[19][20].
Подлинной датой рождения класса Млекопитающие стал 1758 год, когда вышло в свет 10-е издание «Systema Naturae». В нём Линней, по существу, вернулся к определению Рэя, но ввёл для класса новое название: Mammalia (оно было образовано от лат. mamma ‘грудь, вымя’[21] и подчёркивало, что наличие млечных желёз есть отличительный признак всех видов класса[22]). Таким образом, в данном названии было закреплено новое понимание «анатомической сущности» таксона — наличие особых желёз, при помощи которых самки млекопитающих выкармливают своих детёнышей молоком[23][24].
При этом Линней существенно пересмотрел свои взгляды на внутреннюю структуру класса. Число отрядов в нём достигло 8: Primates (приматы, к которым Линней, правда, отнёс и летучих мышей), Bruta (слоны, ламантины, ленивцы, муравьеды, панголины), Ferae (хищные), Bestiae (свиньи, насекомоядные, броненосцы, опоссумы), Glires (грызунообразные, носороги), Pecora (жвачные и мозоленогие), Belluae (лошади и гиппопотамы) и Cete (китообразные). Впрочем, в номенклатуре отрядов млекопитающих удержался только первый из перечисленных отрядов, хотя некоторые из предложенных Линнеем названий позднее были использованы для таксонов иного ранга[25].
Всего в 10-м издании было описано 39 родов млекопитающих, причём некоторые из них понимались Линнеем очень широко: так, в состав рода Homo он включил и всех гоминид, а остальных обезьян отнёс к роду Simia. Число видов млекопитающих, упомянутых Линнеем, достигло 184[25][26].
В 12-м (последнем прижизненном) издании «Системы природы» Линней представил систему класса в более развёрнутом виде, введя промежуточную между отрядом и классом категорию (которую позднее многие исследователи именовали «когортой»). Таких когорт было три: Unguiculata («когтистые» — с отрядами Primates, Bruta, Ferae, Glires), Ungulata («копытные» — с отрядами Pecora и Belluae) и Mutica («немые» — с единственным отрядом Cete)[24]. Отряд Bestiae был расформирован, входившие в него роды были разнесены по отрядам Bruta, Ferae и Belluae. Всего в составе млекопитающих Линней в этом издании выделил 41 род и 223 вида[27].
Объём класса Млекопитающие
Хотя современные виды млекопитающих образуют хорошо очерченную группу позвоночных, однако при включении в рассмотрение вымерших млекопитающих возникает проблема: где разумнее провести границу между млекопитающими и немаммальными синапсидами? Появление признаков, считающихся характерными для современных млекопитающих, не было одновременным, и объём класса Mammalia при ориентации на тот или иной из них получается разным. Ещё важнее то, что прямая проверка наличия этих признаков у вымерших видов весьма затруднительна, так как дошедшие до нас остатки весьма неполны: целые семейства могут быть представлены только небольшими фрагментами скелета или отдельными зубами[28].
Радикальное решение проблемы предложил в 1988 году Т. Роу, поддержанный значительной частью палеонтологов: ограничить объём таксона Mammalia лишь кроновой группой млекопитающих, то есть группой, включающей общего предка ныне живущих млекопитающих и всех его потомков[29]. Однако, если следовать такому подходу, то докодон, морганукодон, синоконодон и многие другие открытые в XIX—XX веках мезозойские животные, единодушно отнесённые в своё время к классу млекопитающих, оказываются вне данного класса. Поэтому другая часть палеонтологов точку зрения Роу не приняла — как идущую вразрез с традиционными взглядами[30].

Адекватную формализацию традиционно сложившихся взглядов на объём класса Mammalia предложили в 2002 году Ло Чжэси, З. Келян-Яворовска и Р. Чифелли. Суть их предложения — рассматривать в качестве диагностического признака млекопитающих следующую их отличительную особенность: «сочленение нижней челюсти с черепом, при котором сочленовая головка зубной кости входит в гленоид (суставную впадину) на чешуйчатой кости». Заметим, что у подавляющего большинства немаммальных синапсид, как и у всех прочих амниот, имеет место другой — «рептильный» — тип сочленения, в котором участвуют соответственно сочленовная и квадратная кости. У цинодонтов из семейства Tritheledontidae сочленяются зубная и чешуйчатая кости, но нет ни сочленовой головки, ни выраженной области гленоида[31].
Ло Чжэси, З. Келян-Яворовска и Р. Чифелли приводят также эквивалентное филогенетическое определение класса Mammalia: это монофилетическая группа, включающая общего предка синоконодона и ныне живущих млекопитающих, а также всех потомков данного предка (соответствующий таксон у Т. Роу носит название Mammaliaformes). Авторы определения специально оговаривают, что аделобазилевса, который был описан в 1990 году по фрагменту черепа, при современном уровне знаний о нём целесообразно также включать в состав Mammalia — даже если выяснится, что его линия отделилась от общего ствола млекопитающих ранее линии синоконодона. В качестве дополнительного преимущества предлагаемого подхода они отмечают высокую степень устойчивости рассматриваемой монофилетической группы, выделение которой подтверждают значительное число апоморфий[32]. При таком подходе и синоконодона, и морганукодонтов по-прежнему рассматривают как самых ранних млекопитающих[33].
Две приведённые ниже кладограммы, составленные по материалам сайта «Taxonomicon»[34] и результатам современных исследований Ло Чжэси и его коллег[35][36], отражают филогению базальных групп соответственно класса Mammalia и его кроновой группы. Использованы обозначения: ord. — отряд, fam. — семейство; названия родов выделены курсивом.
|
Adelobasileus Lucas & Hunt, 1990 | |||||||||||||||||||||||||||||||||||||||||||
|
fam. Sinoconodontidae Mills, 1971 | |||||||||||||||||||||||||||||||||||||||||||
| |||||||||||||||||||||||||||||||||||||||||||
| |||||||||||||||||||||||||||||||
| Theriimorpha |
| ||||||||||||||||||||||||||||||
Подавляющее большинство терминальных таксонов на этих кладограммах включают лишь вымершие виды; исключения — отряд Monotremata и группа Trechnotheria, не имеющая общепринятого ранга. Именно эта последняя группа в наибольшей мере соответствует традиционному понятию «териев», которые должны включать сумчатых и плацентарных, но исключать однопроходных, триконодонтов и аллотериев; впрочем, Т. Роу и его последователи предпочитают использовать термин «Theria» в узком понимании — для кроновой группы данной группы млекопитающих[37].
В 2015 году группа Нила Шубина предложила перенести отряд харамииды из кроновой группы Mammalia в таксон Mammaliaformes (впрочем, в рамках классификации Ло Чжэси, З. Келян-Яворовской и Р. Чифелли харамииды всё равно остаются в составе млекопитающих). По результатам их анализа харамииды не входят в состав аллотериев, а являются сестринской группой по отношению к кроновой группе Mammalia[38][39].
Традиционная классификация
После Линнея классификация млекопитающих развивалась и уточнялась. На первом этапе своего развития (труды И. Блюменбаха, Б. Ласепеда, Ж. Кювье, Э. Жоффруа Сент-Илера, К. Иллигера, А. Блэнвиля, Л. Окена, К. М. Бэра, Т. Гилла) она продолжала носить чисто типологический характер[40][41]. Выход в свет труда Ч. Дарвина «Происхождение видов» (1859) положил начало перестройке систематики млекопитающих на основе эволюционных представлений; значительный вклад в эту перестройку внесли Т. Гексли, У. Флауэр, Э. Геккель, Э. Коп, М. Вебер, Г. Осборн, У. Грегори[42][43].
Традиционная классификация на уровне выше инфраклассов, оформившаяся в начале XX века, выглядит следующим образом[44][45]:
Класс Mammalia Linnaeus, 1758
- Подкласс Prototheria Gill, 1872
- Подкласс Theria Parker & Haswell, 1897
- Инфракласс Metatheria Huxley, 1880 (или Marsupialia Illiger, 1811)
- Инфракласс Eutheria Gill, 1872 (или Placentalia Owen, 1837)
Названия, заключённые в скобки, употребляют либо как альтернативные наименования соответствующих инфраклассов[45][46], либо как названия их кроновых групп[47][48]. Русские соответствия этих названий: Сумчатые и Плацентарные[49].
Заметим, что трёхчастное деление класса млекопитающих на прото-, мета- и эутериев было предложено ещё французским зоологом А. Блэнвилем (1839), который использовал другие наименования (соответственно: «птицеутробные», «двуутробные», «одноутробные»). Переход к системе двух подклассов с объединением мета- и эутериев восходит к Т. Гиллу (1872), а законченную систему из двух подклассов и двух инфраклассов с современными их наименованиями мы встречаем у У. Грегори (1910)[42][50].
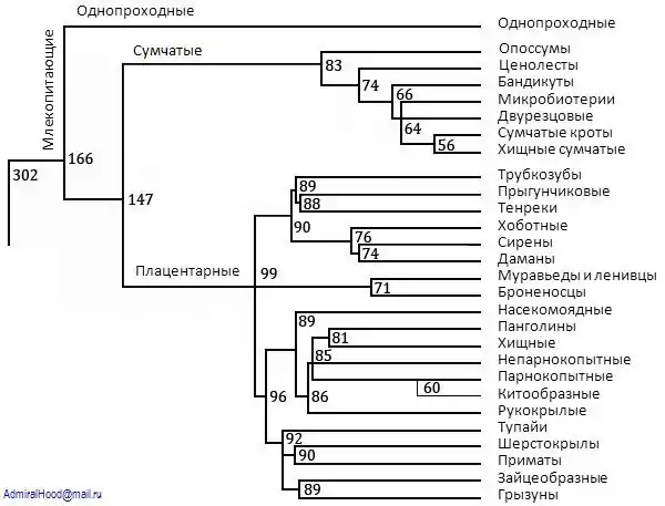
На представленном ниже филогенетическом дереве (хронограмме) современных отрядов млекопитающих видны ветви, отвечающие прототериям (представлены отрядом однопроходных), метатериям (представлены сумчатыми) и эутериям (представлены плацентарными). Дерево построено по данным сайта OneZoom Tree of Life[51] (интерактивного ресурса, отображающего филогенетические связи между различными группами живых существ), которые в основном отражают результаты статьи «The delayed rise of present-day mammals» (О. Бининда-Эмондс и др., 2007)[52]. Цифры при узлах указывают ориентировочное время расхождения сестринских групп (млн лет назад). В ряде более поздних работ, впрочем, приведённые здесь оценки были пересмотрены (иногда значительно)[53][54].

Система Симпсона

Среди различных филогенетических классификаций млекопитающих особого упоминания заслуживают две. Первая из них была предложена в 1945 году основателем эволюционной таксономии как таковой Дж. Г. Симпсоном. Она содержала[55] 18 рецентных и 14 вымерших отрядов, а на верхнем уровне выглядела так[56]:
Класс Mammalia
- Подкласс Prototheria
- Подкласс †Allotheria Marsh, 1880
- Отряд †Triconodonta Osborn, 1888
- Подкласс Theria
- Инфракласс †Pantotheria Simpson, 1929
- Инфракласс Metatheria
- Инфракласс Eutheria

При этом Симпсон рассматривал аллотериев, ранее имевших ранг инфракласса, и триконодонтов как независимые эволюционные линии, восходящие к самому основанию ствола млекопитающих (по собственному признанию, он воздержался от придания отряду Triconodonta ранга подкласса только из-за плохой изученности данного таксона)[57]. Заметим, что в 1993 году М. Маккенна трактовал таксон Triconodonta именно как подкласс[58], хотя четырьмя годами позже он от такой трактовки отказался. В новый инфракласс Pantotheria Симпсон включил ряд примитивных групп териев, выделившихся до разделения сумчатых и плацентарных, и разделил их на отряды собственно пантотериев (включая дриолестид и докодонтов) и симметродонтов[59].
Современные отряды плацентарных у Симпсона группировались в 4 «когорты»[60]:
- Когорта Unguiculata: отряды Insectivora (включая Macroscelididae), Dermoptera, Chiroptera, Primates (вкл. Tupaiidae), Edentata, Pholidota
- Когорта Glires: отряды Lagomorpha, Rodentia
- Когорта Mutica: отряд Cetacea
- Когорта Ferungulata: отряды Carnivora (вкл. Pinnipedia), Tubulidentata, Proboscidea, Hyracoidea, Sirenia, Perissodactyla, Artiodactyla

Выделяя данные группы, Симпсон подчёркнуто следовал Линнею, подразделившему в 12-м издании «Системы природы» млекопитающих на группы Unguiculata, Ungulata и Mutica. При этом Симпсон убрал из Unguiculata хищных и грызунообразных; первых он объединил с копытными (линнеевские Ungulata), а вторых выделил в отдельную группу под названием Glires (вновь использовав название, применявшееся уже Линнеем, но в несколько ином значении)[61].
После перестройки, которую испытала на рубеже XX—XXI вв. систематика плацентарных с внедрением методов молекулярной филогенетики (см. ниже), данная группировка представляет лишь исторический интерес. А вот верхний уровень классификационной схемы Симпсона современным данным не противоречит: её до сих пор часто используют в учебных пособиях по основам зоологии и палеонтологии млекопитающих, хотя и с некоторыми модификациями. Одна из таких модификаций состоит[62] в делении класса Mammalia на 6 подклассов: Prototheria, Allotheria, Triconodonta, Pantotheria, Metatheria, Eutheria; при этом подклассы Prototheria (куда в этом случае включают[63] базальные группы млекопитающих) и Pantotheria заведомо оказываются парафилетическими таксонами.
Ещё одна обсуждавшаяся в литературе модификация схемы Симпсона состоит в добавлении к трём выделенным Симпсоном подклассам — Prototheria, Allotheria, Theria — парафилетического подкласса Eotheria с включением в него морганукодонтов, докодонтов, триконодонтов и других рано ответвившихся групп[64].
Система Маккенны — Белл
Полный пересмотр систематики млекопитающих провели в 1997 году палеонтологи Малькольм Маккенна и Сьюзан Белл. Эти исследователи трактуют объём класса Mammalia в узком смысле, следуя подходу Т. Роу. Особенность их системы — чрезвычайно дробная иерархия таксонов, особенно надотрядных: если у Симпсона надвидовая иерархия включала 15 рангов, то у Маккенны и Белл — 25 рангов[65][66]. В кратком изложении (большинство вымерших групп опущено) данная система выглядит так[67]:


Класс Mammalia
- Подкласс Prototheria
- Подкласс Theriiformes
- Инфракласс † Allotheria
- Инфракласс † Triconodonta
- Инфракласс Holotheria
- Семейство † Chronoperatidae (incertae sedis)
- Надлегион † Kuehneotheria
- Надлегион Trechnotheria
- Легион Cladotheria
- Подлегион Zatheria
- Инфралегион Tribosphenida
- Суперкогорта Theria
- Когорта Marsupialia
- Магнотряд Australidelphia: отряды Microbiotheria, Notoryctemorphia, Dasyuromorphia, Peramelemorphia, Diprotodontia
- Магнотряд Ameridelphia: отряды Didelphimorphia и Paucituberculata
- Когорта Placentalia
- Магнотряд Xenarthra
- Магнотряд Epitheria
- Надотряд Preptotheria
- Грандотряд Anagalida: отряды Rodentia, Lagomorpha, Macroscelidea
- Грандотряд Ferae: отряды Carnivora и Pholidota (последний — в ранге подотряда отряда Cimolesta)
- Грандотряд Lipotyphla: отряд Insectivora (разделённый на 3 отдельных отряда)
- Грандотряд Archonta: отряды Chiroptera, Scandentia, Primates, Dermoptera (последний включён в Primates в ранге подотряда)
- Грандотряд Ungulata
- Отряд Tubulidentata (incertae sedis)
- Миротряд Eparctocyona: отряды Artiodactyla и Cetacea (последний — в ранге подотряда отряда Cete)
- Миротряд † Meridiungulata (вымершие отряды южноамериканских копытных)
- Миротряд Altungulata: отряд Perissodactyla, а также Hyracoidea, Sirenia и Proboscidea (последние три — в качестве подразделений различного ранга отряда Uranotheria)
- Надотряд Preptotheria
- Когорта Marsupialia
- Суперкогорта Theria
- Инфралегион Tribosphenida
- Подлегион Zatheria
- Легион Cladotheria
Заметим, что современная трактовка группы Holotheria значительно изменилась. У Маккенны и Белл она объединяла три подгруппы: семейство Chronoperatidae и «надлегионы» Kuehneotheria и Trechnotheria. Когда выяснилось, что первые две подгруппы отделились от ствола млекопитающих раньше, чем однопроходные (см. приведённые выше кладограммы), объём данной группы был существенно расширен: теперь она содержит две упомянутые подгруппы и всю кроновую группу Mammalia[37].
Система Маккенны — Белл получила признание многих палеонтологов, хотя и не слишком активно используется другими биологами. По мнению ряда специалистов-систематиков, данная система хотя и выступала как синтез результатов, достигнутых в систематике млекопитающих к концу XX века, но не всегда основывалась на аккуратном филогенетическом анализе учитываемых признаков[68].
Классификация млекопитающих по данным молекулярной филогенетики
Ниже рассмотрена современная классификация млекопитающих, предполагающая выявление родственных отношений между отдельными отрядами, включающими ныне живущие виды.
Особенно запутанной и противоречивой представлялась в XX веке филогения плацентарных, где число отрядов было велико. Родственные отношения между ними начали проясняться лишь недавно благодаря успехам молекулярной филогенетики. При этом произошли и изменения в системе на уровне отрядов, которые отражены во многих современных источниках[69][70].
В соответствии с результатами большинства молекулярных исследований, все плацентарные сейчас классифицируют на четыре большие группы, обычно имеющие статус надотрядов[71][72]:
- Afrotheria (афротерии);
- Xenarthra (неполнозубые);
- Euarchontoglires (эуархонтоглиры);
- Laurasiatheria (лавразиатерии).
При этом надотряды Euarchontoglires (для него предлагают также название Supraprimates[73]) и Laurasiatheria объединяют в кладу (магнотряд) Boreoeutheria. Относительно того, какая группа — Afrotheria, Xenarthra или Boreoeutheria — является базальной для плацентарных, существуют разногласия, а разные исследования дают противоречивые результаты. Были предложены следующие варианты[53].
Вариант 1. Базальная группа Afrotheria, а Xenarthra и Boreoeutheria объединяют в кладу Exafroplacentalia[74].
Вариант 2. Базальная группа Xenarthra, а Afrotheria и Boreoeutheria объединяют в кладу Epitheria[54][73].
Вариант 3. Базальная группа Boreoeutheria, а Afrotheria и Xenarthra объединяют в кладу Atlantogenata[75][76][77].
Выполненное в 2015 году масштабное исследование, основанное на анализе двух наборов данных, представляющих как кодирующие, так и некодирующие области генома плацентарных, свидетельствует в пользу третьего варианта группировки надотрядов[78].
Для четырёх перечисленных выше надотрядов плацентарных (кроме Xenarthra) поддерживающие их выделение морфологические синапоморфии отсутствуют[79]. В то же время выявлены достаточно надёжные молекулярные синапоморфии; упомянем некоторые из них. Так, для афротериев характерны утрата последовательности из 9 нуклеотидных оснований в 11-м экзоне гена BRCA1 и утрата участка из 10 аминокислот в белке аполипопротеин B (APOB). У ксенартр произошла утрата участка из 3 аминокислот в субъединице α-A белка альфа-кристаллин. Для лавразиатериев имеет место утрата участка из 10 нуклеотидных оснований в 3′-нетранслируемой области гена PLCB4. Эуархонтоглиры выделяются утратой последовательности из 18 аминокислот в белке атаксин 1 (SCA1) и участка из 6 нуклеотидных оснований в гене PRNP[80][81].
Ниже приведена полная систематика млекопитающих для таксонов рангом от отряда и выше, основанная на данных молекулярной филогенетики. Для плацентарных она следует — для определённости — третьему варианту группировки надотрядов. Внутренняя структура надотряда Laurasiatheria отражает результаты последних исследований[82][83]. Систематика сумчатых соответствует результатам молекулярно-генетических и морфологических анализов и предусматривает выделение в составе этого таксона семи современных отрядов, пять из которых относится к австралийской кладе Australidelphia; в составе последней, в свою очередь, выделяется таксон Euaustralidelphia[84][85][86][87][88].
В квадратных скобках указаны количества рецентных семейств, родов, современных и недавно вымерших видов, входящих в таксон, согласно базе данных Американского общества маммалогов (ASM Mammal Diversity Database, v. 1.8)[1]:
Подкласс Prototheria: первозвери
- Отряд 1. Monotremata: однопроходные, т. e. утконос и ехидны (Австралия) [ 2 / 3 / 5 / 0 ]
Подкласс Theria (тотальная группа — Theriiformes)

Виргинский опоссум
- Инфракласс Marsupialia (тотальная группа — Metatheria): сумчатые [ 21 / 91 / 390 / 17 ]
- Отряд 2. Didelphimorphia: опоссумы (Америка) [ 1 / 18 / 129 / 0 ]
- Отряд 3. Paucituberculata: ценолесты (Южная Америка) [ 1 / 3 / 7 / 0 ]
- Надотряд Australidelphia
- Отряд 4. Microbiotheria: микробиотерии (Южная Америка) [ 1 / 1 / 3 / 0 ]
- Клада Euaustralidelphia
- Отряд 5. Notoryctemorphia: сумчатые кроты (Австралия) [ 1 / 1 / 2 / 0 ]
- Отряд 6. Dasyuromorphia: хищные сумчатые (Австралия) [ 3 / 19 / 77 / 1 ]
- Отряд 7. Peramelemorphia: бандикуты (Австралия) [ 3 / 8 / 22 / 8 ]
- Отряд 8. Diprotodontia: двурезцовые (Австралия) [ 11 / 41 / 150 / 8 ]



- Инфракласс Placentalia (тотальная группа — Eutheria): плацентарные
- Клада Atlantogenata
- Надотряд Afrotheria [ 9 / 49 / 89 / 1 ]
- Грандотряд Afroinsectiphilia
- Отряд 9. Macroscelidea: прыгунчики (Африка) [ 1 / 6 / 20 / 0 ]
- Отряд 10. Afrosoricida: тенреки и златокротовые (Африка) [ 3 / 20 / 55 / 0 ]
- Отряд 11. Tubulidentata: трубкозубы (Африка) [ 1 / 1 / 1 / 0 ]
- Грандотряд Paenungulata
- Отряд 12. Hyracoidea: даманы (Африка и Аравийский полуостров) [ 1 / 3 / 6 / 0 ]
- Отряд 13. Proboscidea: хоботные (Африка, Юго-Восточная Азия) [ 1 / 2 / 3 / 0 ]
- Отряд 14. Sirenia: сирены, т. e. ламантины и дюгони (космополиты, тропики) [ 2 / 3 / 4 / 1 ]
- Грандотряд Afroinsectiphilia
- Надотряд Xenarthra [ 6 / 14 / 38 / 0 ]
- Отряд 15. Pilosa: муравьеды и ленивцы (неотропики) [ 4 / 5 / 16 / 0 ]
- Отряд 16. Cingulata: броненосцы (Америка) [ 2 / 9 / 22 / 0 ]
- Надотряд Afrotheria [ 9 / 49 / 89 / 1 ]
- Клада Boreoeutheria
- Надотряд Euarchontoglires [ 60 / 631 / 3266 / 53 ]
- Грандотряд Glires
- Отряд 17. Lagomorpha: пищухи, зайцы (Евразия, Африка, Америка) [ 3 / 13 / 107 / 1 ]
- Отряд 18. Rodentia: грызуны (всесветно) [ 35 / 529 / 2618 / 48 ]
- Грандотряд Euarchonta
- Отряд 19. Scandentia: тупайи (Юго-Восточная Азия) [ 2 / 4 / 23 / 0 ]
- Миротряд Primatomorpha
- Отряд 20. Dermoptera: шерстокрылы (Юго-Восточная Азия) [ 1 / 2 / 2 / 0 ]
- Отряд 21. Primates: лемуры, долгопяты, обезьяны, люди (всесветно) [ 19 / 83 / 516 / 4 ]
- Грандотряд Glires
- Надотряд Laurasiatheria [ 69 / 568 / 2702 / 30 ]
- Отряд 22. Eulipotyphla: ежи, кроты, землеройки, щелезубы (Евразия, Африка, Северная Америка) [ 5 / 61 / 563 / 9 ]
- Клада Scrotifera
- Отряд 23. Chiroptera: рукокрылые (всесветно) [ 21 / 237 / 1448 / 9 ]
- Клада Fereuungulata
- Грандотряд Euungulata
- Отряд 24. Perissodactyla: непарнокопытные (Центральная и Южная Америка, Азия, Африка) [ 3 / 6 / 18 / 0 ]
- Отряд 25. Artiodactyla (=Cetartiodactyla): парнокопытные и китообразные (все континенты, кроме Австралии и Антарктиды, и все моря и океаны) [ 23 / 131 / 358 / 5 ]
- Грандотряд Ferae
- Грандотряд Euungulata
- Надотряд Euarchontoglires [ 60 / 631 / 3266 / 53 ]
- Клада Atlantogenata
Приведённая система млекопитающих не является вполне общепринятой и в разных публикациях претерпевает определённые вариации. Так, некоторые зоологи делят монофилетическую группу Eulipotyphla (от традиционного отряда насекомоядных Insectivora она отличается по объёму — часть входивших в него семейств перенесена в новый отряд Afrosoricida) на два отряда: Erinaceomorpha (ежи) и Soricomorpha (кроты, землеройки, щелезубы)[89], при этом последний оказывается парафилетической группой[83]. Однако в целом существование в системе парафилетических таксонов не допускается многими современными специалистами. Например, выделение отдельного отряда Cetacea (китообразные) делает парафилетической группой отряд парнокопытных Artiodactyla, из-за чего в последнее время эти два таксона часто объединяют в единый отряд китопарнокопытных Cetartiodactyla (или Artiodactyla)[84]. Вообще, выделение отдельных клад в надотряде Laurasiatheria не является вполне надёжным, и тем более нет согласия по вопросу о том, какие из них должны получить ранг гранд- или миротряда.
Систематика сумчатых также претерпела некоторые изменения в свете недавних исследований, а единого мнения о том, какой ранг должен быть присвоен этой группе и её дочерним таксонам, до сих пор не существует. В предложенной в 1987 году К. Эплином и М. Арчером[90] и после практически общепринятой классификации[69][91][92] сумчатые подразделяются на американских Ameridelphia и австралийских Australidelphia (к последним также относятся южноамериканские микробиотерии)[90]. Хотя ранее оба таксона считались монофилетическими[92], большинство молекулярно-генетических анализов, проведённых в XXI веке, восстановило Ameridelphia как группу, парафилетическую по отношению к Australidelphia; в результате, ряд авторов отказался от выделения первого таксона[84][85][86][87][88].
Примечания
- Higher Taxonomy (англ.). ASM Mammal Diversity Database. Дата обращения: 11 февраля 2022.
- ASM Mammal Diversity Database (англ.). Дата обращения: 10 ноября 2021.
- White A. T. Amniota — Palaeos (18 мая 2005). Дата обращения: 23 января 2012. Архивировано 20 декабря 2010 года.
- Павлинов, 2013, с. 27—28.
- Гура А. В. . Символика животных в славянской народной традиции. — М.: Индрик, 1997. — 912 с. — ISBN 5-85759-056-6. — С. 19.
- Павлинов, 2006, с. 7.
- Павлинов, 2013, с. 36—38.
- Павлинов, Любарский, 2011, с. 28, 48.
- Константинов, Шаталова, 2004, с. 7.
- Павлинов, Любарский, 2011, с. 31—35.
- Павлинов, Любарский, 2011, с. 35.
- Соколов, 1973, с. 5.
- Павлинов, Любарский, 2011, с. 31.
- Константинов, Шаталова, 2004, с. 8—9.
- Павлинов, 2013, с. 70—71.
- Павлинов, Любарский, 2011, с. 48.
- Павлинов, 2006, с. 8—9.
- Соколов, 1973, с. 6—7.
- Linnaeus, Carolus. Regnum Animale (1735).
- Боркин, 2009, с. 20—21.
- Дворецкий И. Х. . Латинско-русский словарь. 3-е изд. — М.: Русский язык, 1986. — 840 с. — С. 468.
- Schiebinger L. . Why Mammals are Called Mammals: Gender Politics in Eighteenth-Century Natural History // The American Historical Review, 1993, 98 (2). — P. 382—411.
- Simpson, 1945, p. 163.
- Павлинов, 2006, с. 9.
- Linnaeus, Carolus. . Systema naturae per regna tria naturae: secundum classes, ordines, genera, species, cum characteribus, differentiis, synonymis, locis. — Stockholm: Laurentius Salvius, 1758. — P. 14—19, 24—29.
- Боркин, 2009, с. 23.
- Боркин, 2009, с. 23, 66—67.
- Luo Zhe-Xi, Kielan-Jaworowska, Cifelli, 2002, p. 2.
- Rowe T. S. Definition, diagnosis and origin of Mammalia // Journal of Vertebrate Paleontology, 1988, 8 (3). — P. 241—264.
- Luo Zhe-Xi, Kielan-Jaworowska, Cifelli, 2002, p. 19—20, 22.
- Luo Zhe-Xi, Kielan-Jaworowska, Cifelli, 2002, p. 19—20.
- Luo Zhe-Xi, Kielan-Jaworowska, Cifelli, 2002, p. 5, 9, 19—20.
- Vaughan, Ryan, Czaplewski, 2011, p. 53.
- Mammaliaformes // Brands S. J. (comp.) 1989—present. The Taxonomicon. Universal Taxonomic Services, Zwaag, The Netherlands.
- Luo Zhe-Xi, Chen Pejzi, Li Gang, Cheng Meng. A new eutriconodont mammal and evolutionary development in early mammals // Nature, 2007, 446 (7133). — P. 288—293.
- Luo Zhe-Xi, Yuan Chong-Xi, Meng Qing-Lin, Li Qiang. A Jurassic eutherian mammals and divergence of marsupials and placentals // Nature, 2011, 476 (7361). — P. 442—445. Electronic supplementary material.
- Luo Zhe-Xi, Kielan-Jaworowska, Cifelli, 2002, p. 4.
- Luo Zhe-Xi, Gatesy S. M., Jenkins F. A., Amaral W. W., Shubin N. H. . Mandibular and dental characteristics of Late Triassic mammaliaform Haramiyavia and their ramifications for basal mammal evolution // Proc. Nat. Acad. Sci. USA, 2015, 12 (51). — P. E7101—E7109. — doi:10.1073/pnas.1519387112.
- Харамиид выгнали из состава млекопитающих. // Сайт paleonews.ru (17 ноября 2015). Дата обращения: 12 марта 2016.
- Соколов, 1973, с. 8—9.
- Разнообразие млекопитающих, ч. I, 2004, с. 45—49.
- Соколов, 1973, с. 9—10.
- Павлинов, 2006, с. 15—18.
- Наумов Н. П., Карташёв Н. Н. Зоология позвоночных. Ч. 2. Пресмыкающиеся, птицы, млекопитающие. — М.: Высшая школа, 1979. — 272 с. — С. 167.
- Павлинов, 2006, с. 24.
- McKenna, Bell, 1997, p. 51, 80.
- O'Leary e. a., 2004, p. 491—494.
- Supplementary Materials (for: O'Leary M. A., Bloch J. I., Flynn J. J., Gaudin T. J., Giallombardo A., Giannini N. P., Goldberg S. L., Kraatz B. P., Luo Zhe-Xi, Meng Jin, Ni Xijun, Novacek M. J., Perini F. A., Randall Z. S., Rougier G. W., Sargis E. J., Silcox M. T., Simmons N. B., Spaulding M., Velazco P. M., Weksler M., Wible J. R., Cirranello A. L. The placental mammal ancestor and the post–K-Pg radiation of placentals // Science, 2013, 339 (6120). — P. 662—667. — doi:10.1126/science.1229237.) — 131 p. — P. 23—24.
- Павлинов, 2006, с. 26, 43.
- Разнообразие млекопитающих, ч. I, 2004, с. 48—49.
- OneZoom Tree of Life. Электронный ресурс.
- Bininda-Emonds e. a., 2007, p. 509.
- dos Reis M., Jun I., Hasegawa M., Asher R. J., Donoghue P. C. J., Yang Ziheng. Phylogenomic datasets provide both precision and accuracy in estimating the timescale of placental mammal phylogeny // Proc. of the Royal Society B, 2012, 279 (1742). — P. 3491—3500. — doi:10.1098/rspb.2012.0683.
- O'Leary M. A., Bloch J. I., Flynn J. J., Gaudin T. J., Giallombardo A., Giannini N. P., Goldberg S. L., Kraatz B. P., Luo Zhe-Xi, Meng Jin, Ni Xijun, Novacek M. J., Perini F. A., Randall Z. S., Rougier G. W., Sargis E. J., Silcox M. T., Simmons N. B., Spaulding M., Velazco P. M., Weksler M., Wible J. R., Cirranello A. L. The placental mammal ancestor and the post–K-Pg radiation of placentals // Science, 2013, 339 (6120). — P. 662—667. — doi:10.1126/science.1229237.
- Simpson, 1945, p. 34.
- Simpson, 1945, p. 39—41, 165.
- Simpson, 1945, p. 165—169.
- McKenna, Bell, 1997, p. 41.
- Simpson, 1945, p. 40—41.
- Simpson, 1945, p. 173—174.
- Разнообразие млекопитающих, ч. I, 2004, с. 45, 54—55.
- Михайлова И. А., Бондаренко О. Б., Обручева О. П. Общая палеонтология. — М.: Изд-во Моск. ун-та, 1989. — 384 с. — ISBN 5-211-00434-5. — С. 346.
- Кэрролл, т. 3, 1993, с. 208.
- Черепанов Г. О., Иванов А. О. Ископаемые высшие позвоночные. 2-е изд. — СПб.: Изд-во С.-Петерб. ун-та, 2007. — 202 с. — ISBN 978-5-288-04308-6. — С. 118, 122—124.
- Павлинов, 2006, с. 21.
- Разнообразие млекопитающих, ч. I, 2004, с. 57.
- McKenna, Bell, 1997, p. vii—ix.
- O'Leary e. a., 2004, p. 509.
- Mammal Species of the World, vol. 1, 2005, p. vii—viii.
- Center for Cancer Research — Lab Pages Архивная копия от 27 мая 2010 на Wayback Machine
- Разнообразие млекопитающих, ч. I, 2004, с. 58.
- Аверьянов А. О., Лопатин А. В. Макросистематика плацентарных млекопитающих: современное состояние проблемы // Зоологический журнал. — 2014. — Т. 93, № 7. — С. 798—813. — doi:10.7868/S0044513414070034.
- Kriegs J. O., Churakov G., Kiefmann M., Jordan U., Brosius J., Schmitz J. Retroposed elements as archives for the evolutionary history of placental mammals // PLoS Biology, 2006, 4 (4): e91.
- Bininda-Emonds e. a., 2007, p. 508—509.
- Murphy W. J., Pringle T. H., Crider T. A., Springer M. S., Miller W. . Using genomic data to unravel the root of the placental mammal phylogeny // Genome Research, 2007, 17 (4). — P. 413—421. — doi:10.1073/pnas.0809297106. — PMID 19286970.
- Nishihara H., Maruyama S., Okada N. . Retroposon analysis and recent geological data suggest near-simultaneous divergence of the three superorders of mammals // Proc. Nat. Acad. Sci. USA, 2009, 106 (13). — P. 5235—5240.
- Morgan C. C., Foster P. G., Webb A. E., Pisani D., McInerney J. O., O’Connell M. J. . Heterogeneous models place the root of the placental mammal phylogeny // Molecular Biology and Evolution, 2013, 30 (9). — P. 2145—2156. — doi:10.1093/molbev/mst117.
- Tarver J. E., dos Reis M., Mirarab S., Moran R. J., Parker S., O’Reilly J. E., King B. L., O’Connell M. J., Asher R. J., Warnow T., Peterson K. J., Donoghue P. C. J., Pisani D. . The Interrelationships of Placental Mammals and the Limits of Phylogenetic Inference // Genome Biology and Evolution, 2016, 8 (2). — P. 330—344. — doi:10.1093/gbe/evv261.
- Павлинов, 2006, с. 22—23.
- Murphy W. J., Pevzner P. A., O'Brien S. J. . Mammalian phylogenomics comes of age // Trends in Genetics, 2004, 20 (12. — P. 631—639. — doi:10.1016/j.tig.2004.09.005. — PMID 15522459.
- Springer M. S., Stanhope M. J., Madsen O., de Jong W. W. . Molecules consolidate the placental mammal tree // Trends in Ecology & Evolution, 2004, 19 (8). — P. 430—438. — doi:10.1016/j.tree.2004.05.006. — PMID 16701301.
- Bininda-Emonds e. a., 2007, p. 508.
- Zhou Xuming, Xu Shixia, Xu Junxiao, Chen Bingyao, Zhou Kaiya, Yang Guang. Phylogenomic analysis resolves the interordinal relationships and rapid diversification of the Laurasiatherian mammals // Systematic Biology, 2011, 61 (1). — P. 150—164.
- Burgin C. J., Widness J., Upham N. S. Introduction to Illustrated Checklist of the Mammals of the World // Illustrated Checklist of the Mammals of the World (англ.) / ed. by Burgin C. J., Wilson D. E., Mittermeier R. A., Rylands A. B., Lacher T. E., Sechrest W. — Lynx Edicions, 2020. — P. 27. — ISBN 978-84-16728-36-7.
- Horovitz I., Sánchez-Villagra M. R. A morphological analysis of marsupial mammal higher-level phylogenetic relationships (англ.) // Cladistics : journal. — 2003. — Vol. 19, iss. 3. — P. 181—212. — ISSN 1096-0031. — doi:10.1111/j.1096-0031.2003.tb00363.x.
- Nilsson M. A., Churakov G., Sommer M., Van Tran N., Zemann A. Tracking Marsupial Evolution Using Archaic Genomic Retroposon Insertions (англ.) // PLOS Biology : journal. — 2010. — Vol. 8, iss. 7. — P. e1000436. — ISSN 1545-7885. — doi:10.1371/journal.pbio.1000436. — PMID 20668664.
- Gallus S., Janke A., Kumar V., Nilsson M. A. Disentangling the Relationship of the Australian Marsupial Orders Using Retrotransposon and Evolutionary Network Analyses (англ.) // Genome Biology and Evolution : journal. — 2015. — Vol. 7, iss. 4. — P. 985—992. — ISSN 1759-6653. — doi:10.1093/gbe/evv052.
- May-Collado L. J., Kilpatrick C. W., Agnarsson I. Mammals from ‘down under’: a multi-gene species-level phylogeny of marsupial mammals (Mammalia, Metatheria) (англ.) // PeerJ : journal. — 2015. — Vol. 3. — P. e805. — ISSN 2167-8359. — doi:10.7717/peerj.805.
- Павлинов, 2006, с. 50—51.
- Aplin K. P., Archer M. Recent advances in marsupial systematics with a new syncretic classification // Possums and Opossums: Studies in Evolution / Ed. by M. Archer. — Sydney: Surrey Beatty and Sons, 1987. — LXXII + 400 p. — ISBN 0-949324-05-1. — P. XV—LXXII.
- Дзержинский Ф. Я., Васильев Б. Д., Малахов В. В. Зоология позвоночных. 2-е изд. — М.: Издат. центр «Академия», 2014. — 464 с. — ISBN 978-5-4468-0459-7. — С. 416—418.
- Инфракласс Сумчатые — Metatheria // Павлинов И. Я. Систематика современных млекопитающих. — М.: Издательство МГУ, 2003. — 297 с.
Литература
- Барабаш-Никифоров И. И., Формозов А. Н. Териология. — М.: Высшая школа, 1963. — 396 с.
- Боркин Л. Я. . Карл Линней (1707—1778) как зоолог // Вид и видообразование. Анализ новых взглядов и тенденций / Под ред. А. Ф. Алимова и С. Д. Степаньянц. — СПб.: Т-во научн. изданий КМК, 2009. — 298 с. — ISBN 978-5-87317-589-5. — С. 9—78.
- Константинов В. М., Шаталова С. П. . Зоология позвоночных. — М.: Гуманитарный издательский центр ВЛАДОС, 2004. — 527 с. — ISBN 5-691-01293-2.
- Кэрролл Р. Палеонтология и эволюция позвоночных: В 3-х тт. Т. 2. — М.: Мир, 1993. — 283 с. — ISBN 5-03-001819-0.
- Кэрролл Р. Палеонтология и эволюция позвоночных: В 3-х тт. Т. 3. — М.: Мир, 1993. — 312 с. — ISBN 5-03-001819-0.
- Павлинов И. Я. . История биологической систематики: эволюция идей. — Saarbrücken: Palmarium Academic Publishing, 2013. — 476 с. — ISBN 978-3-659-98670-3.
- Павлинов И. Я. . Систематика современных млекопитающих. 2-е изд. — М.: Изд-во Моск. ун-та, 2006. — 297 с. — ISSN 0134-8647.
- Павлинов И. Я., Любарский Г. Ю. . Биологическая систематика: Эволюция идей. — М.: Т-во научн. изданий КМК, 2011. — 667 с. — ISBN 978-5-87317-685-4.
- Разнообразие млекопитающих / О. Л. Россолимо, И. Я. Павлинов, С. В. Крускоп, А. А. Лисовский, Н. Н. Спасская, А. В. Борисенко, А. А. Панютина. — М. : Издательство КМК, 2004. — Ч. I. — 366 с. — (Разнообразие животных). — ISBN 5-87317-098-3.
- Соколов В. Е. . Систематика млекопитающих. Т. 1. — М.: Высшая школа, 1973. — 432 с.
- Bininda-Emonds O. R. P., Cardillo M., Jones K. E., MacPhee R. D. E., Beck R. M. D., Grenyer R., Price S. A., Vos R. A., Gittleman J. L., Purvis A. The delayed rise of present-day mammals (англ.) // Nature. — 2007. — Vol. 446, no. 7135. — P. 507—512. — doi:10.1038/nature05634.
- Luo Zhe-Xi, Kielan-Jaworowska Z., Cifelli R. L. In quest for a phylogeny of Mesozoic mammals // Acta Palaeontologica Polonica. — Polish Academy of Sciences, 2002. — Vol. 47, № 1. — P. 1—78.
- Mammal Species of the World. A Taxonomic and Geographic Reference (3rd ed.). Vol. 1 / Ed. by D. E. Wilson, D. M. Reeder. — Baltimore: Johns Hopkins University Press, 2005. — xxxv + 743 p. — ISBN 0-8018-8221-4.
- McKenna M. C., Bell S. K. Classification of Mammals Above the Species Level. — New York: Columbia University Press, 1997. — 631 p. — ISBN 0-231-11013-8.
- O'Leary M. A., Allard M., Novacek M. J., Meng Jin, Gatesy J. Building the Mammalian Sector of the Tree of Life — Combining Different Data and a Discussion of Divergence Times for Placental Mammals // Assembling the Tree of Life (англ.) / Ed. by J. Cracraft and M. J. Donoghue. — Oxford: Oxford University Press, 2004. — xiii + 576 p. — ISBN 0-19-517234-5. — P. 490—516.
- Simpson G. G. The Principles of Classification and a Classification of Mammals // Bull. of the American Museum of Natural History. — 1945. — Vol. 85. — P. 1—350.
- Vaughan T. A., Ryan J. M., Czaplewski N. J. Mammalogy. 5th ed. — Sudbury, Massachusetts: Jones & Bartlett Learning, 2011. — 750 p. — ISBN 978-0-7636-6299-5.
Ссылки
- Mammal Species of the World (англ.) (Дата обращения: 16 февраля 2014)
- Дробышевский C. Древнейшие млекопитающие и их классификация (Дата обращения: 16 февраля 2014)
- Класс Mammalia на сайте OneZoom Tree of Life (англ.) (интерактивный ресурс по филогении живых существ) (Дата обращения: 1 апреля 2014)
- Систематика и эволюция млекопитающих на Programs.pl (нем.) (англ.) (Дата обращения: 16 февраля 2014)
