Генератор ступенчатого тона
Генератор ступенчатого тона (англ. stepped tone generator), также известный как «Atari Punk Console» (APC) — самодельное устройство, разработанное креационистом-радиолюбителем Форрестом М. Мимсом, описание которого было опубликовано в книгах «Engineer’s Notebook: Integrated Circuit Applications» (издательство сети магазинов «Radio Shack») 1980 года и «Engineer’s Mini-Notebook — 555 Circuits» (издательство «Siliconcepts») 1984 года[1].

_and_bridge_added.png.webp)
Существует несколько моделей радиоконструкторов для сборки генераторов ступенчатого тона.
Устройство изделия
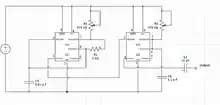
Устройство выполнено на интегральной схеме типа 556, представляющей собой сдвоенный вариант известного таймера 555[2]. Можно применить и два одиночных таймера, в том числе отечественных, типа КР1006ВИ1. На первом таймере выполнен генератор тона — перестраиваемый мультивибратор, на втором — одновибратор, запускаемый импульсами, поступающими с генератора тона. Важно подметить, что запуск одновибратора очередным импульсом, выработанным генератором тона, происходит лишь в том случае, если к этому моменту одновибратор уже завершил формирование предыдущего импульса. Именно эта особенность прибора и объясняет относительную сложность формируемых им звуков при столь простой структуре (как именно, будет указано ниже).
Передняя панель прибора снабжена тремя переменными сопротивлениями:
- Регулятор частоты генератора тона;
- Регулятор длительности импульса одновибратора;
- Регулятор громкости.
Устройства с аналогичным принципом действия могут быть при желании изготовлены на основе генератора прямоугольных импульсов и одновибратора, выполненных на любой иной элементной базе (ТТЛ или КМОП ИМС, кристаллические триоды, электронные лампы и т. п.). Оригинальную схему также иногда подвергают доработкам, в частности, размещают в одном корпусе два одинаковых инструмента и микшер, смешивающий их сигналы, добавляют секвенсеры. Очень часто прибор снабжают линейным выходом, а также одним или двумя выходами на наушники. Иногда, с целью шутки в отношении термина «Atari punk console», схему собирают внутри корпуса от какого-либо небольшого периферийного устройства фирмы «Atari»: мыши, джойстика.
Споры о том, каким ЭМИ является генератор ступенчатого тона — аналоговым или цифровым — бессмысленны. Этот ЭМИ гибридный, то есть, аналогово-цифровой. В нём присутствуют сигналы и аналогового, и цифрового характера. И мультивибратор и одновибратор в ЭМИ вырабатывают дискретные, то есть, цифровые сигналы, а одновибратор, к тому же, управляется таким сигналом. А вот напряжение на времязадающих конденсаторах напряжение меняется плавно — это сигнал аналоговый. Кроме того, в генераторе ступенчатого тона нет жёстко заданного дискрета времени — плавно меняются и частоты генераторов, что также является признаком аналогового устройства.
Приёмы игры на инструменте
Существуют два основных приёма игры на генераторе ступенчатого тона. Первый из них, называемый «качанием частоты» (англ. sweeping of frequency), состоит в изменении частоты генератора тона при неизменной длительности импульса одновибратора, при этом слышится рокот, напоминающий звук двухтактного двигателя при изменении его частоты вращения. В определённых положениях регулятора возникают также завывания. Второй, именуемый «качанием длительности» (англ. sweeping of width), заключается в изменении длительности импульса одновибратора при неизменной частоте генератора тона. Генерируемый при этом звук особенно красив, поскольку представляет собой одну и ту же ноту, скачкообразно перемещающуюся между октавами, а в промежутках между перемещениями меняющую тембр (при этом одновибратор выполняет роль делителя частоты с переменным коэффициентом деления). Именно этот звук и дал конструкции название «генератор ступенчатого тона». Более сложные звуки возникают при комбинировании этих приёмов, то есть одновременном регулировании обоих параметров.
Каким же образом одновибратор делит частоту генератора тона, если он не содержит ничего, похожего на счётчик? Проведём следующую аналогию. Если опустить в автомат с газированной водой очередную монету, не дождавшись, пока тот завершит предыдущий цикл налива напитка, то он на неё никак не среагирует. Одновибратор точно так же «глух» к запускающим импульсам, приходящим до завершения формирования очередного выходного импульса. Поэтому если настроить одновибратор на длительность импульса, превышающую период импульсов, вырабатываемых мультивибратором, в N раз, то логично, что он будет запускаться не каждым из них, а приблизительно каждым N-ным, и делить частоту во столько же раз. В качестве подобных делителей частоты можно использовать не только одновибраторы, но и блокинг-генераторы. Именно так сделано, в частности, в ламповых вариантах приборов для проверки часов (ППЧ). Поскольку одновибратор или блокинг-генератор, в отличие от триггера, способен делить частоту на число, значительно превышающее 2 (например, 10), в том же ППЧ генератор, выполненный всего на одной лампе, заменяет несколько триггеров, каждый из которых содержит по две лампы. При обычном применении недостатком такого делителя частоты является необходимость настройки коэффициента деления и зависимость последнего от частоты входного сигнала. В данном же музыкальном инструменте эта особенность оборачивается преимуществом: коэффициент деления легко менять без каких-либо переключений в схеме.
Генераторы ступенчатого тона применяются, в частности, некоторыми исполнителями музыки жанра «8-бит». Иногда при записи звуков генератора ступенчатого тона их подвергают искусственной реверберации.